政府信息公开
  •  索 引 号:008499301/2020-00080
  • 公文种类:
  • 发布机构:县供销社
  • 文       号:
  • 成文日期: 2020-06-15
  • 发布日期: 2020-06-15
  • 有 效 性: 有效

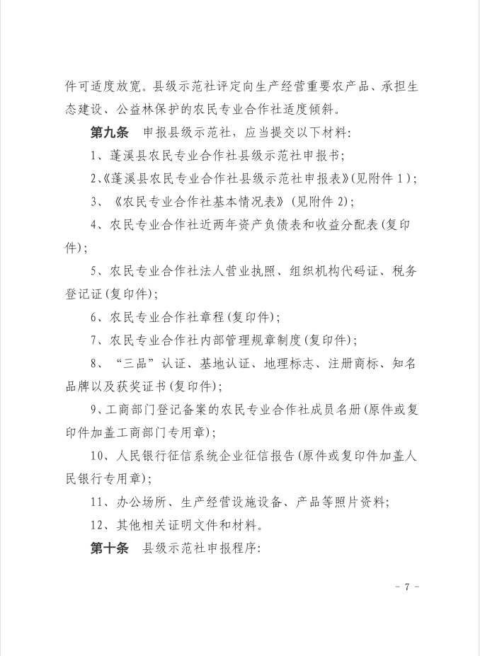
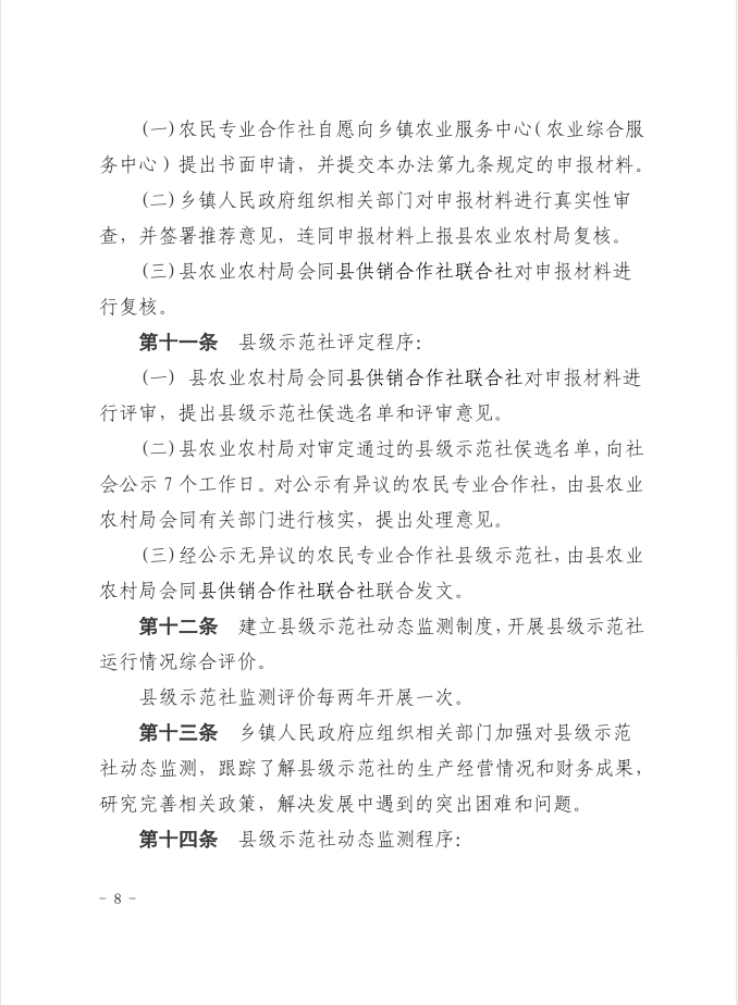
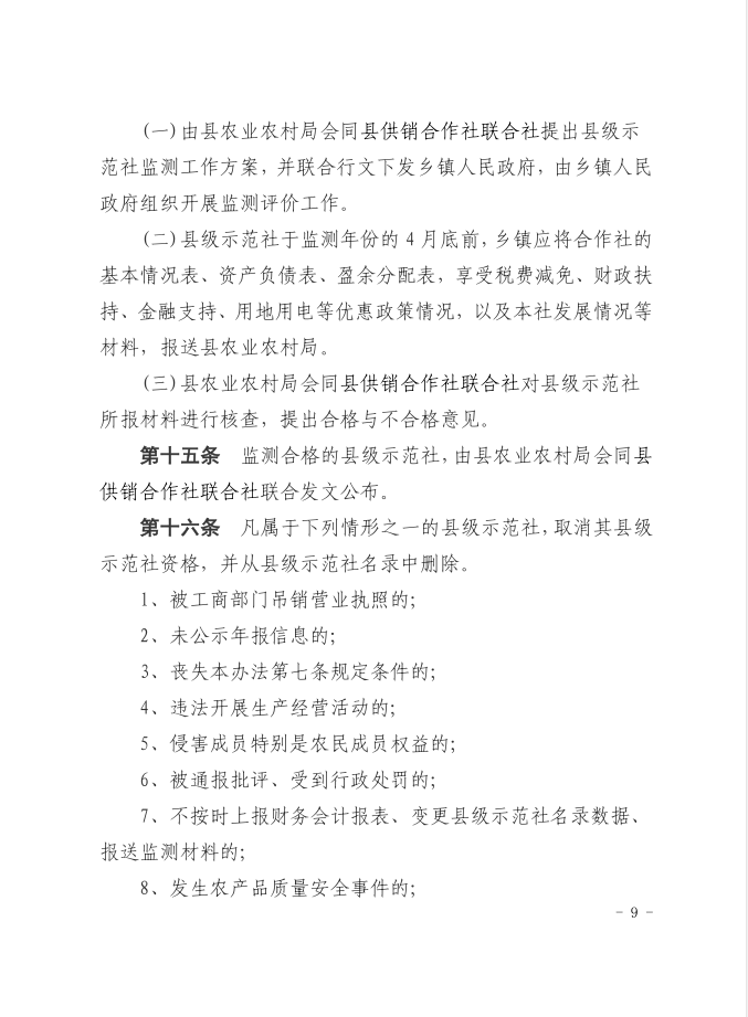
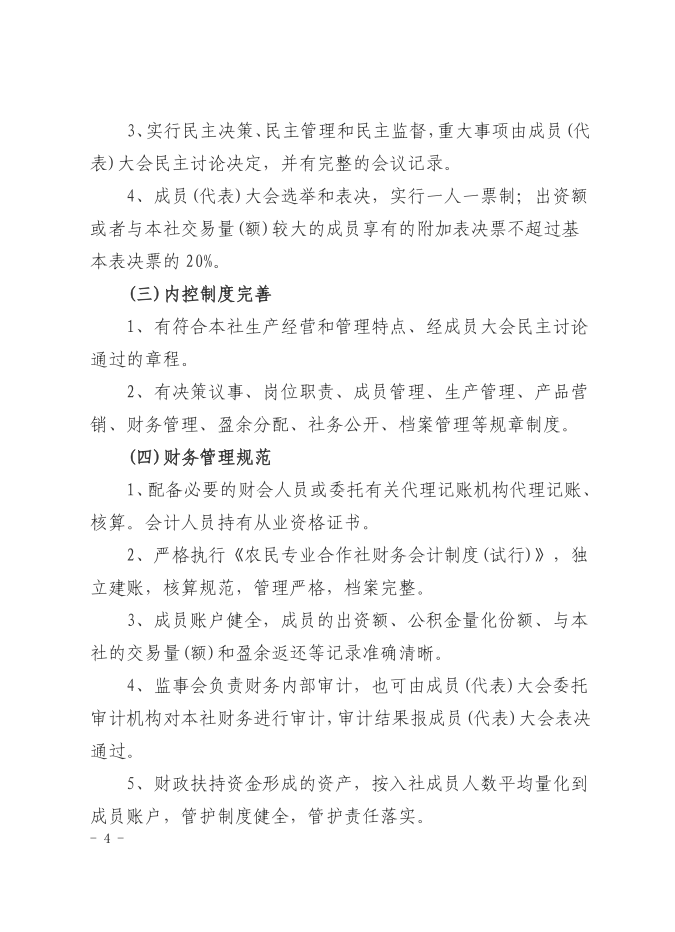
蓬溪县农业农村局蓬溪县供销合作社联社关于印发《蓬溪县农民合作社县级示范社评定及监测办法(试行)的通知

来源:县供销社 发布时间:2020-06-15 00:00 浏览次数: 字体: [ ] 打印
 










扫一扫在手机打开当前页