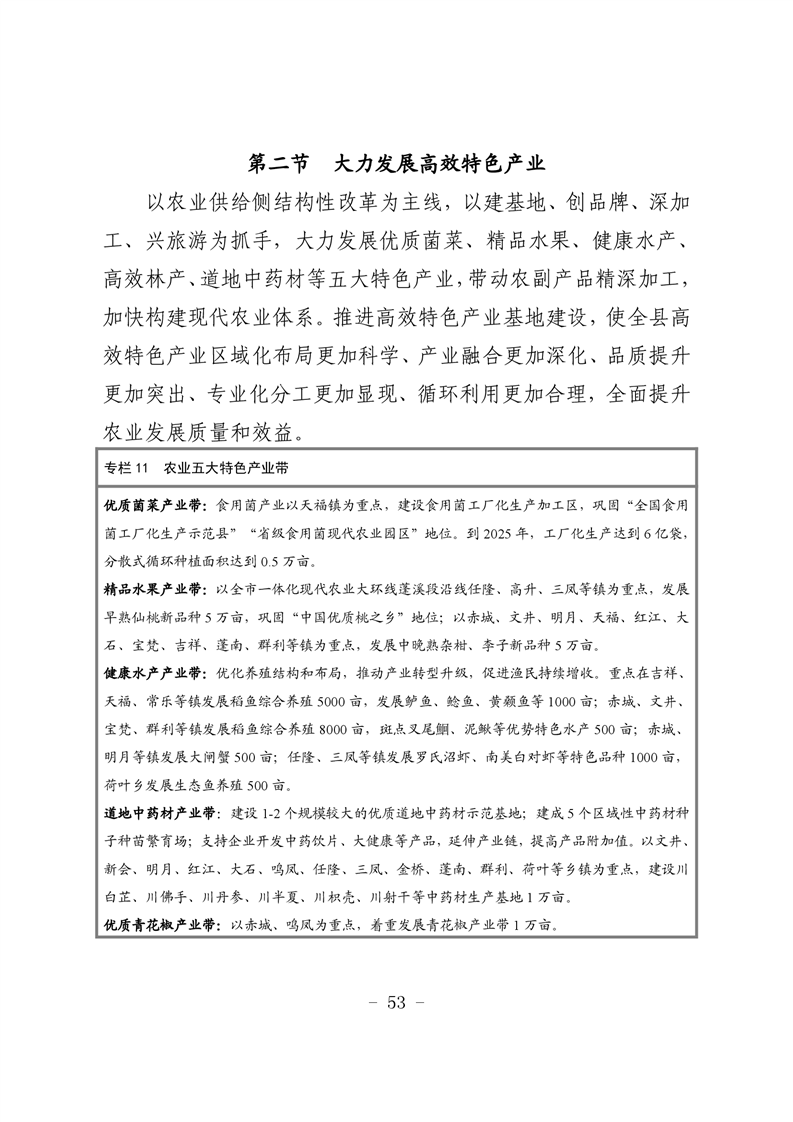
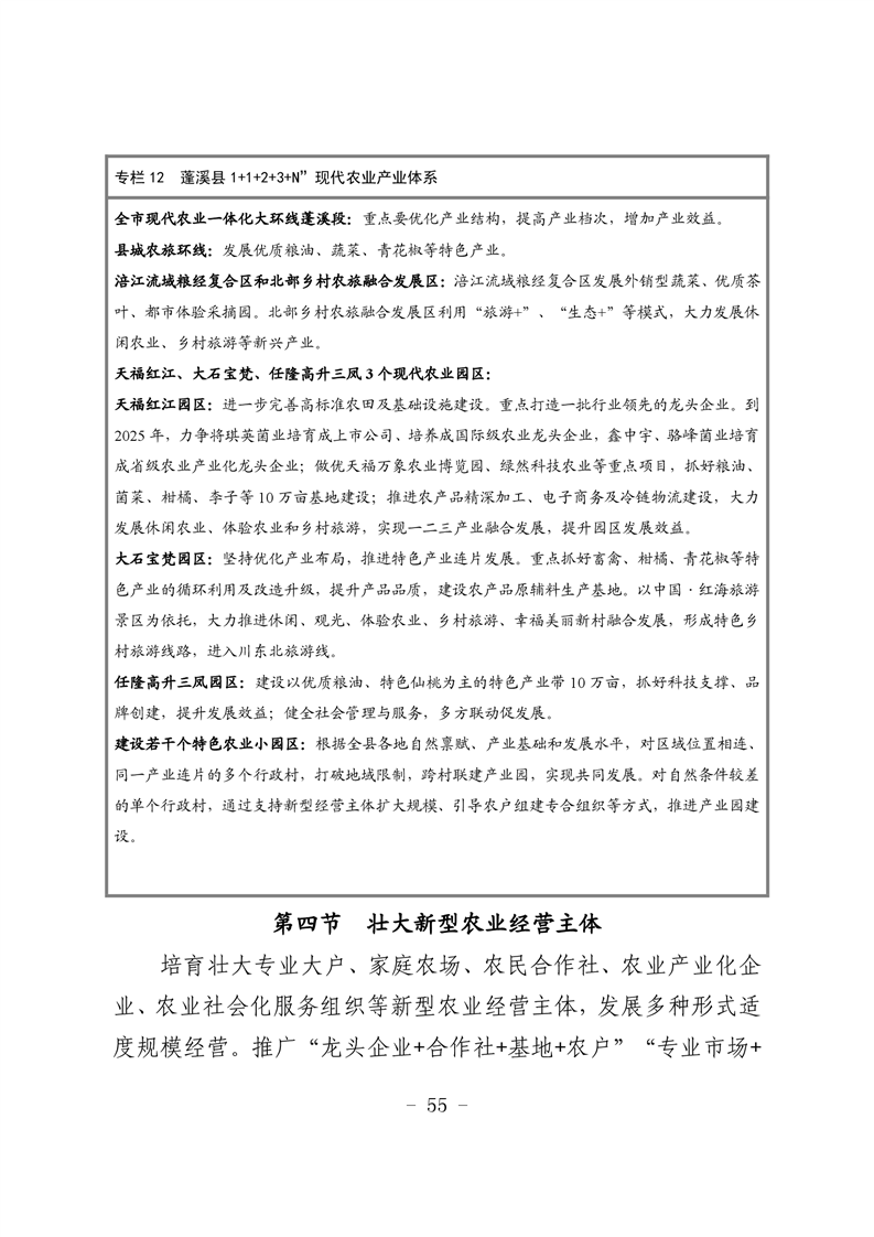
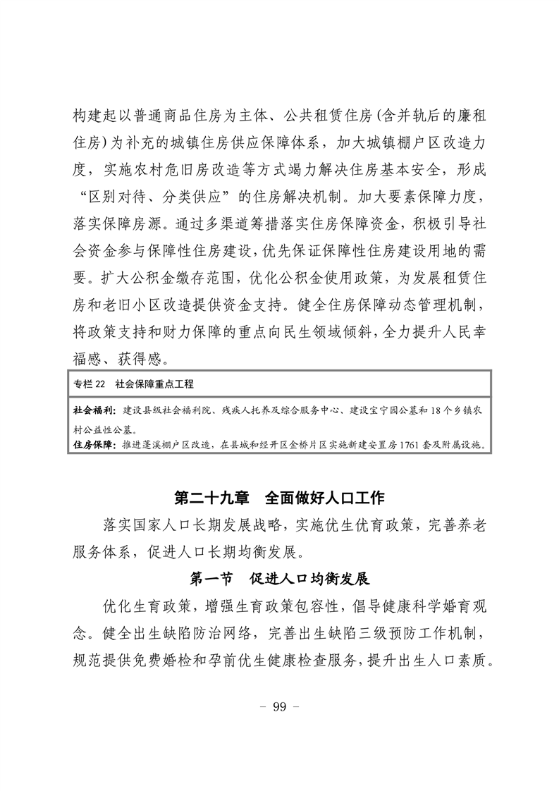
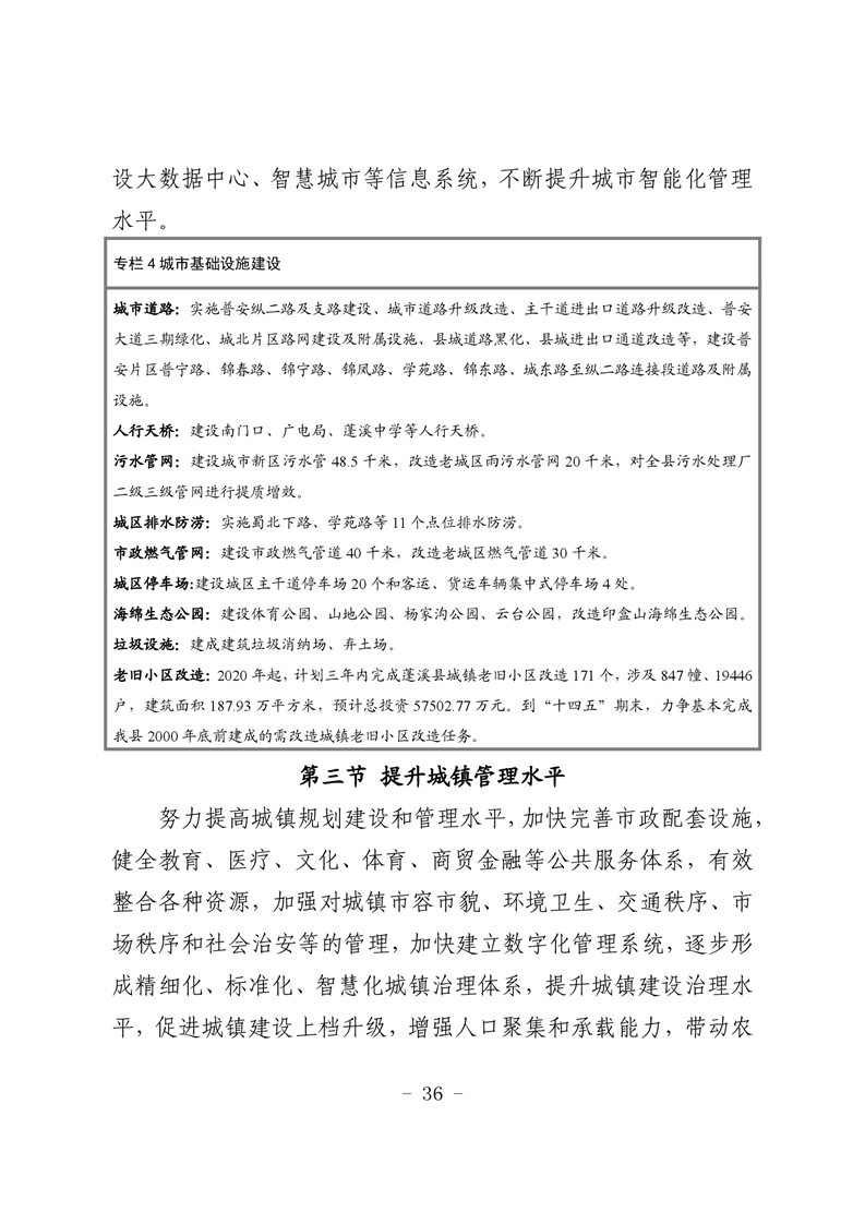
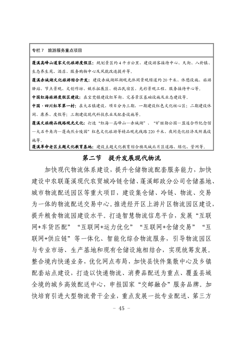
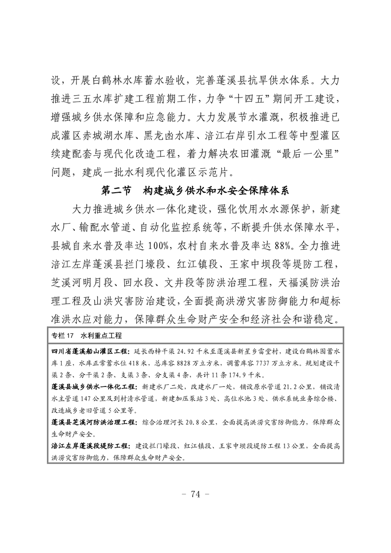
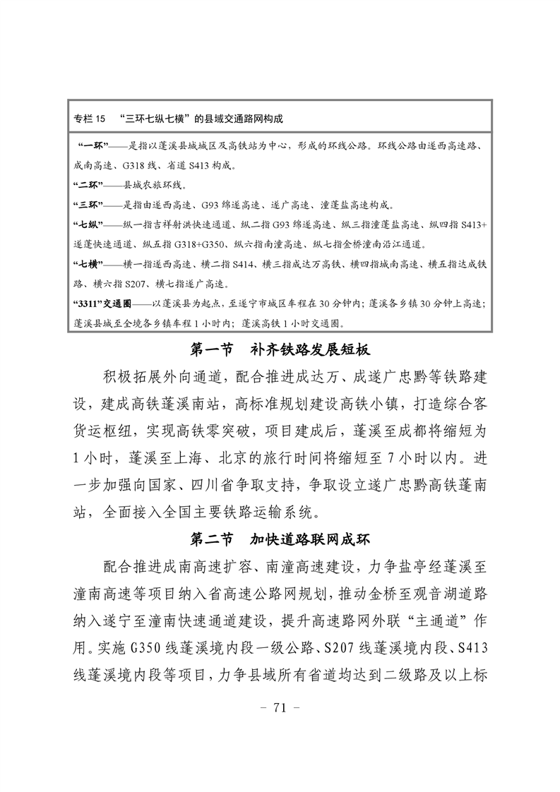
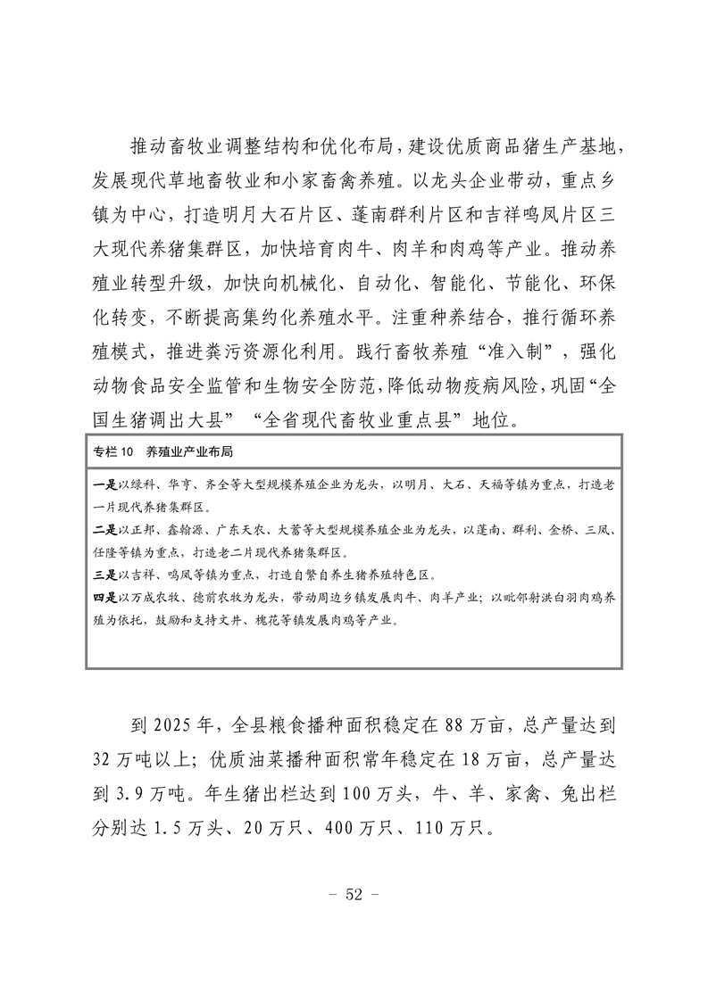
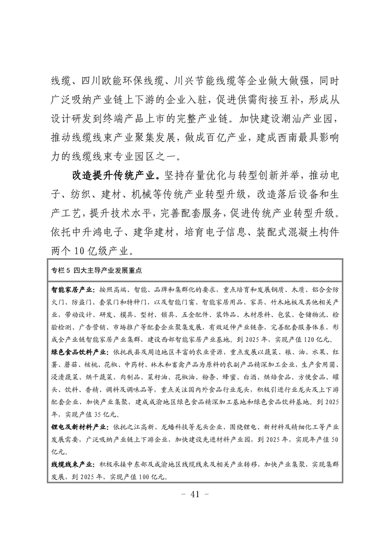
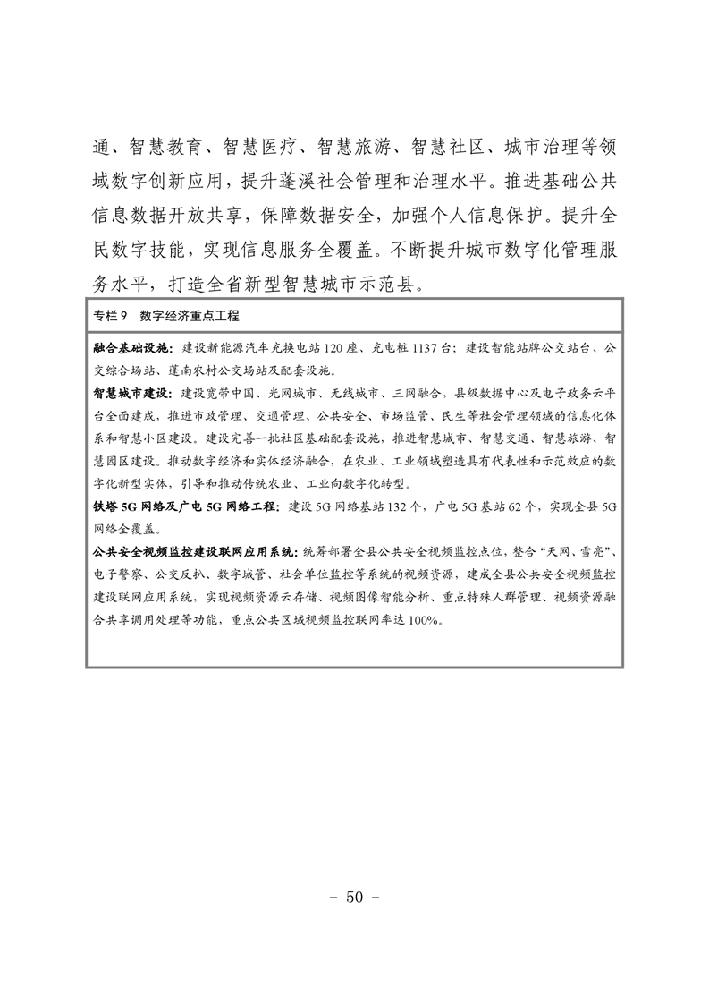
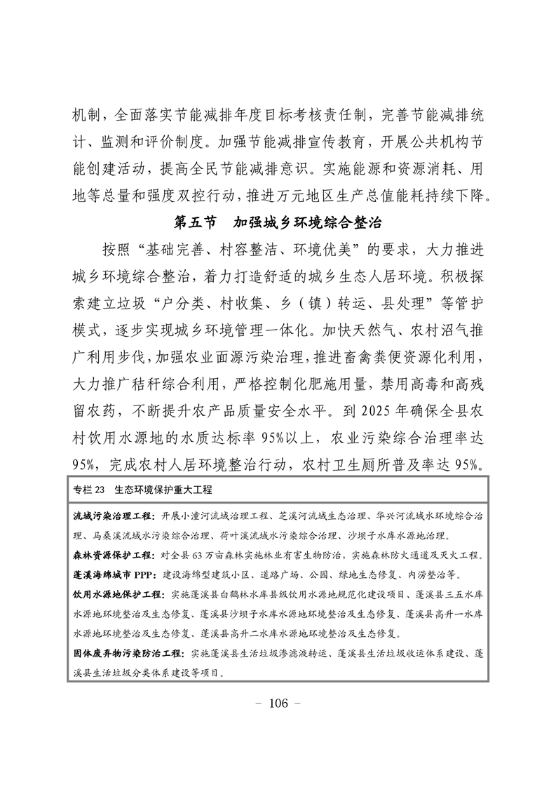
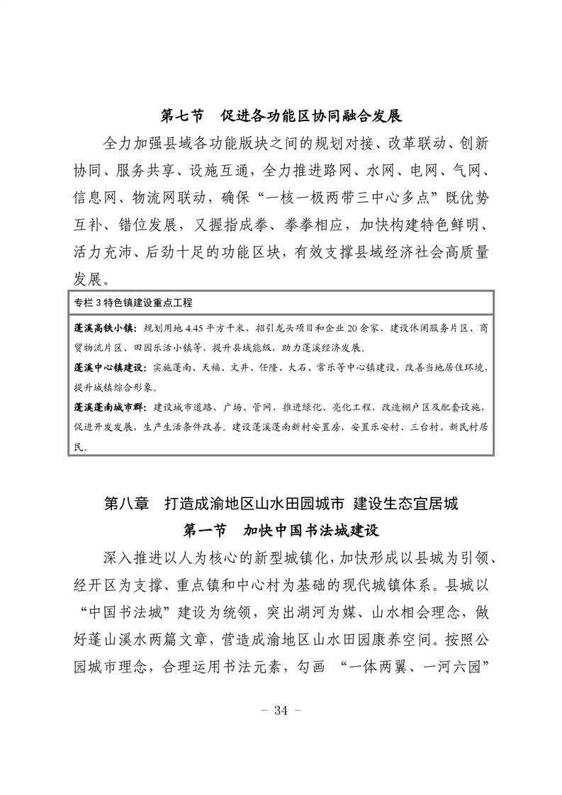
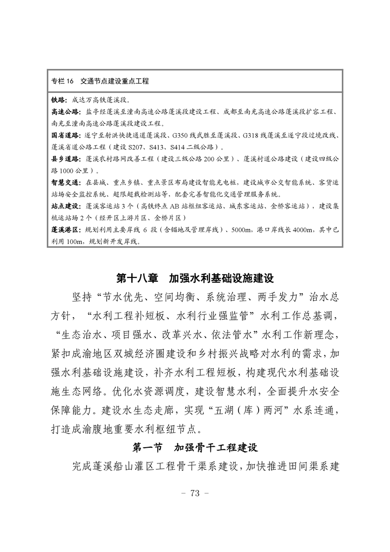
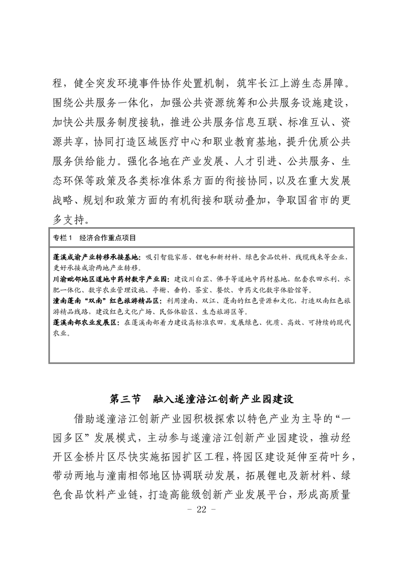
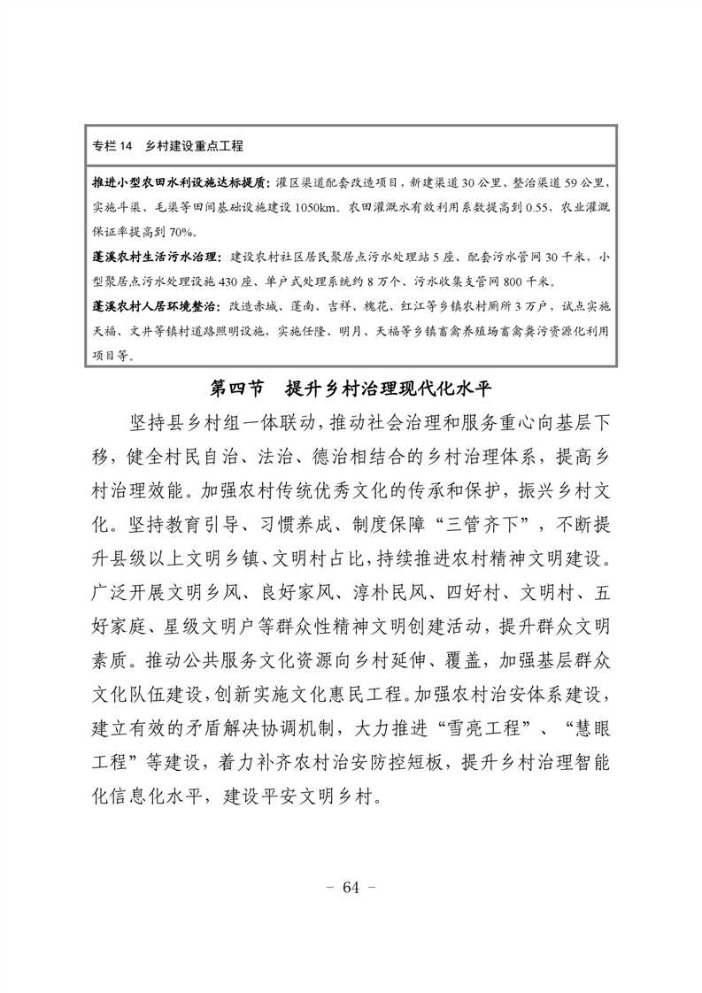
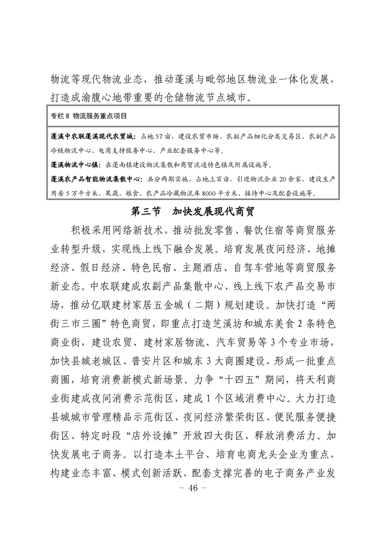
政府信息公开

蓬溪县国民经济和社会发展第十四个五年规划和二〇三五年远景目标纲要草案

来源:蓬溪县发展和改革局 发布时间:2021-05-20 16:21 浏览次数: 字体: [ ] 打印




































































































































扫一扫在手机打开当前页