四川省人民政府
关于印发《四川省重点项目管理办法》的通知
川府发〔2020〕19号
各市(州)、县(市、区)人民政府,省政府各部门、各直属机构:
现将《四川省重点项目管理办法》印发给你们,请认真贯彻执行。
四川省人民政府
2020年11月27日
四川省重点项目管理办法
第一章 总 则
第一条 为聚焦聚力抓项目促投资,规范有序推动重点项目加快实施,根据《政府投资条例》《企业投资项目核准和备案管理条例》等法律法规,结合四川实际,制定本办法。
第二条 本办法适用于我省行政区域内省重点项目申报确定、组织实施、协调保障、管理服务。
第三条 本办法所称省重点项目,是指符合法律法规、产业政策、发展规划、行业规范和资源节约集约利用要求等,对四川经济社会发展具有支撑引领和导向示范作用,经四川省重点项目领导小组(以下简称领导小组)研究,报请省政府审定并发布的项目。
第四条 省重点项目管理遵循“政府引导、市场推动,科学筛选、动态调整,协同联动、优先保障”的原则,实行项目全周期闭环管理。
第五条 领导小组负责省重点项目的组织领导和统筹协调。领导小组办公室设在省发展改革委,承办领导小组具体工作,履行省重点项目的统筹、综合、协调、服务职能。领导小组成员单位按照职能职责做好省重点项目管理指导和服务保障。
第二章 项目确定
第六条 省重点项目包括:
(一)国家在四川省境内布局的重大项目。
(二)传统基础设施和新型基础设施重大项目。
(三)新型城镇化建设和乡村振兴发展重大项目。
(四)传统产业和新兴产业重大项目。
(五)民生、社会事业、生态建设和环境保护重大项目。
(六)对国民经济和社会发展有重大影响、符合全省重大战略实施的其他项目。
第七条 根据国家政策和省委省政府重点工作任务,由省发展改革委会同省直有关部门(单位)研究确定省重点项目申报条件。省直有关部门、市(州)政府、在川央企和省属企业等根据申报条件和第六条所列范围,组织研究、科学确定本地区、本部门(单位)申报项目,并向省发展改革委申报。申报单位对申报项目和材料的真实性、合法性负责。
第八条 省发展改革委对申报材料进行初审,经与省直有关部门(单位)会商会审,征求领导小组成员单位意见后,研究提出省重点项目建议名单,从中筛选出在行业领域或一定区域内具有标志性、引领性的项目,推荐为省级重点推进项目。对于符合条件但未申报的项目,省发展改革委可根据实际情况,按程序纳入省重点项目建议名单。
第九条 省重点项目建议名单经领导小组会议审议、省政府常务会议审定后,由省政府印发。
第十条 省重点项目实行动态管理、定期调整。对因市场发生变化或不可抗力因素,或相关单位推动不力等不能正常实施的项目,由申报单位向领导小组书面说明情况,经领导小组审定后调整出省重点项目名单;对条件成熟且符合省重点项目申报要求的项目,可按程序增列入省重点项目名单。
第十一条 不符合产业政策、供地政策、相关规划和生态环境保护要求的项目,用地粗放浪费、投入产出比低的项目,商业开发类房地产项目和无关联小项目打捆形成的项目,不得列为省重点项目。
第三章 组织实施
第十二条 省重点项目按照加快前期、新开工、续建、竣工四个批次组织实施。推动加快前期批次项目提高成熟度,争取2至3年实现开工;新开工批次项目加快完成前期工作,当年开工建设;续建批次项目加快实施,达到预期工程形象进度;竣工批次项目当年建成,尽快投入使用发挥效益。
第十三条 省重点项目业主作为实施主体,按照有关法律法规,筹措建设资金,完善前期手续,落实建设条件,加快项目实施。对于政府投资项目,依法实行法人责任制、资本金制、招标投标制、建设监理制和合同管理制;对于非经营性政府投资项目,鼓励推行代建制。
第十四条 省直有关部门(单位)、市(州)政府、在川央企和省属企业作为组织、督促省重点项目实施的管理主体,分级分类统筹项目谋划生成、滚动储备、筛选申报、推动实施、跟踪督促等工作。市(州)、县(市、区)政府营造良好的项目建设环境,做好协调调度、外部配套、安全监管、社会稳定、应急管理等工作。
第十五条 项目审批、要素保障部门负责指导项目业主做好省重点项目前期工作,为项目审批、要素保障提供便利化服务。审批部门开辟审批“绿色通道”,依照审批事项清单,通过投资项目在线审批监管平台,使用项目代码在线并联办理相关审批手续、归集审批信息。要素保障部门加大向国家争取力度,创新和完善省重点项目用地、污染物排放总量控制指标、水电油气运和材料等方面支持政策措施。
第四章 工作机制
第十六条 完善重大项目谋划储备机制。精准对接国家重点投向,谋划储备一批基础性、战略性、全局性的重大项目。纳入国家重大项目库且符合申报条件的项目,可优先列为省重点项目。
第十七条 建立重大招商引资项目落地和重点项目推进对接机制。各级发展改革、经济合作部门加强沟通协同,会同经济和信息、自然资源、生态环境等部门提前介入,强化服务指导,协同做好签约重大项目用地预审与规划选址、审批(核准/备案)、建设用地报批和供应、要素配套等。项目成熟且符合申报条件的可优先列为省重点项目。
第十八条 完善项目调度机制。省重点项目管理主体通过四川省投资项目管理服务平台,及时准确报送项目推进信息。省发展改革委开展省重点项目月调度,按月通报项目推进情况,报省委省政府,并抄送各市(州)政府、省直有关部门(单位)。
第十九条 完善协调服务机制。实行协同联动推进,各级发展改革部门定期收集项目实施过程中存在的困难和问题,一般性问题由各级各部门按职能职责及时解决,重大问题、共性问题由省发展改革委同有关部门(单位)和地方协调解决,特别重大事项报领导小组或省政府研究推动。对省级重点推进项目实行“一项目一方案一专班”,整合力量推动项目实施。
第二十条 完善省领导牵头省级重点推进项目工作机制。明确省级重点推进项目的联系省领导,协调解决实际问题,督促加快项目实施。
第二十一条 完善投诉举报机制。省、市(州)发展改革部门设立并公布投诉举报渠道,及时受理省重点项目相关投诉举报。
第二十二条 建立容错纠错机制。对于单位和个人在推进省重点项目过程中,由于不可抗力、难以预见等客观因素,未达到预期效果、造成不良影响和损失的探索失误,按照有关规定予以容错。可及时进行纠正的,依法依规整改到位。
第五章 服务保障
第二十三条 各地各有关部门在争取和安排有关财政资金时,对符合条件的省重点项目予以倾斜支持。涉及省重点项目建设资金筹措的有关单位,应按照有关规定及项目建设进度要求,落实项目建设资金。
第二十四条 每年在省预算内基本建设投资计划中安排省重点项目前期工作经费,支持开展项目可行性研究、初步设计、咨询评估等工作。各地各部门相应加大省重点项目前期工作经费投入。
第二十五条 做好省重点项目融资服务。
(一)鼓励直接融资。鼓励省重点项目依托多层次资本市场体系,依法依规发行债券和上市挂牌筹集建设资金。支持符合条件的省重点项目采用政府和社会资本合作(PPP)模式,开展基础设施领域不动产投资信托基金(REITs)试点。鼓励保险资金规范有序参与省重点项目建设。
(二)加大金融服务力度。开展综合金融服务,搭建银政企对接平台。深化财政金融互动,加大融资奖补政策力度。驻川银行业金融机构争取总部(行)加大对四川信贷支持,增加信贷投放规模;创新金融服务方式和产品,探索债贷组合、投贷联动等新模式,盘活信贷存量,拓宽重点项目融资渠道。
(三)发挥政府投融资平台作用。鼓励国有平台公司聚焦主业,积极参与和支持省重点项目建设。
第二十六条 优先保障省重点项目建设用地,单独选址的能源、交通、水利、产业等省重点项目用地计划由省级统筹协调,应保尽保;其他项目所需用地计划指标由市(州)、县(市、区)重点予以保障。
因未及时实施征收、供应、开发利用造成土地闲置浪费、粗放低效的,责令限期整改;情节严重的,暂停项目所在县(市、区)申报当年及下一年度省重点项目。
第二十七条 落实环评审批和监督执法正面清单,项目环评按照有关规定实行豁免管理一批、承诺审批一批、加快推进一批管理。
第六章 督导通报
第二十八条 开展省重点项目督导。动态跟踪项目推进情况,及时督促指导项目建设,推动存在问题整改落实。
第二十九条 开展“红黑榜”通报。按季度对省重点项目推进情况进行量化评分排序,确定“红黑榜”名单。对第四季度进入“红榜”且在前三季度未进入过“黑榜”的,给予政策激励;对年度内两次及以上进入“黑榜”的进行约谈,督促查漏补缺、整改提升。
第三十条 每年度对市(州)政府和省直有关部门(单位)推进省重点项目工作及成效进行综合评估。根据评估结果,评选省重点项目推进工作先进市(州)、先进省直部门(单位)和先进个人,由省政府办公厅通报表扬。对省重点项目推进工作先进个人,同等条件下在选拔任用、评先评优、教育培训等方面给予倾斜。
第七章 附 则
第三十一条 本办法由省发展改革委负责解释,自发布之日起施行,有效期5年。《四川省重点项目管理办法》(川府发〔2017〕9号)同时废止。
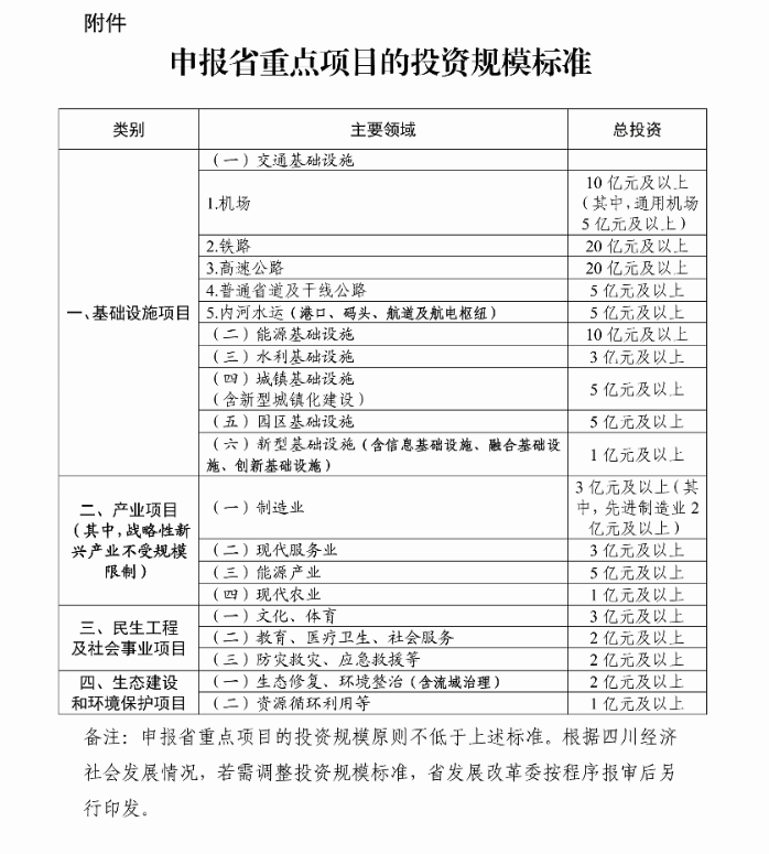
附件:申报省重点项目的投资规模标准
