政府信息公开

遂宁市蓬溪生态环境局关于开展“服务群众办实事 遂宁市蓬溪生态环境局局长接待日”的公告

来源:遂宁市蓬溪生态环境局 发布时间:2022-04-06 15:50 浏览次数: 字体: [ ] 打印

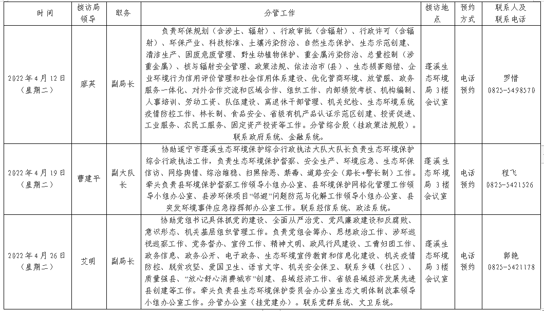
为深入贯彻习近平生态文明思想和习近平总书记关于加强和改进人民信访工作的重要论述,切实增强宗旨意识,不断提升人民群众满意度和获得感,经研究,决定开展“服务群众办实事 遂宁市蓬溪生态环境局局长接待日”活动,现将2022年4月接访安排公告如下。

备注:请有来访意向的群众与联系人进行预约,我局将根据实际情况采取面谈接待、视频接待、电话接待、现场接待中的一种方式接待。

扫一扫在手机打开当前页