政府信息公开

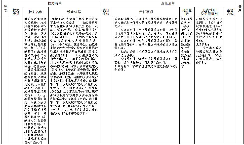
蓬溪县综合行政执法局生态环境保护责任事项清单

来源:县综合行政执法局 发布时间:2024-04-30 16:59 浏览次数: 字体: [ ] 打印

扫一扫在手机打开当前页