政府信息公开

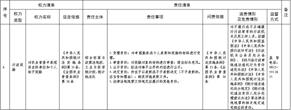
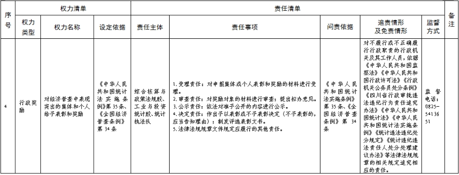
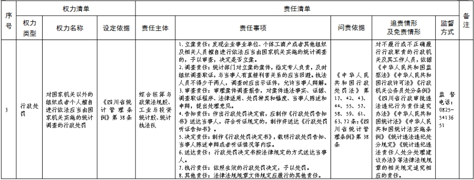
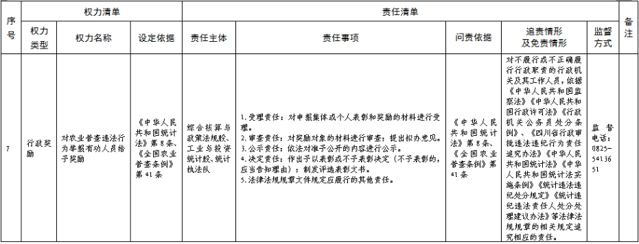
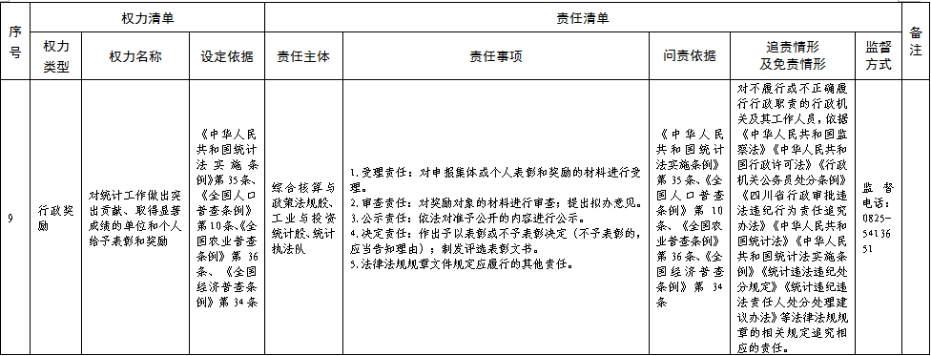
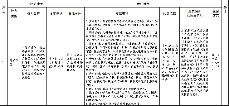
蓬溪县统计局权责清单(2022年本)

来源:蓬溪县统计局 发布时间:2023-02-28 09:31 浏览次数: 字体: [ ] 打印

  

     

 

     

 

     

 

     

 

     

 

     


 

     

            

扫一扫在手机打开当前页