政府信息公开

蓬溪县水利局关于2022年上半年蓬溪赤源水务投资有限公司城市供水水质检验报告的公示

来源:蓬溪县水利局 发布时间:2022-05-10 16:13 浏览次数: 字体: [ ] 打印

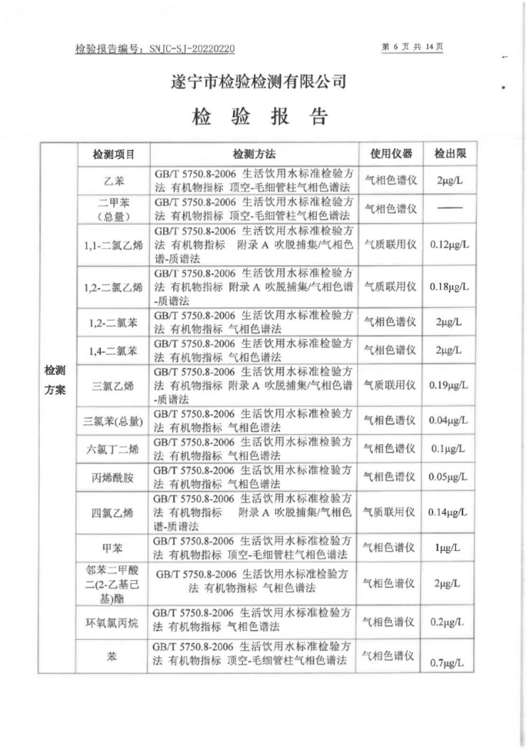
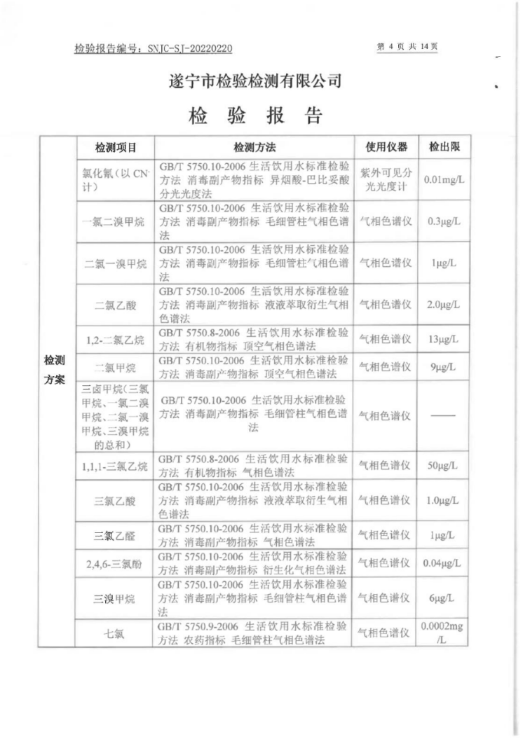
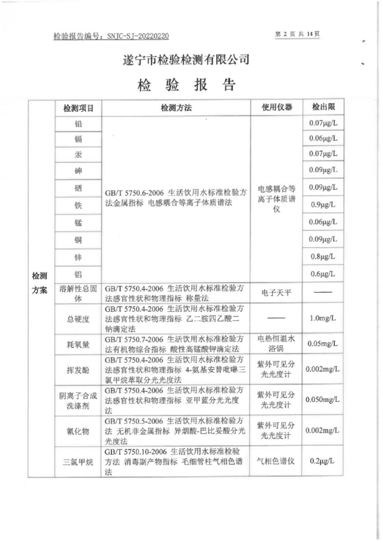
为加强我县城市供水水质管理和卫生监督,保障供水水质安全,按照《四川省城市供水条例》《生活饮用水卫生标准》(GB5749-2006)要求,遂宁市检验检测有限公司于2022年5月10日对蓬溪县城区出厂生活饮用水进行抽样检测,所检项目符合《生活饮用水卫生标准》(GB5749-2006)的规定。

特此公示。
  附件:水质检验报告

扫一扫在手机打开当前页