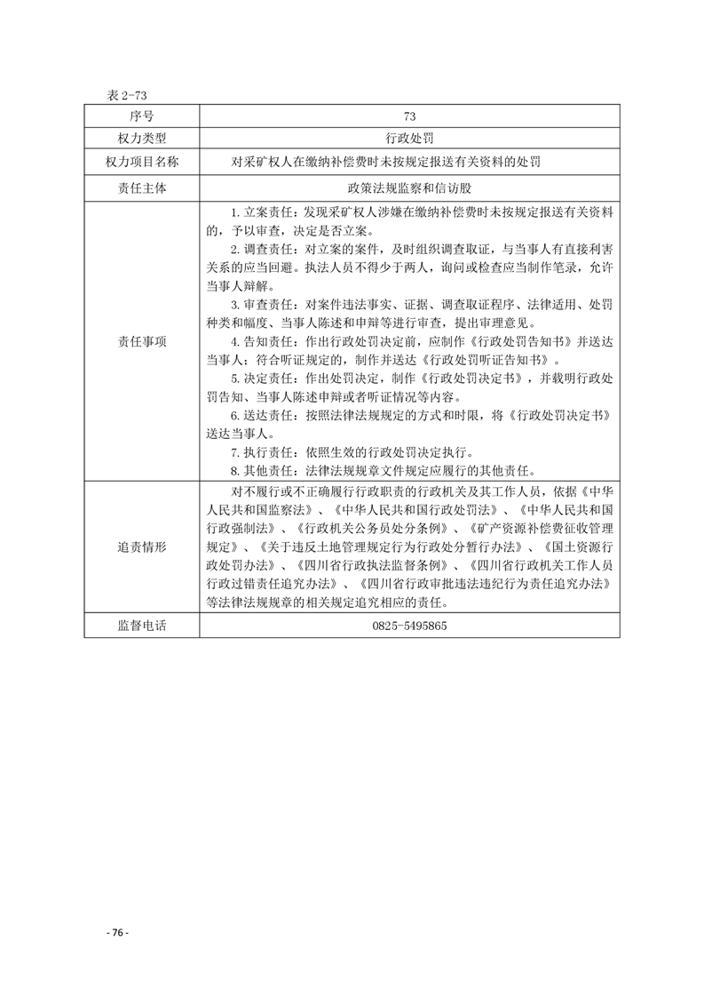
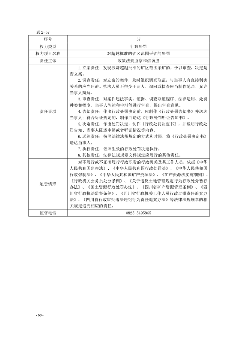
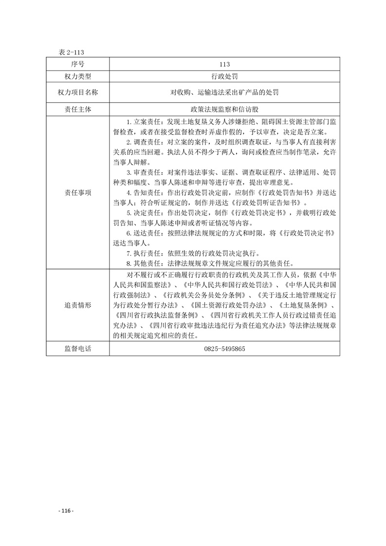
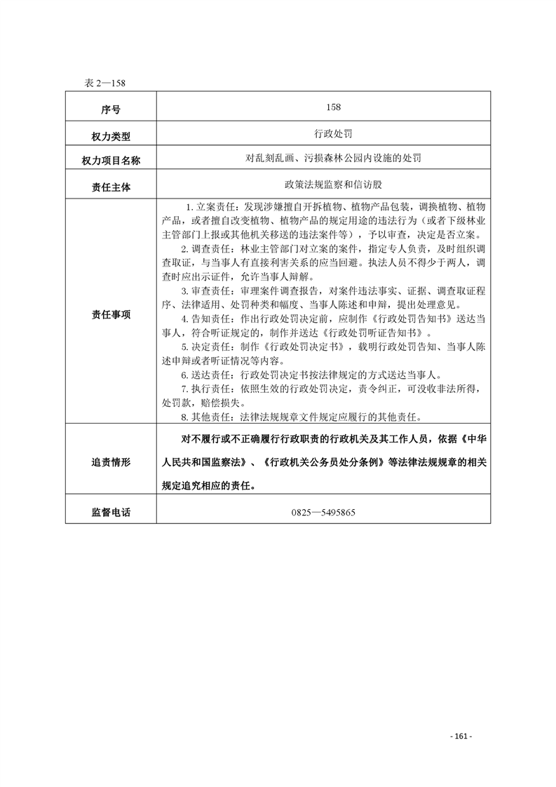
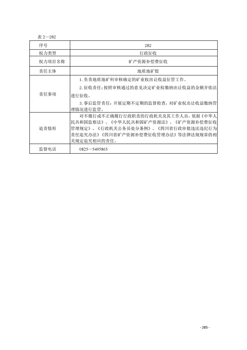
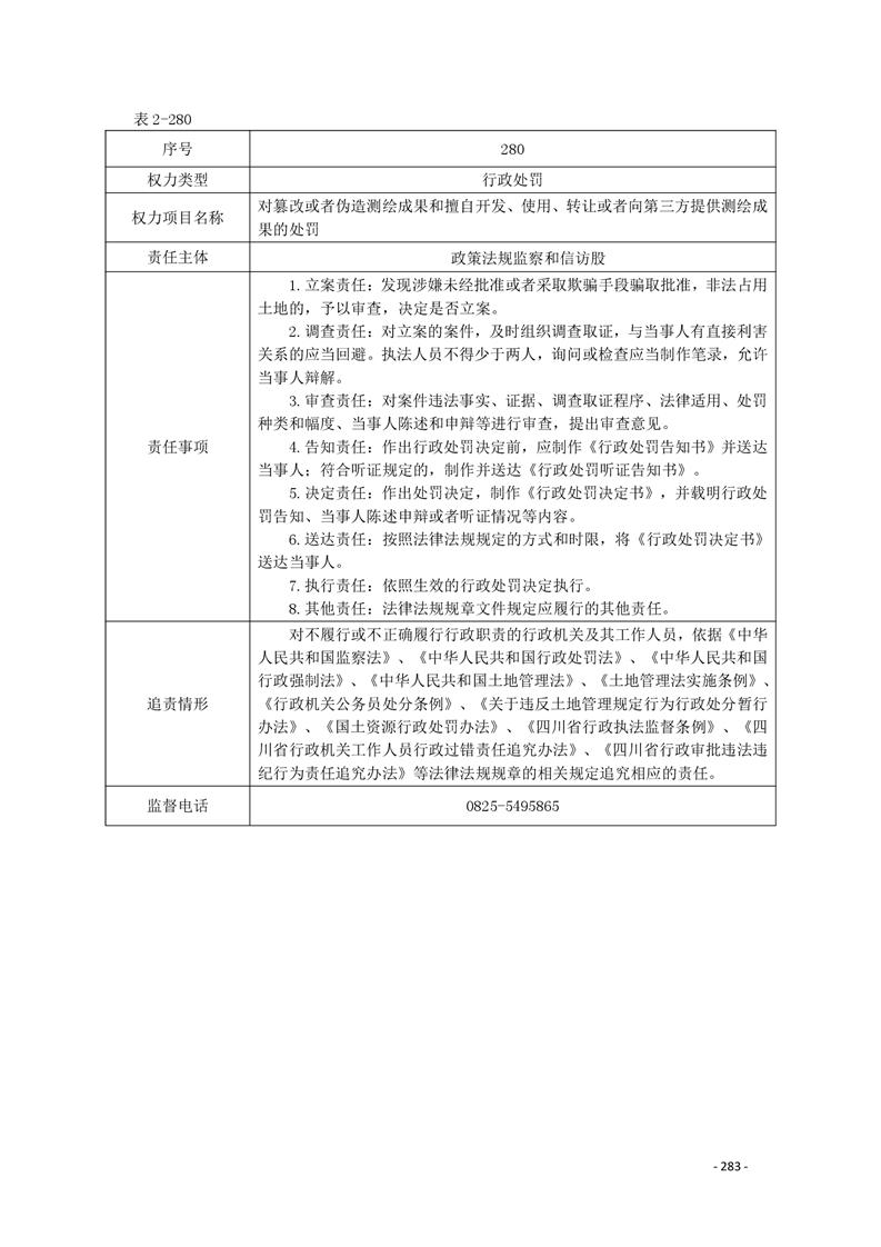
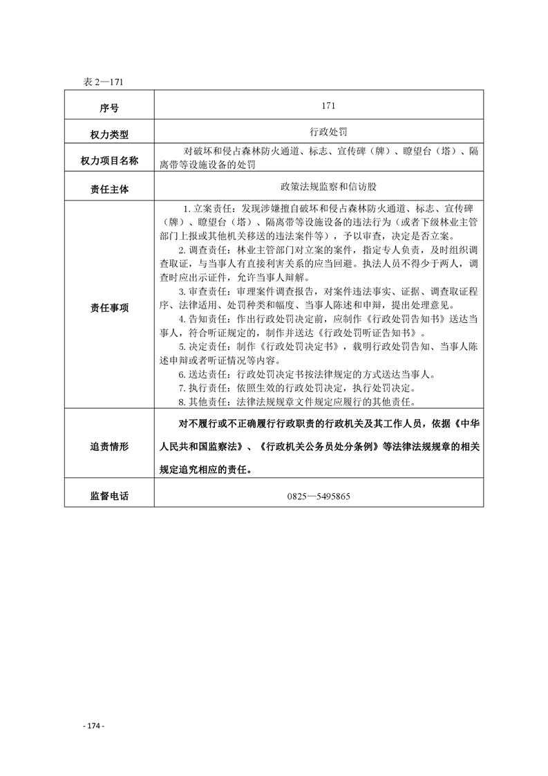
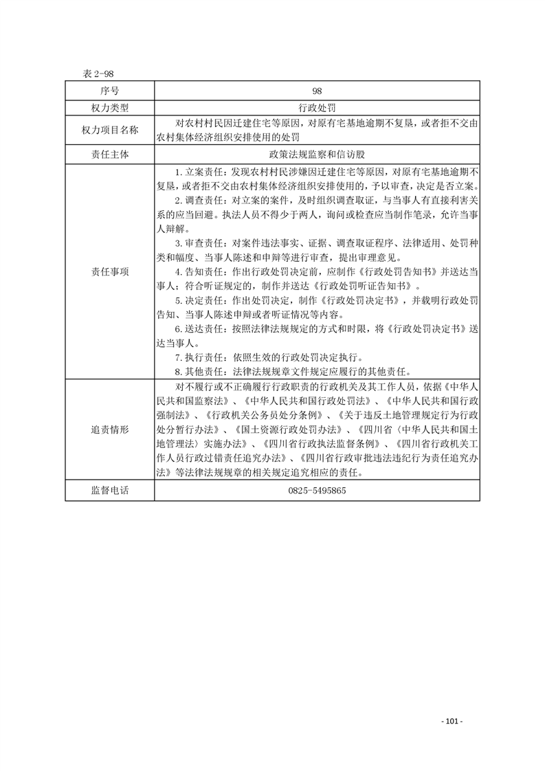
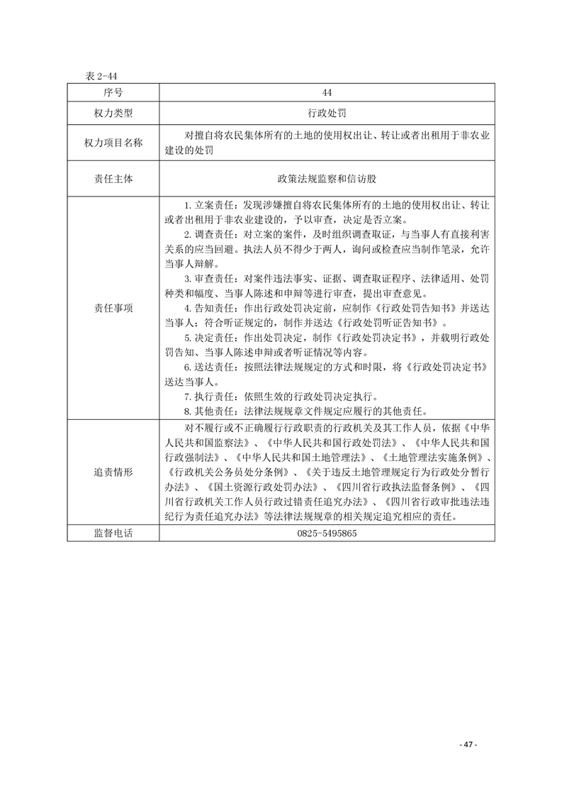
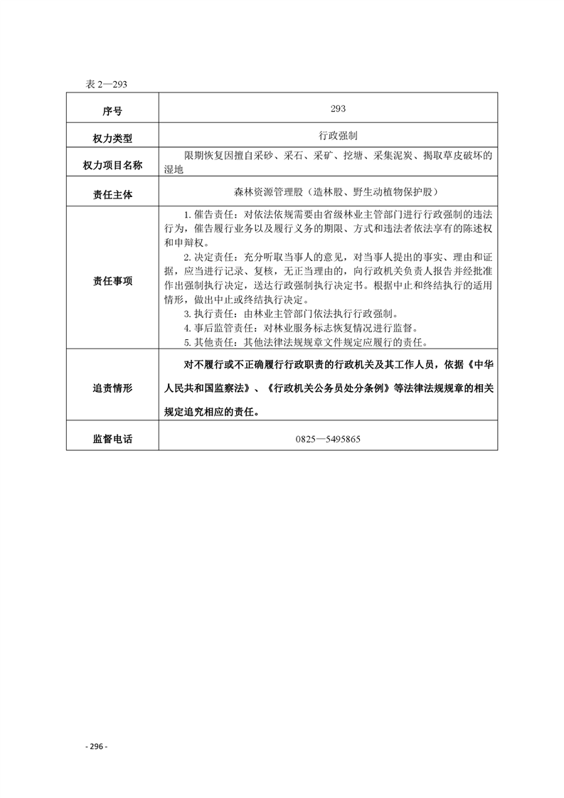
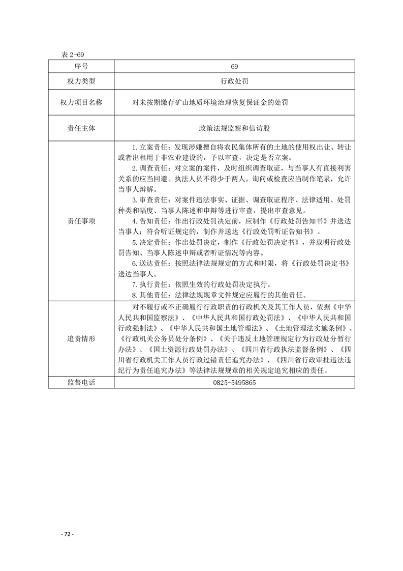
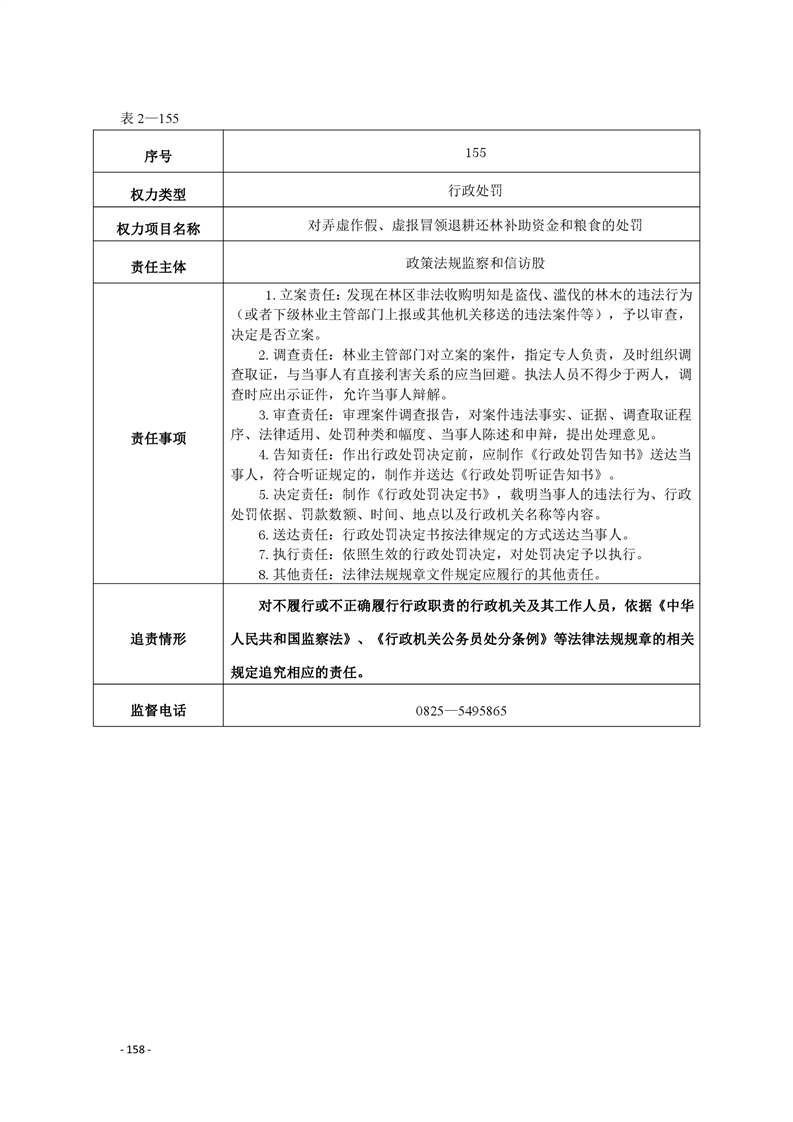
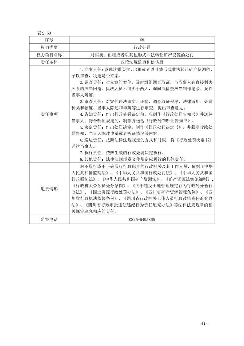
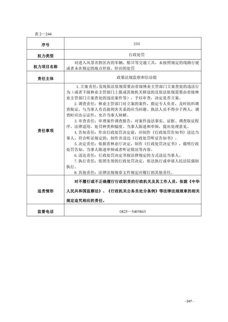
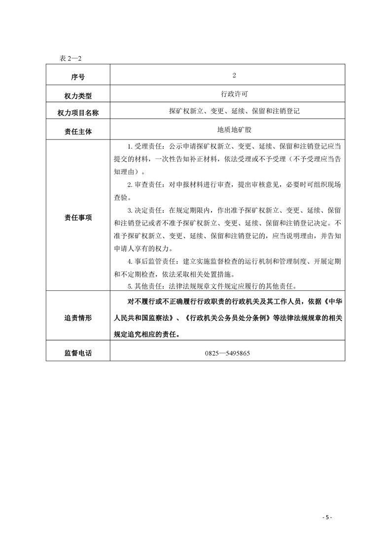
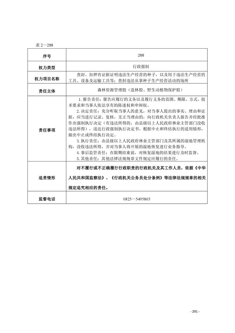
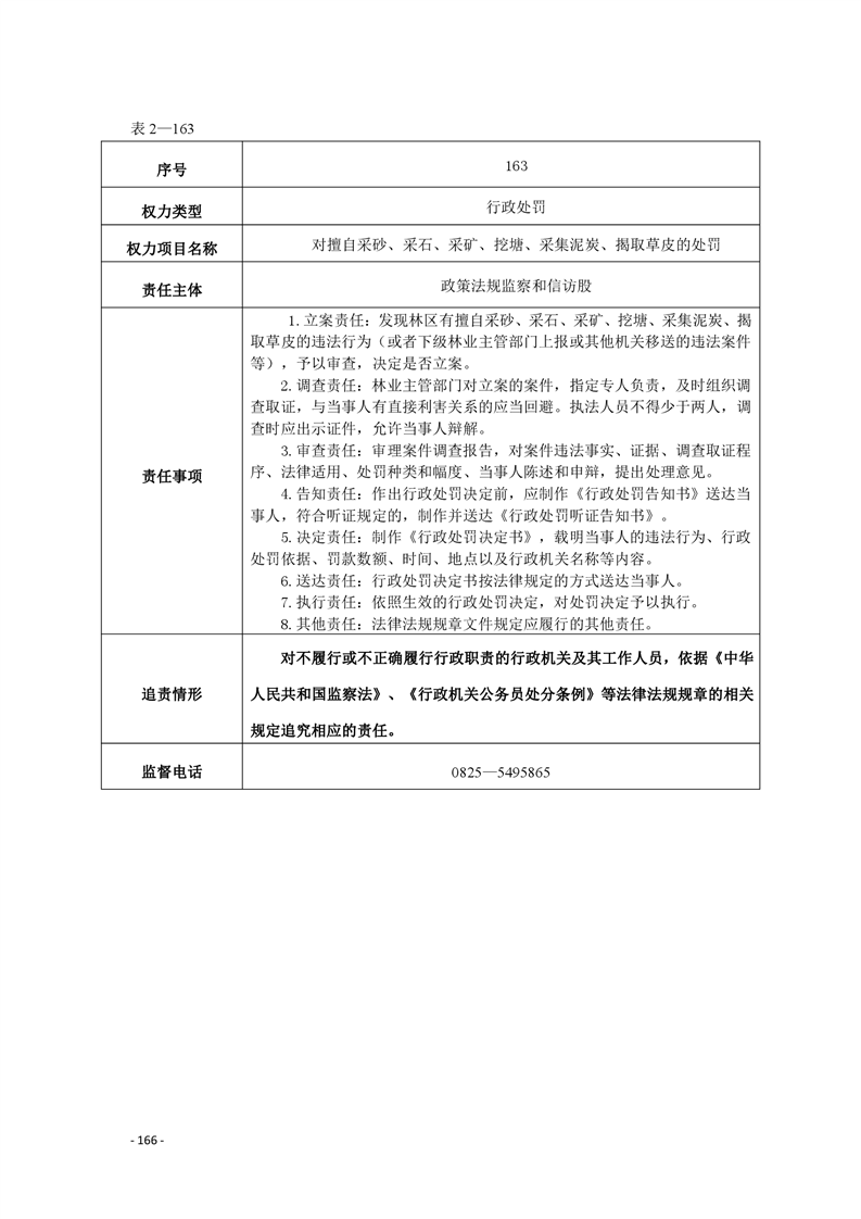
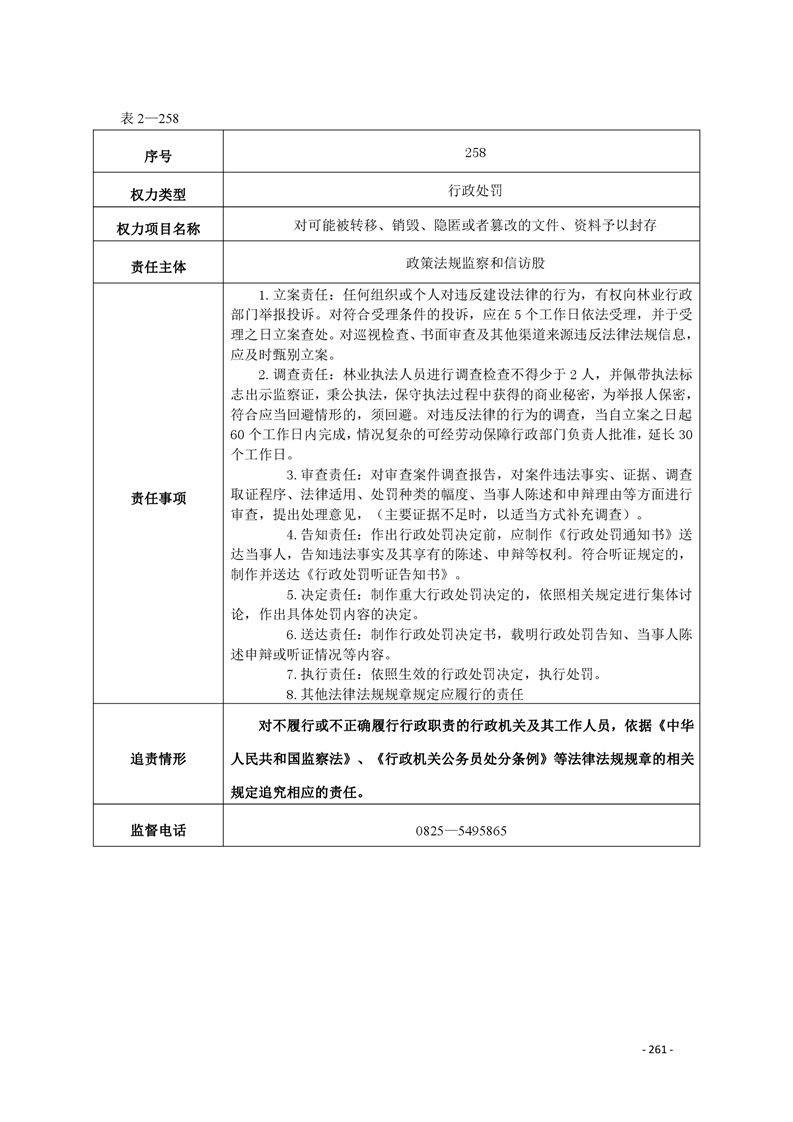
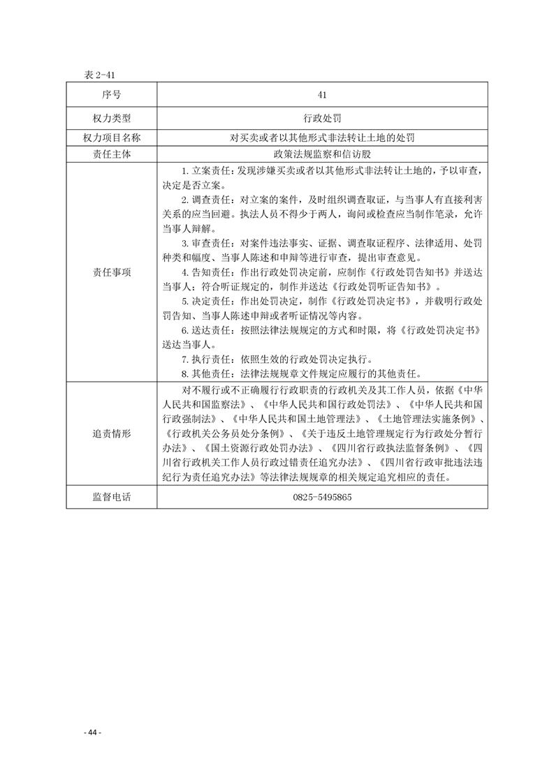
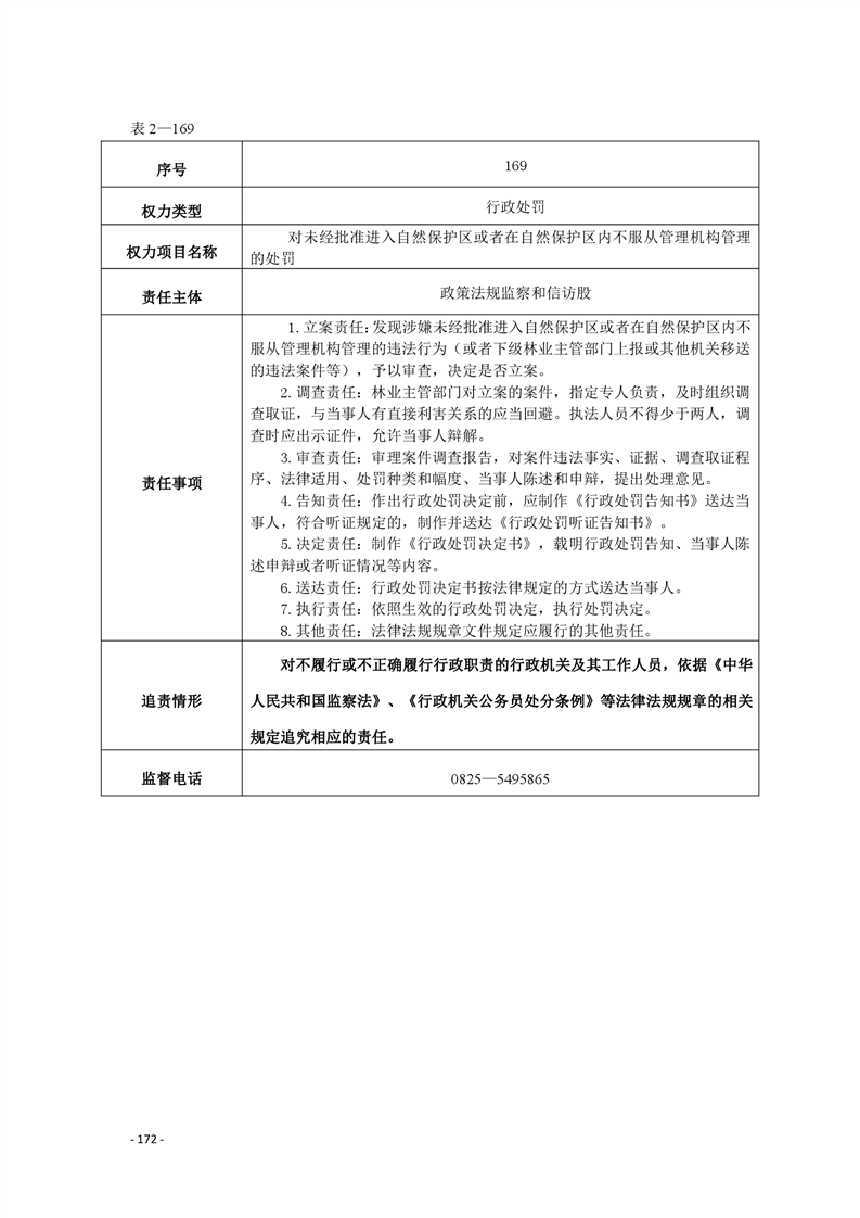
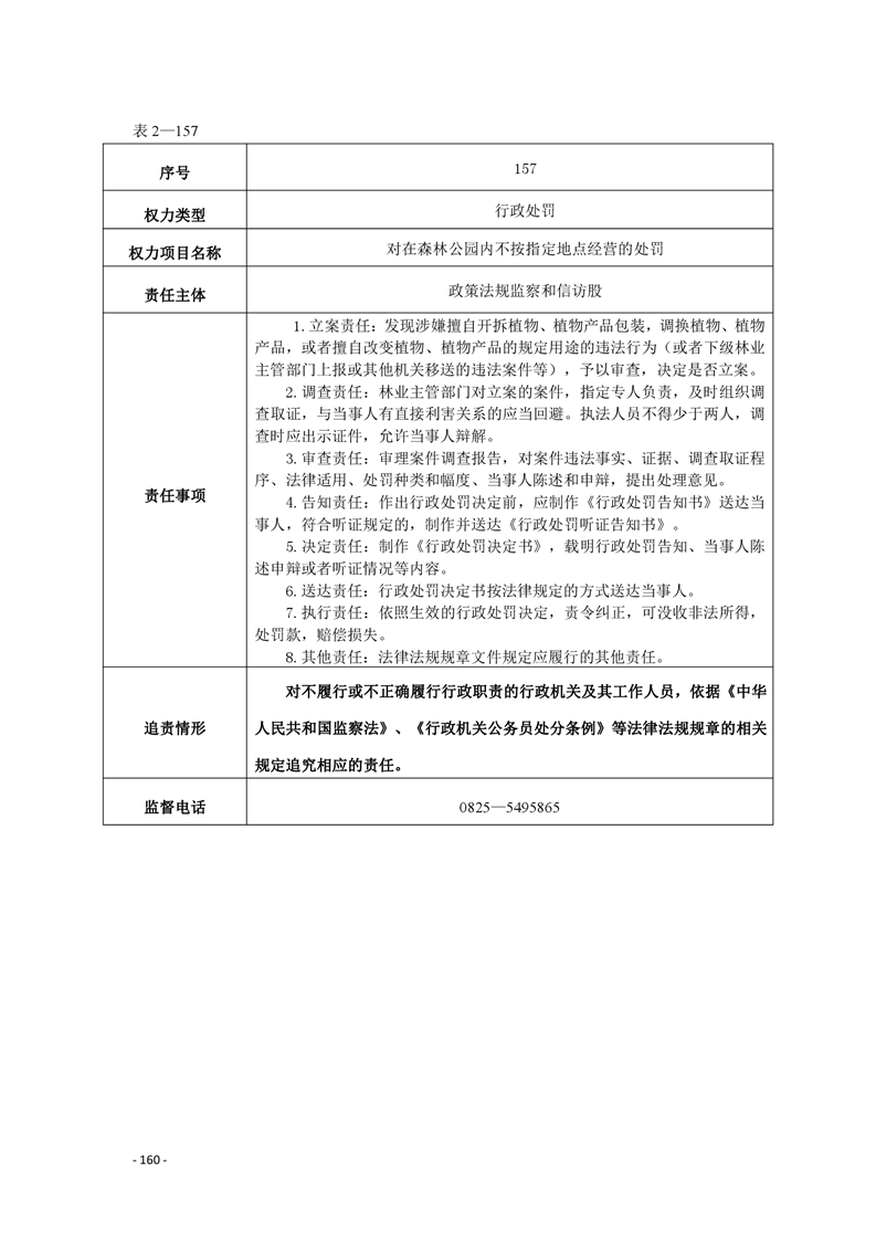
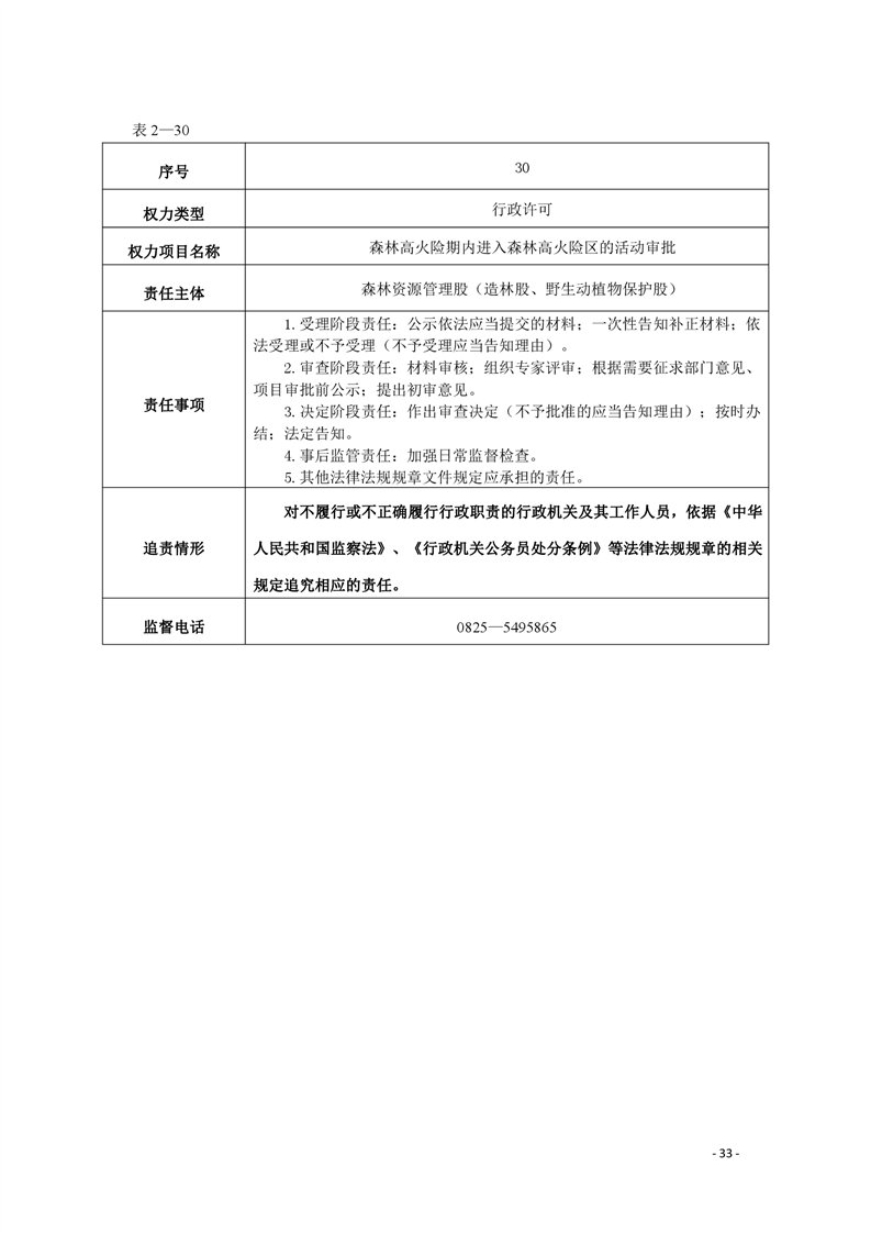
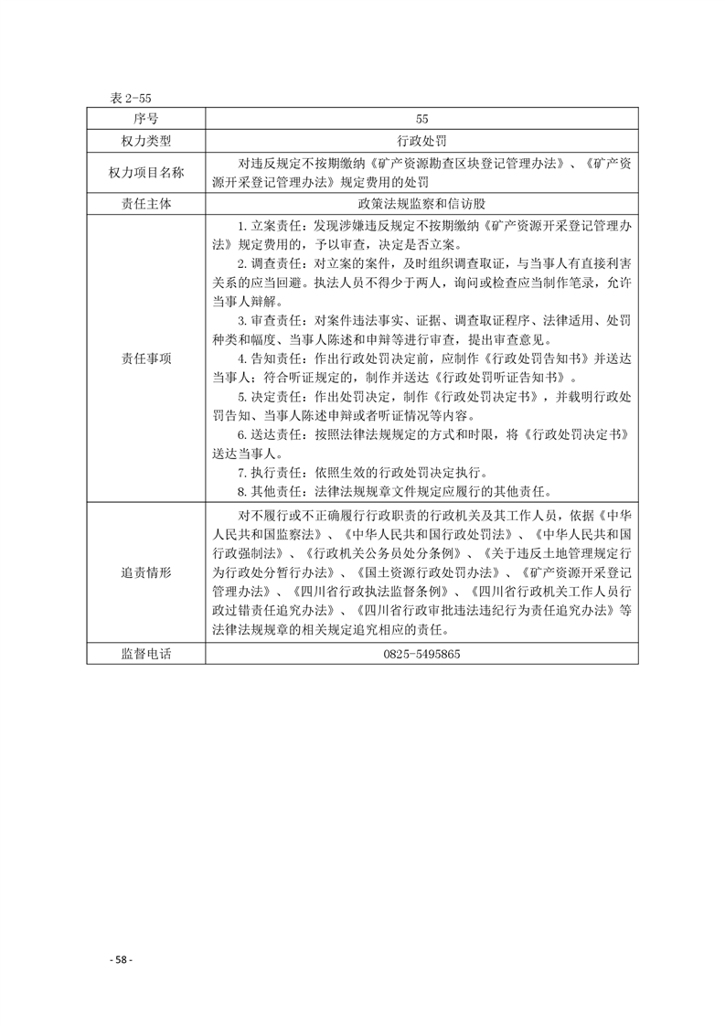
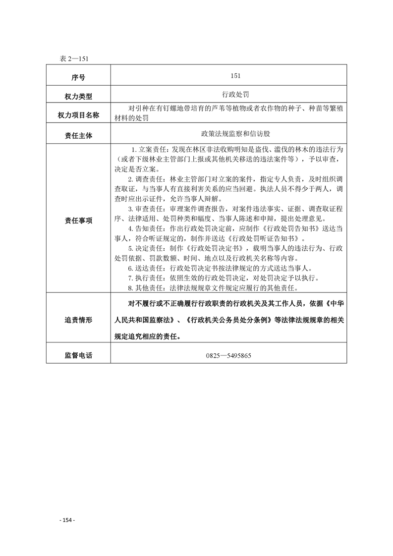
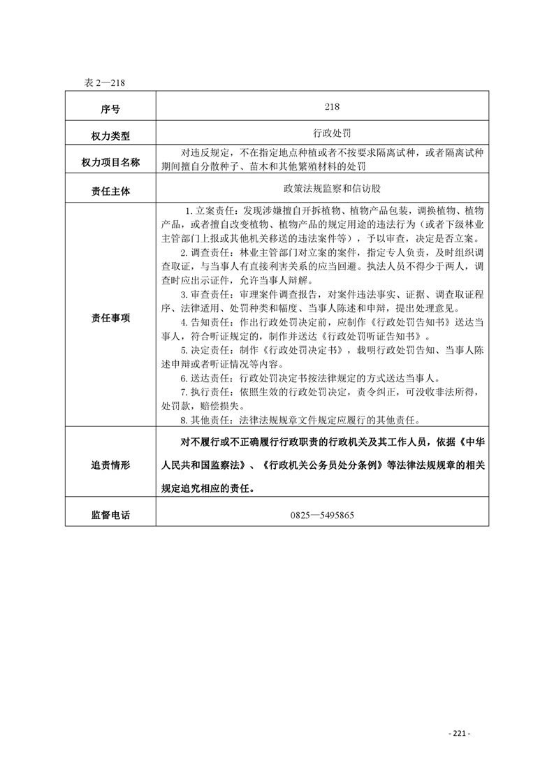
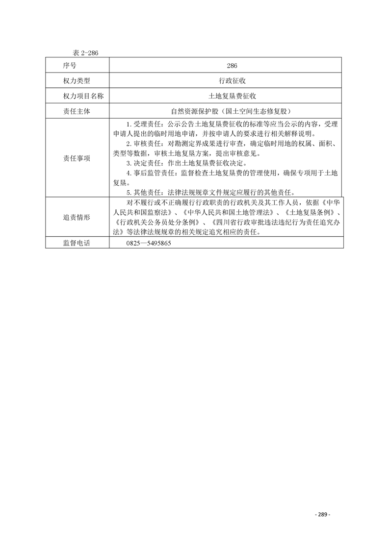
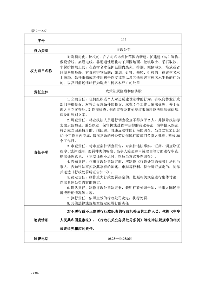
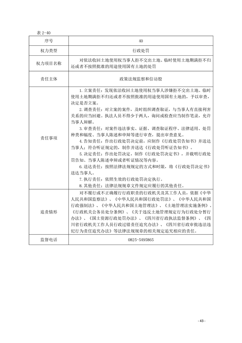
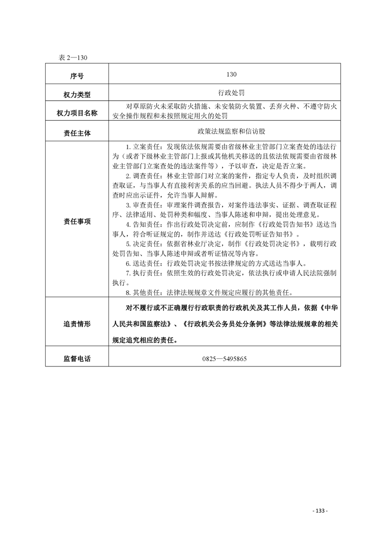
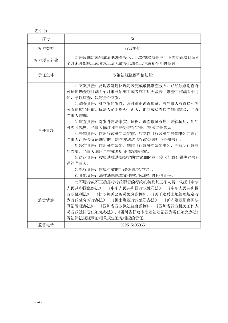
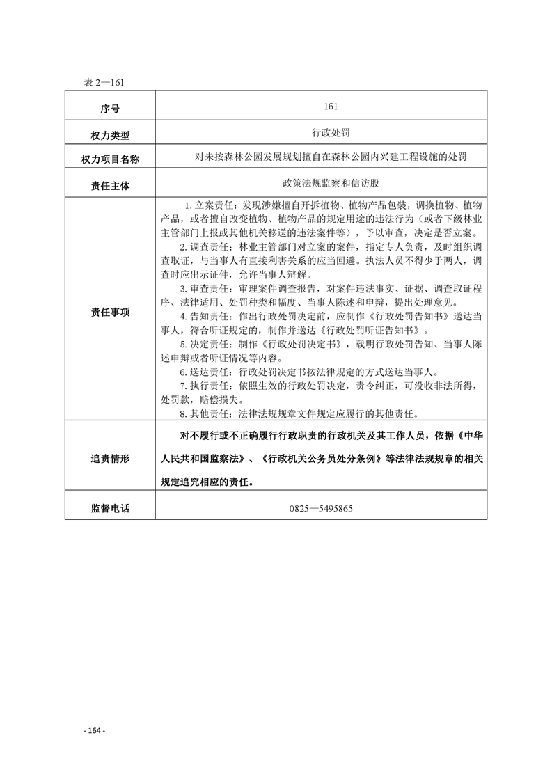
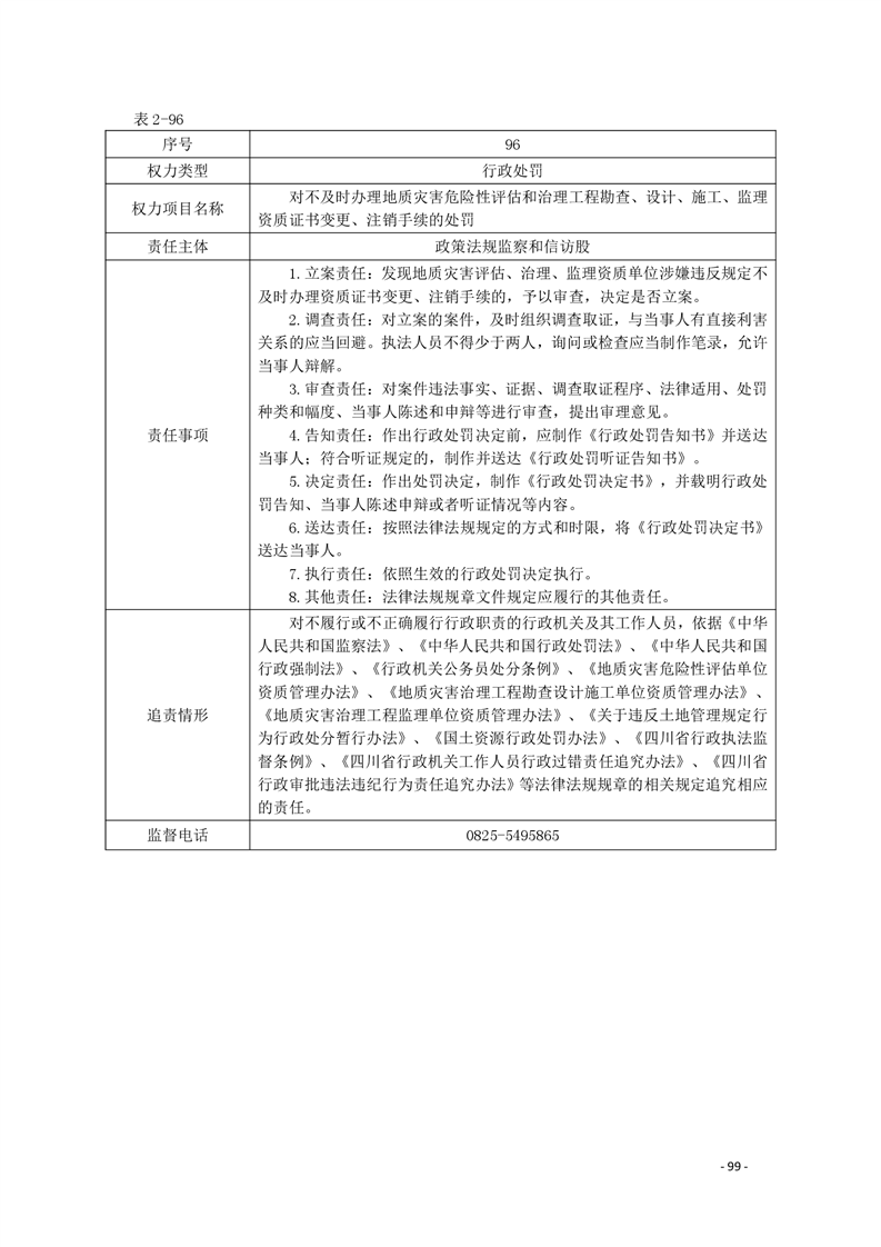
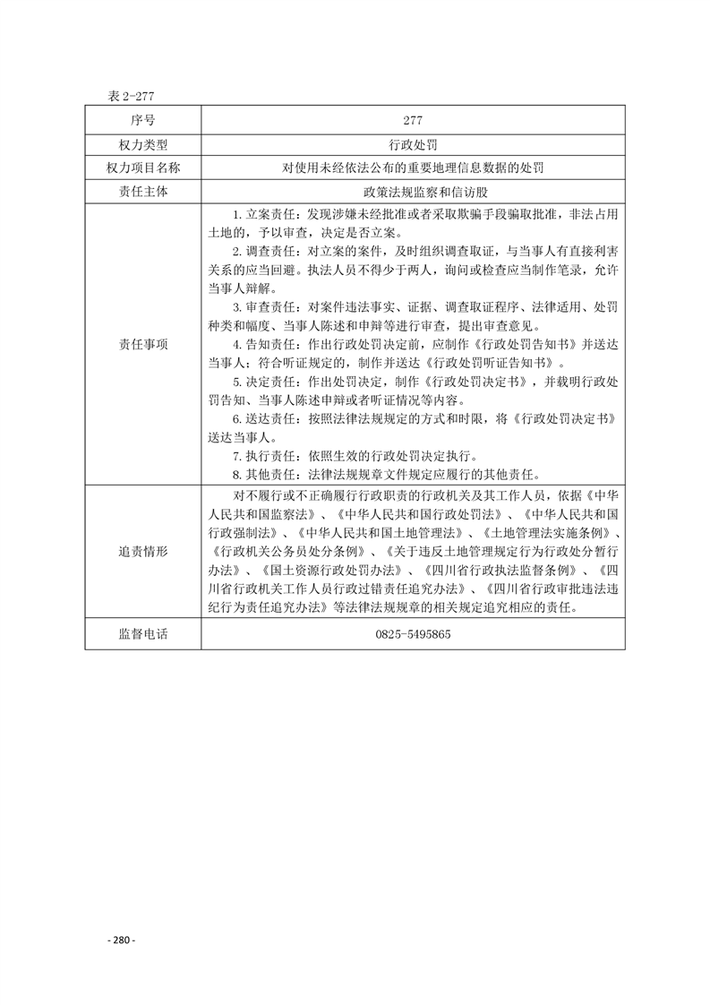
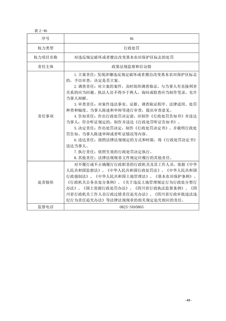
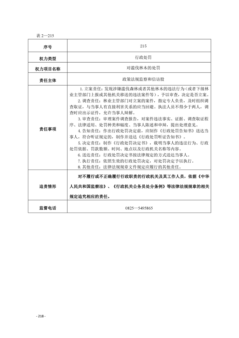
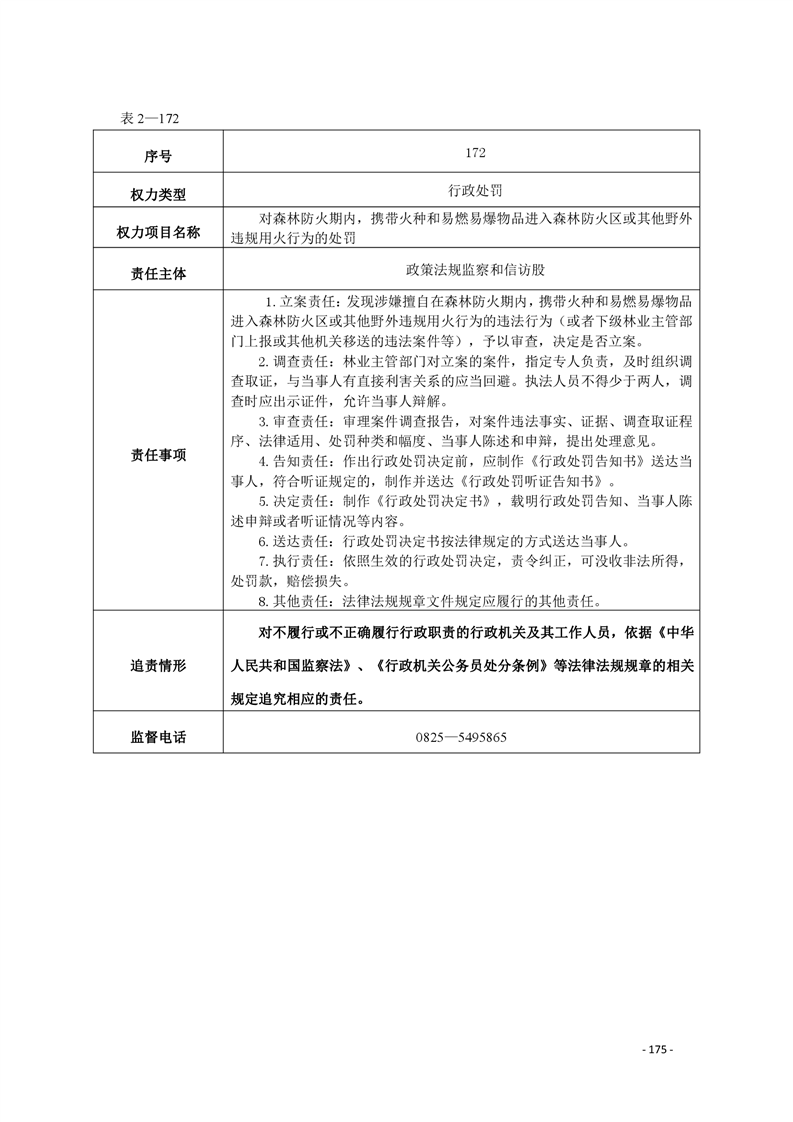
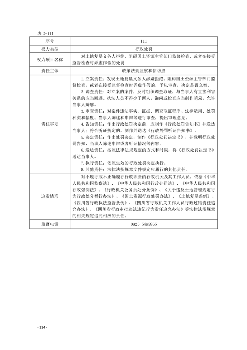
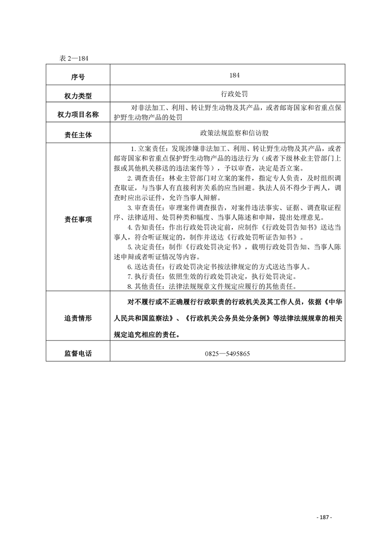
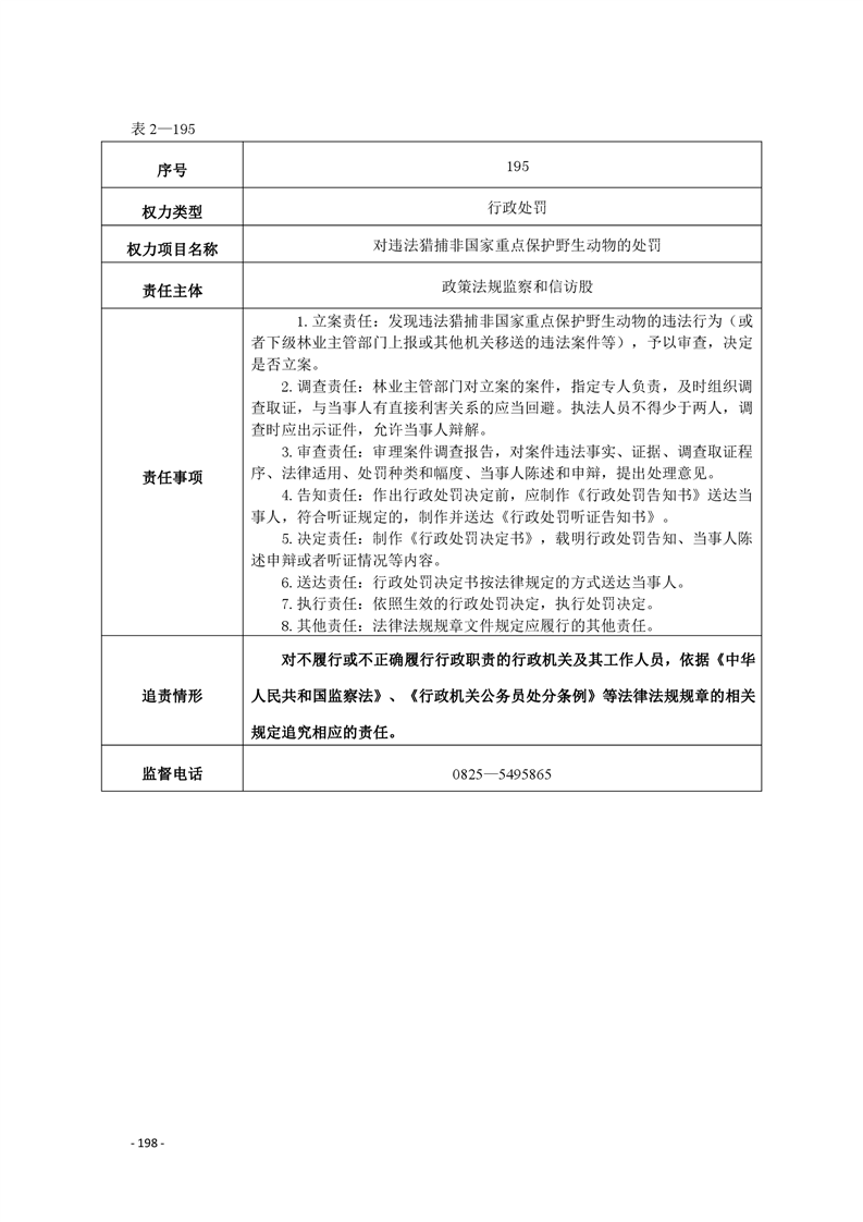
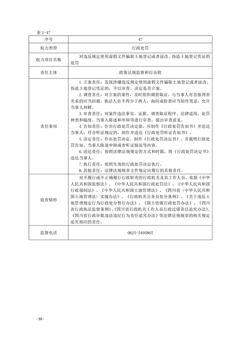
政府信息公开

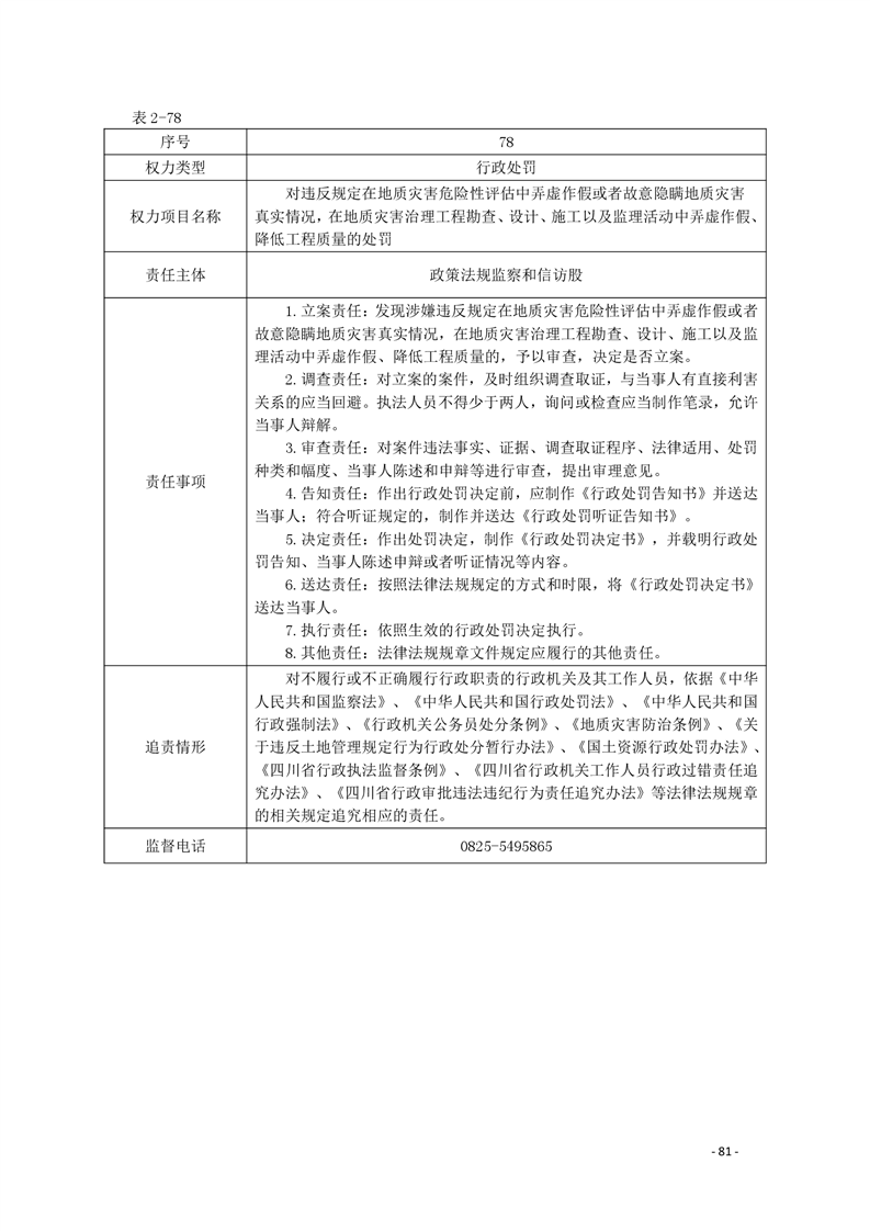
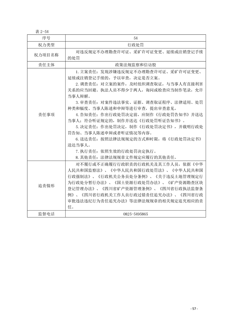
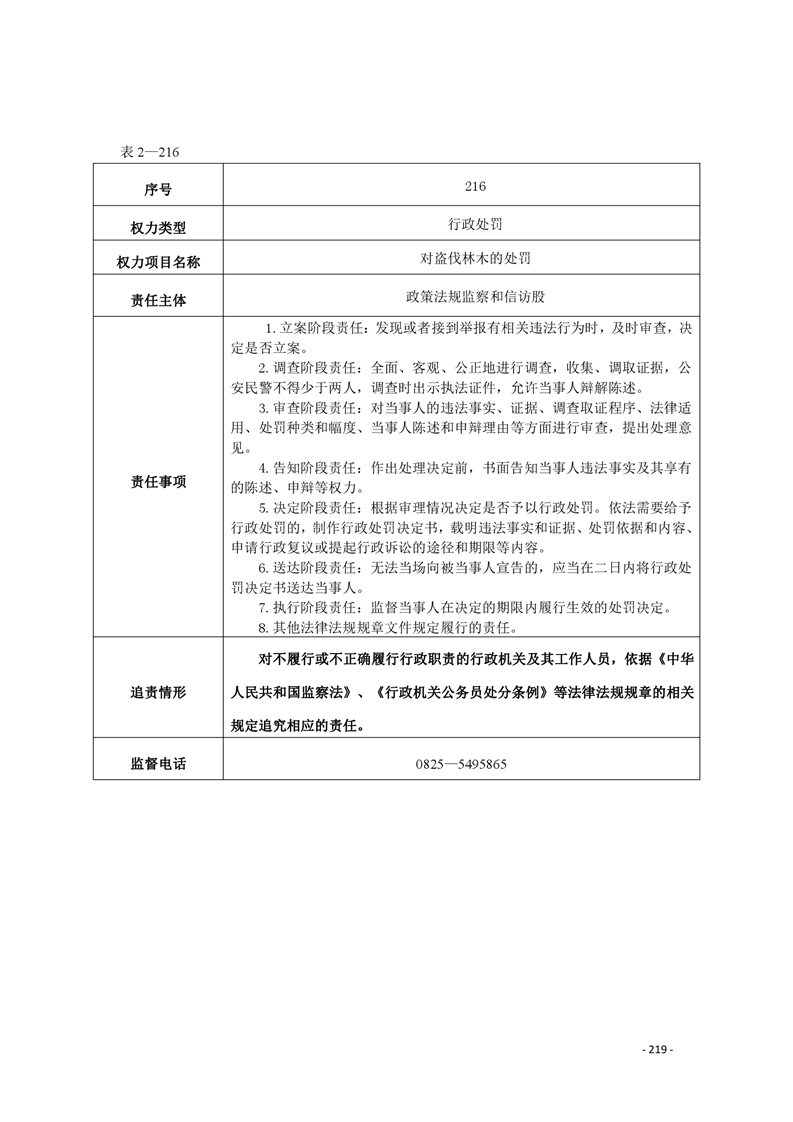
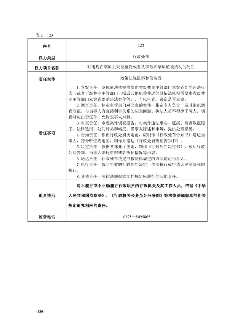
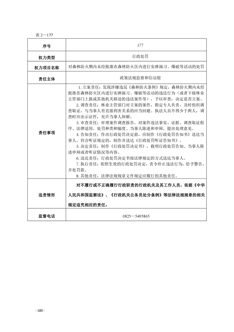
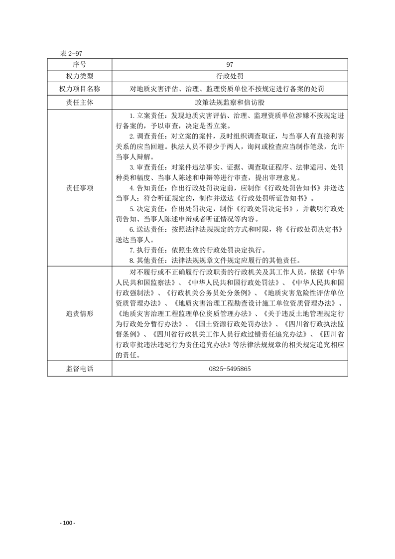
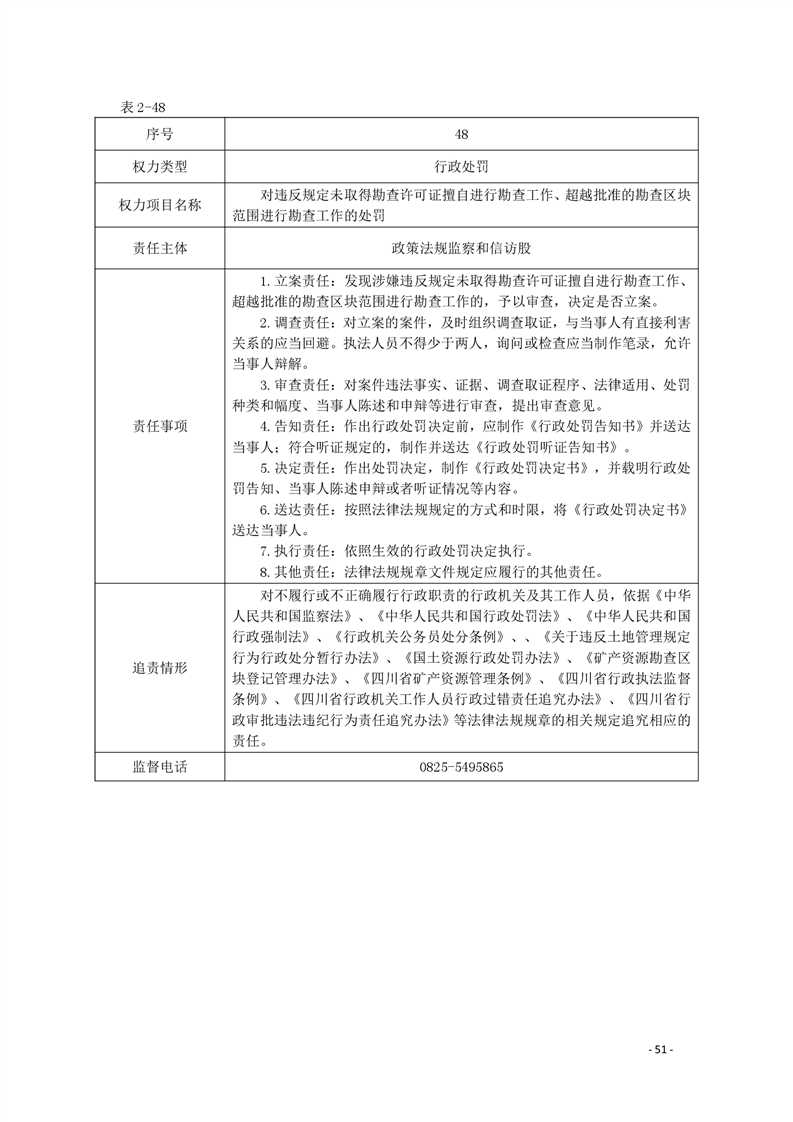
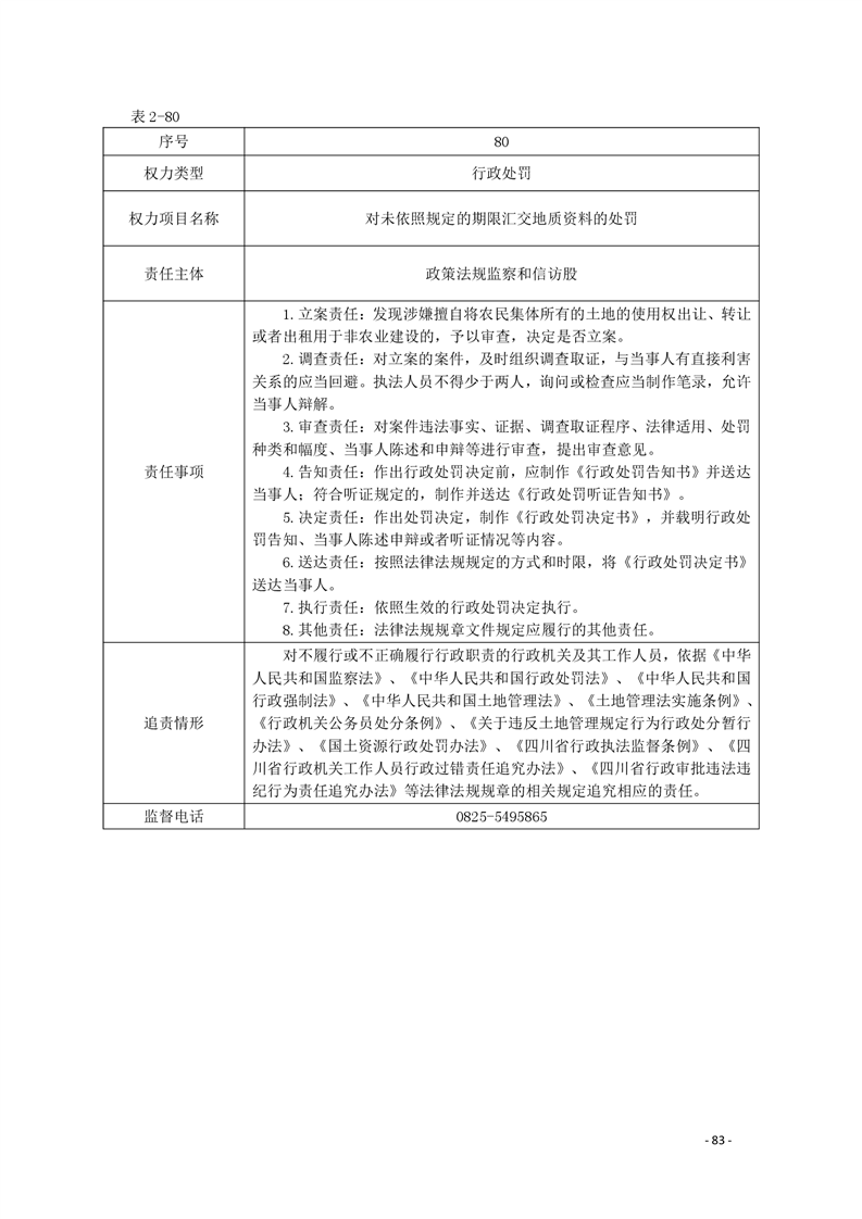
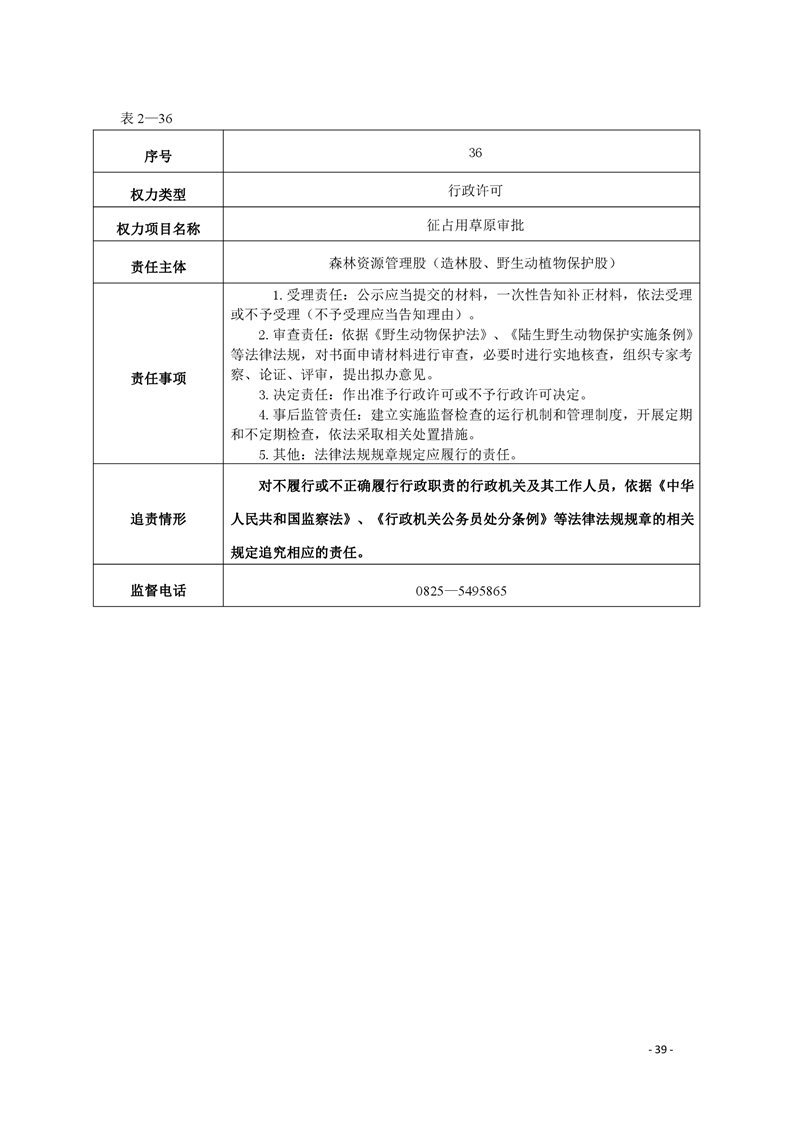
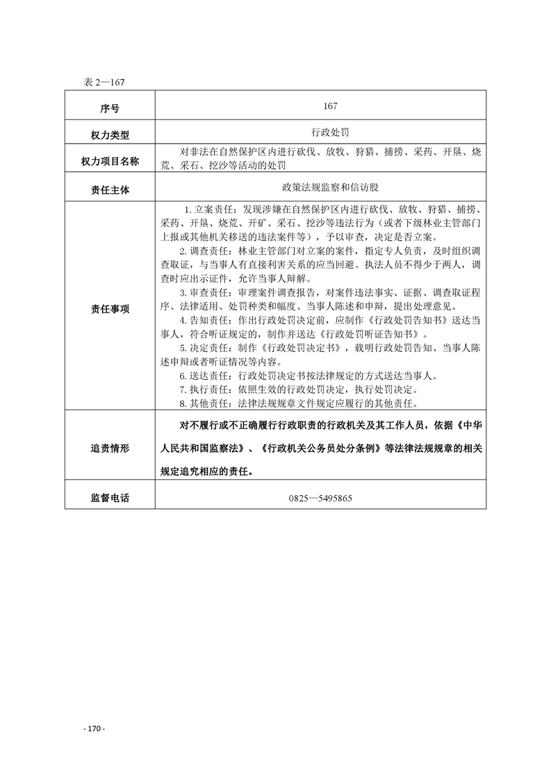
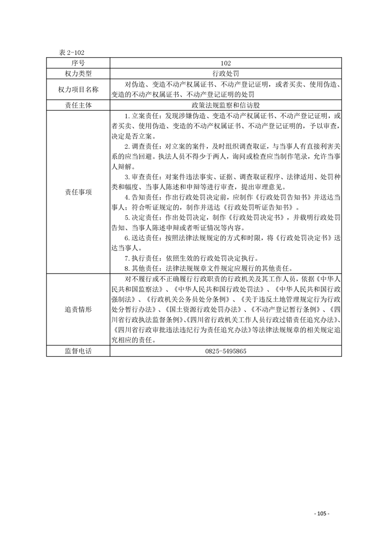
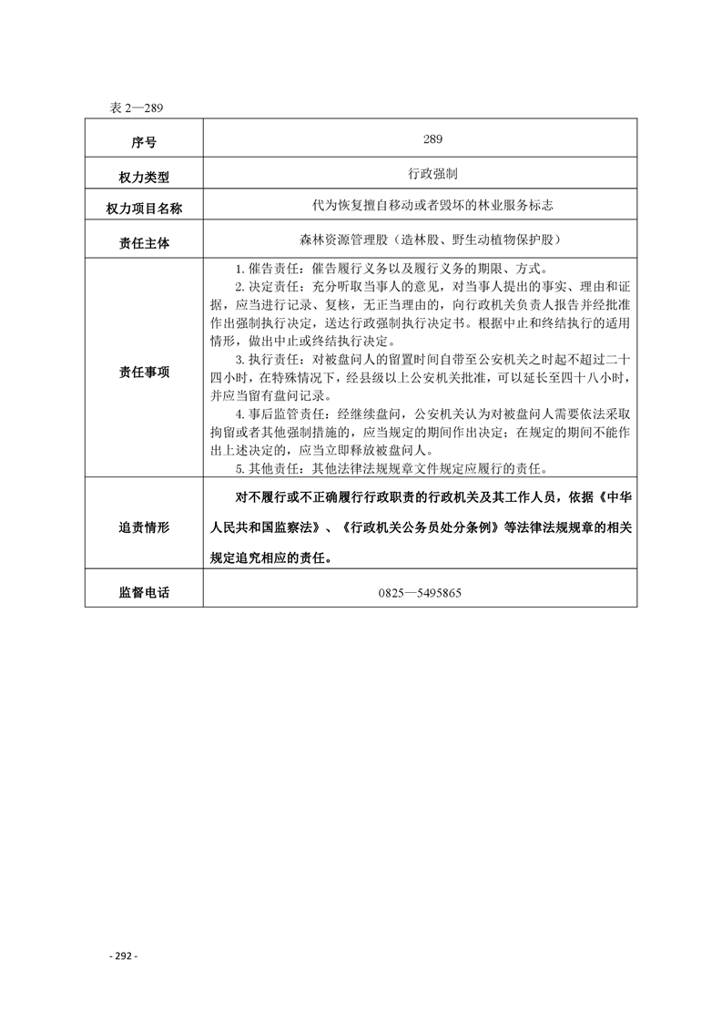
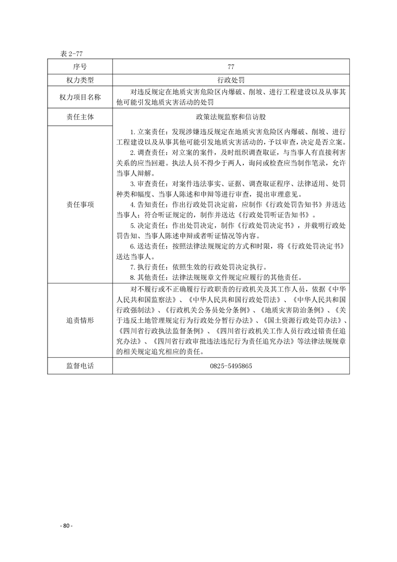
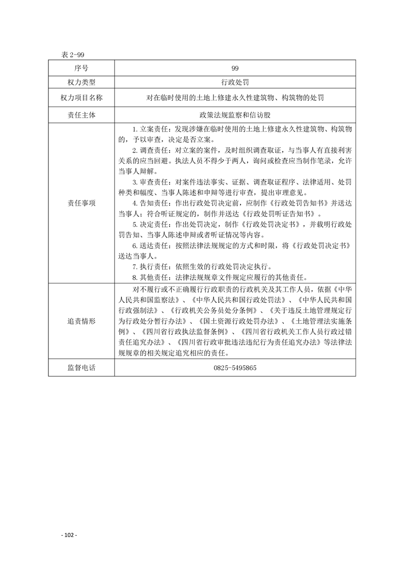
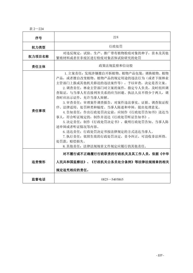
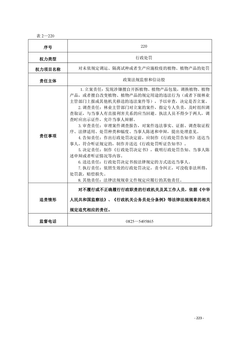
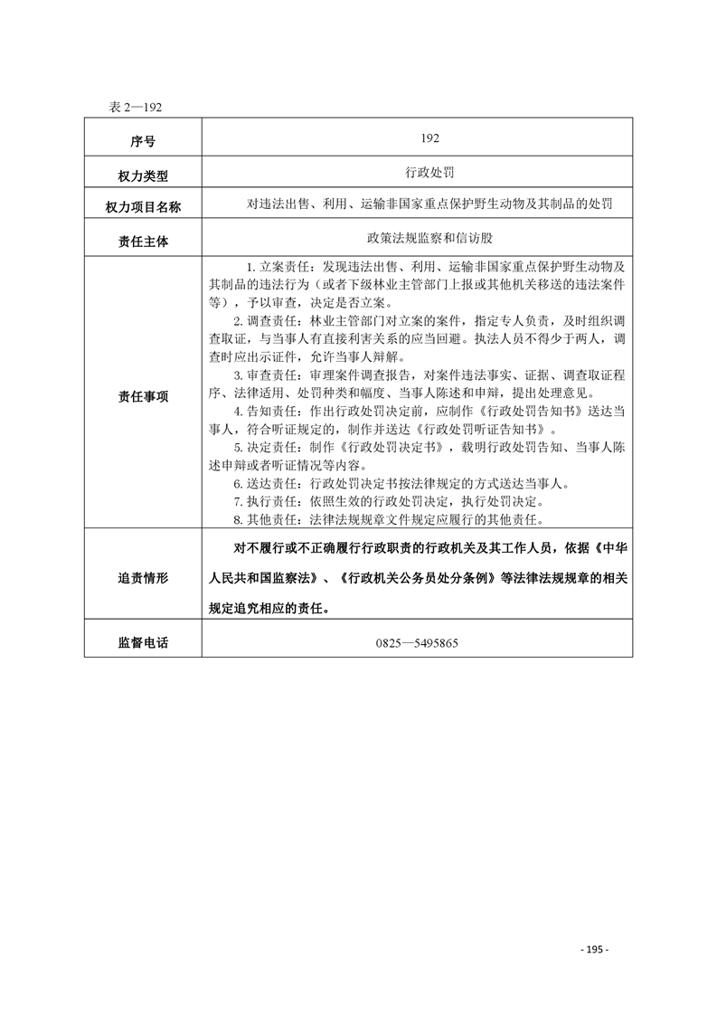
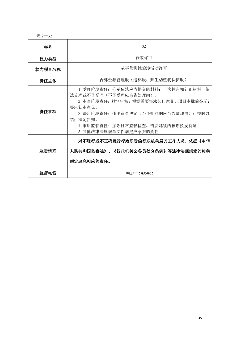
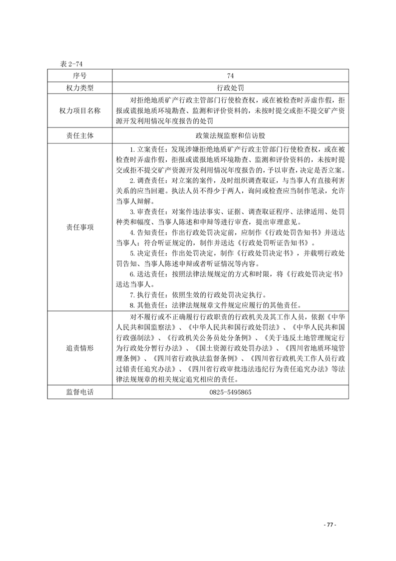
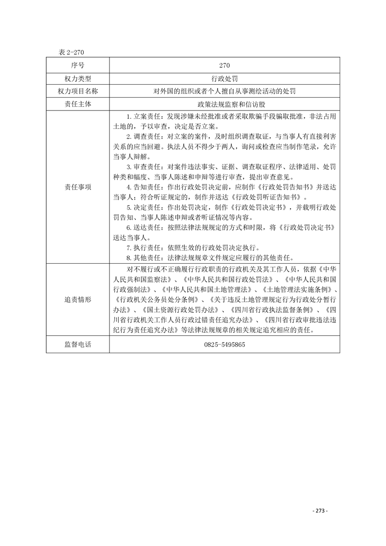
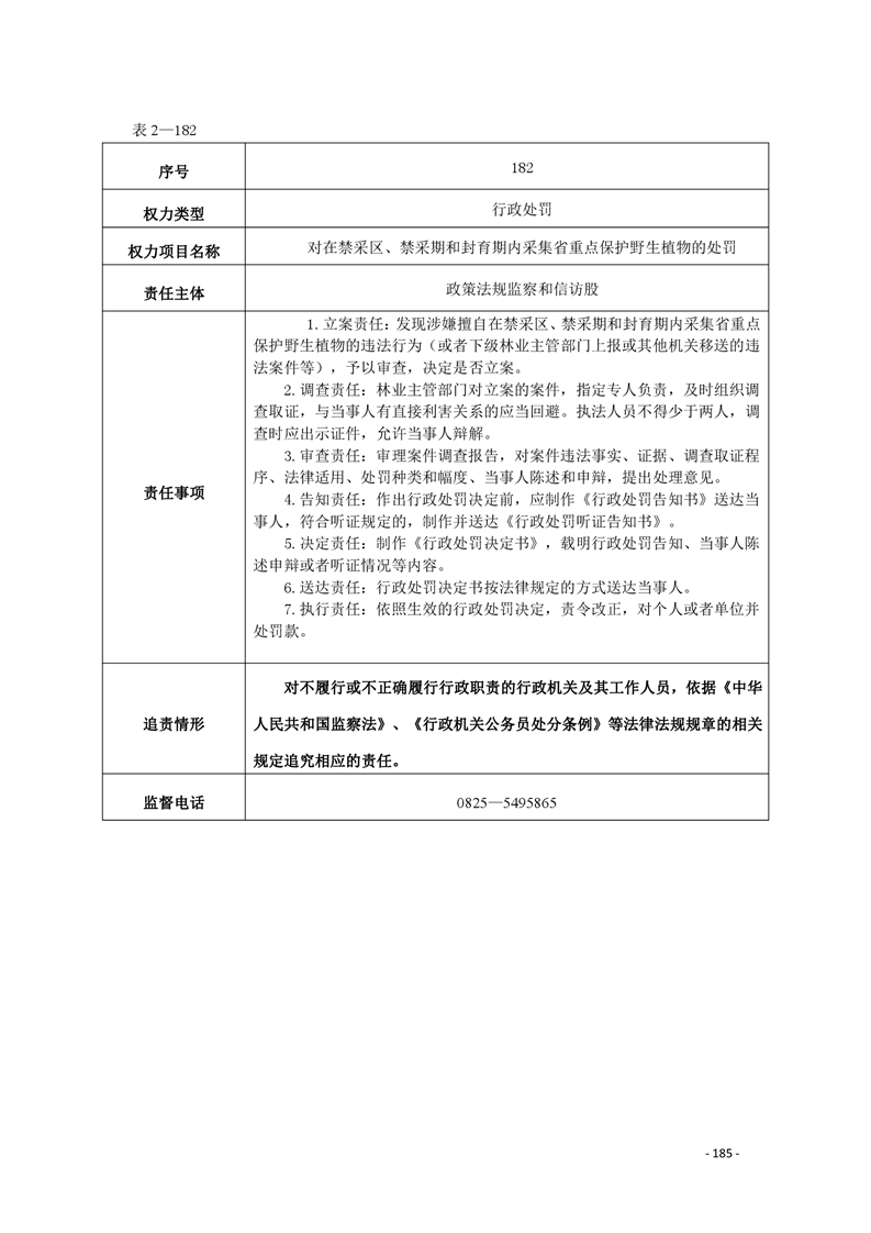
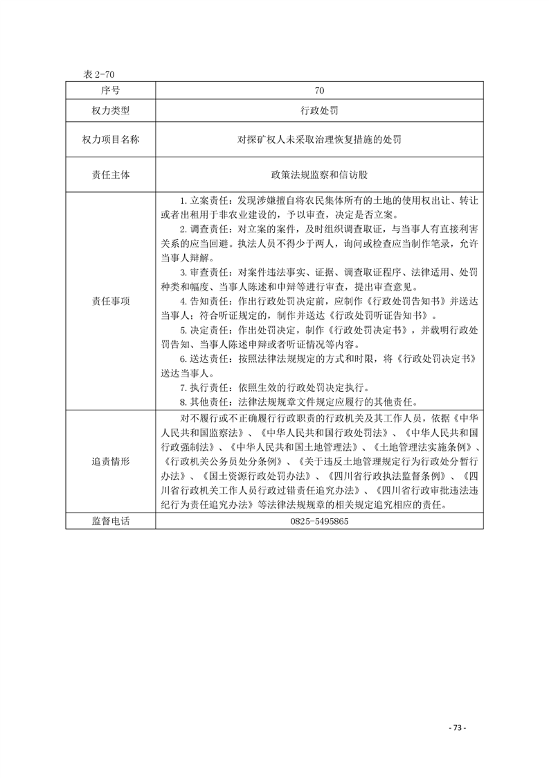
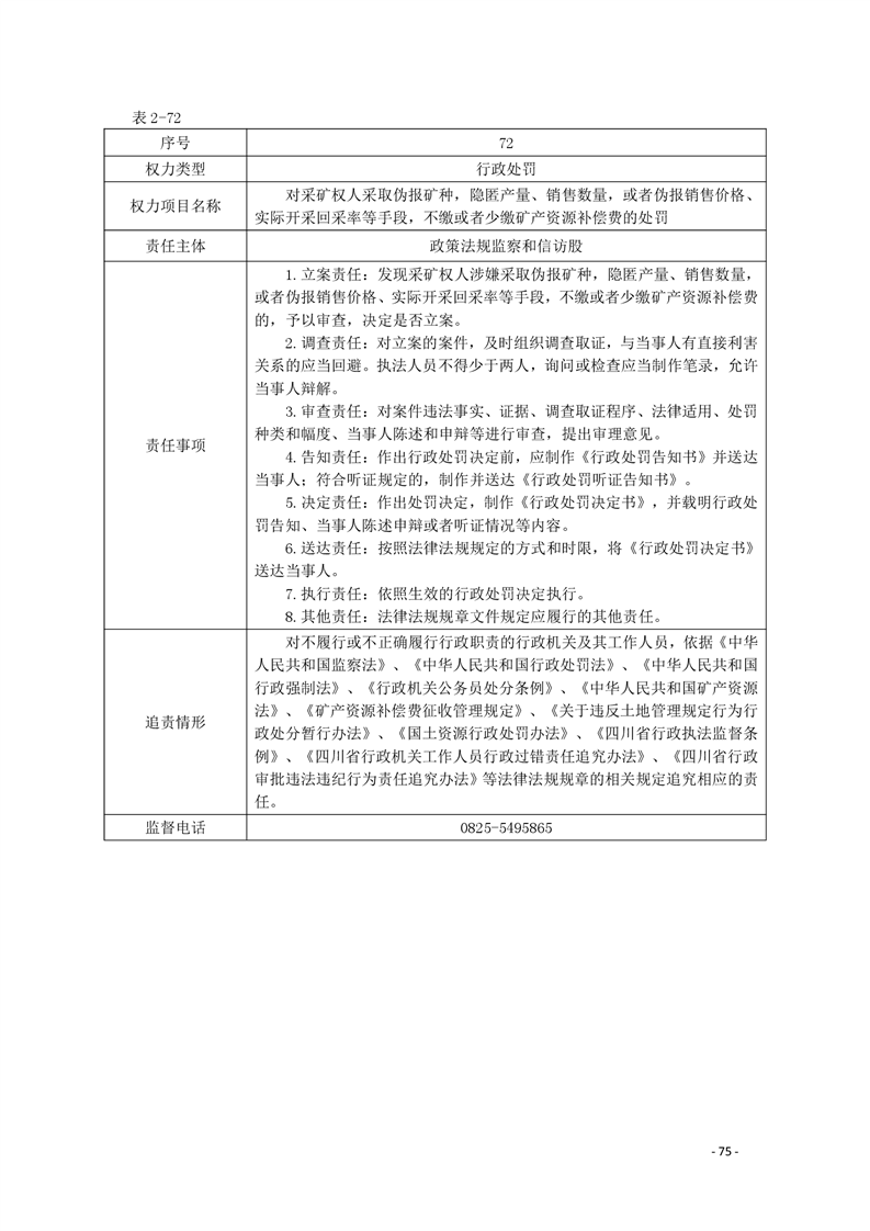
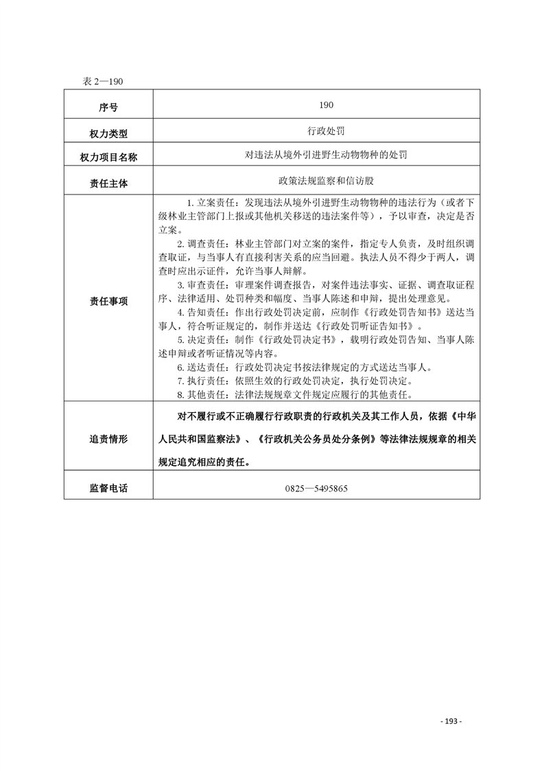
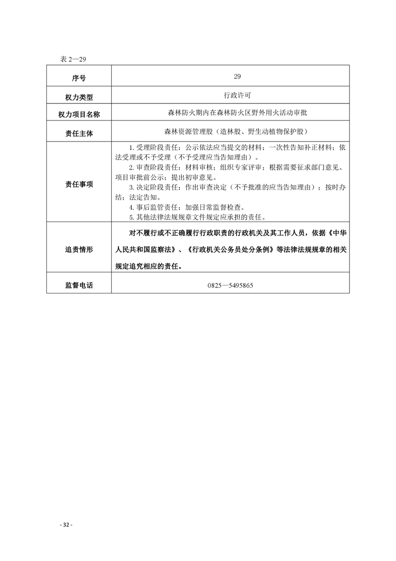
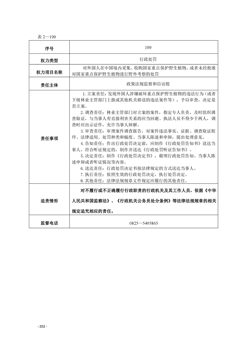
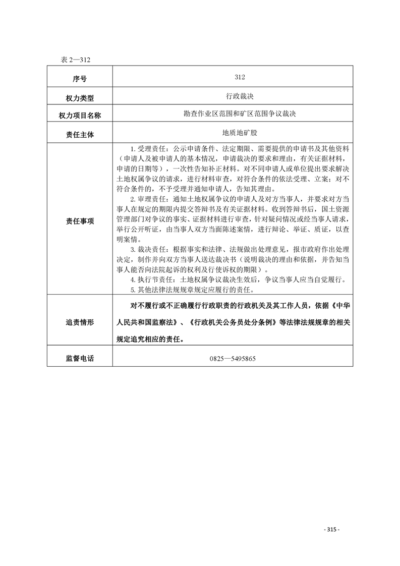
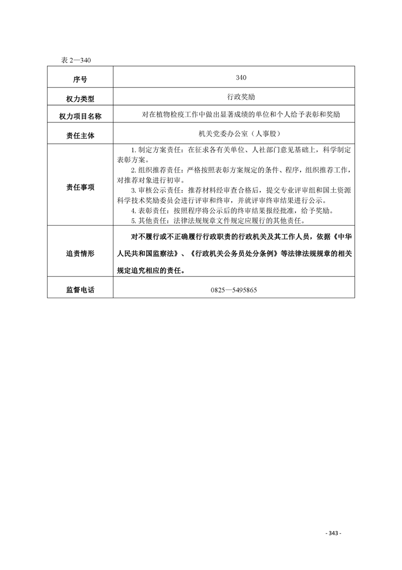
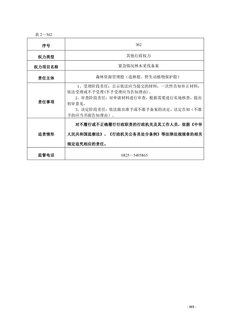
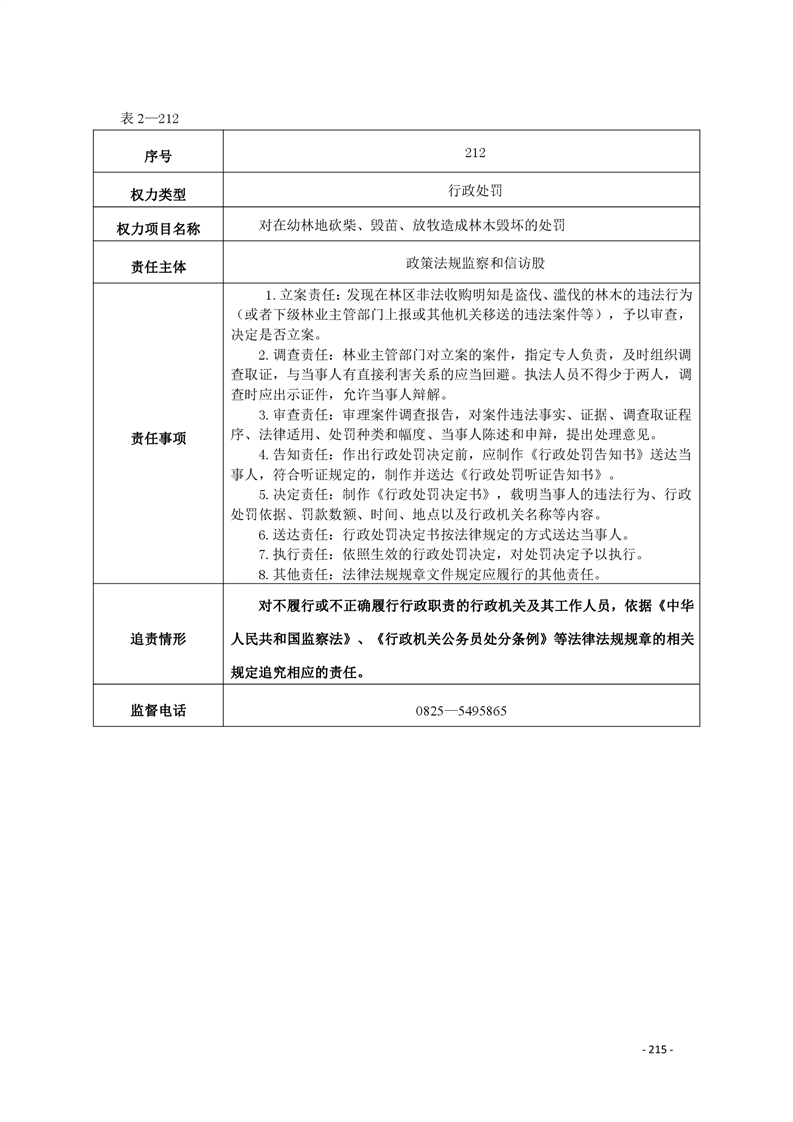
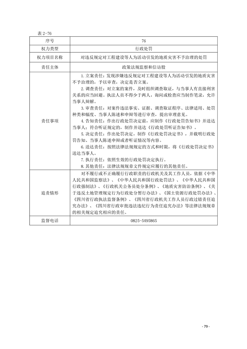
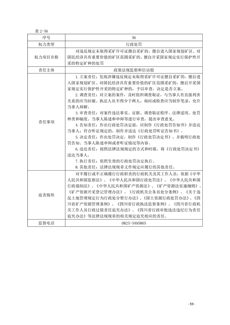
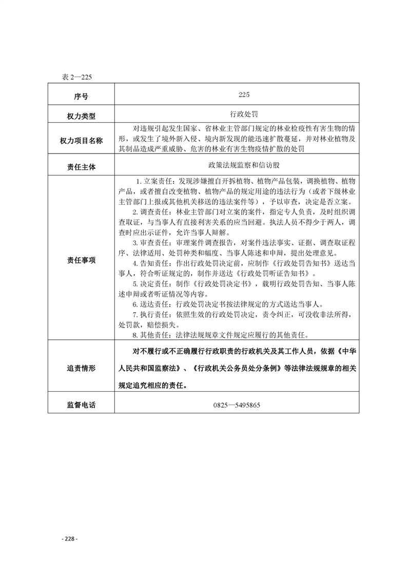
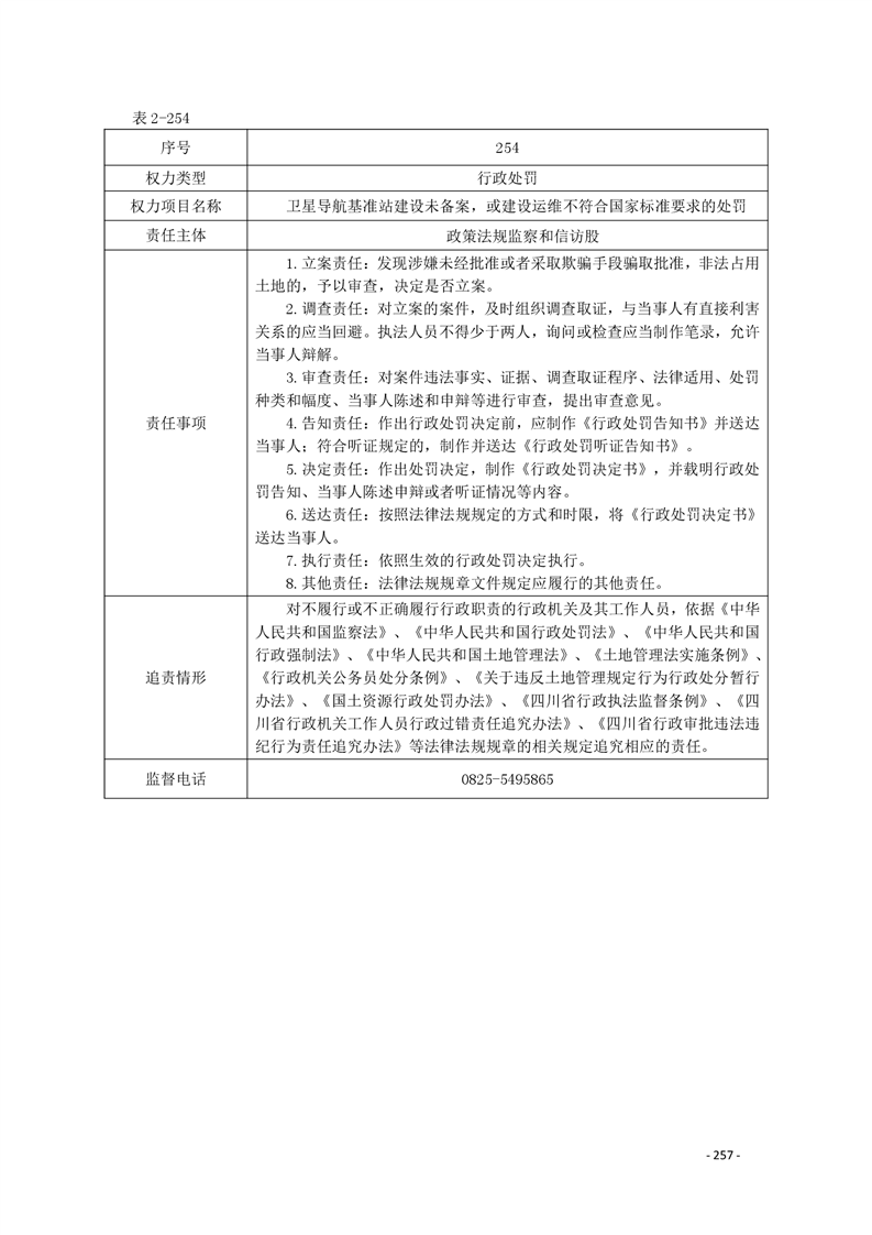
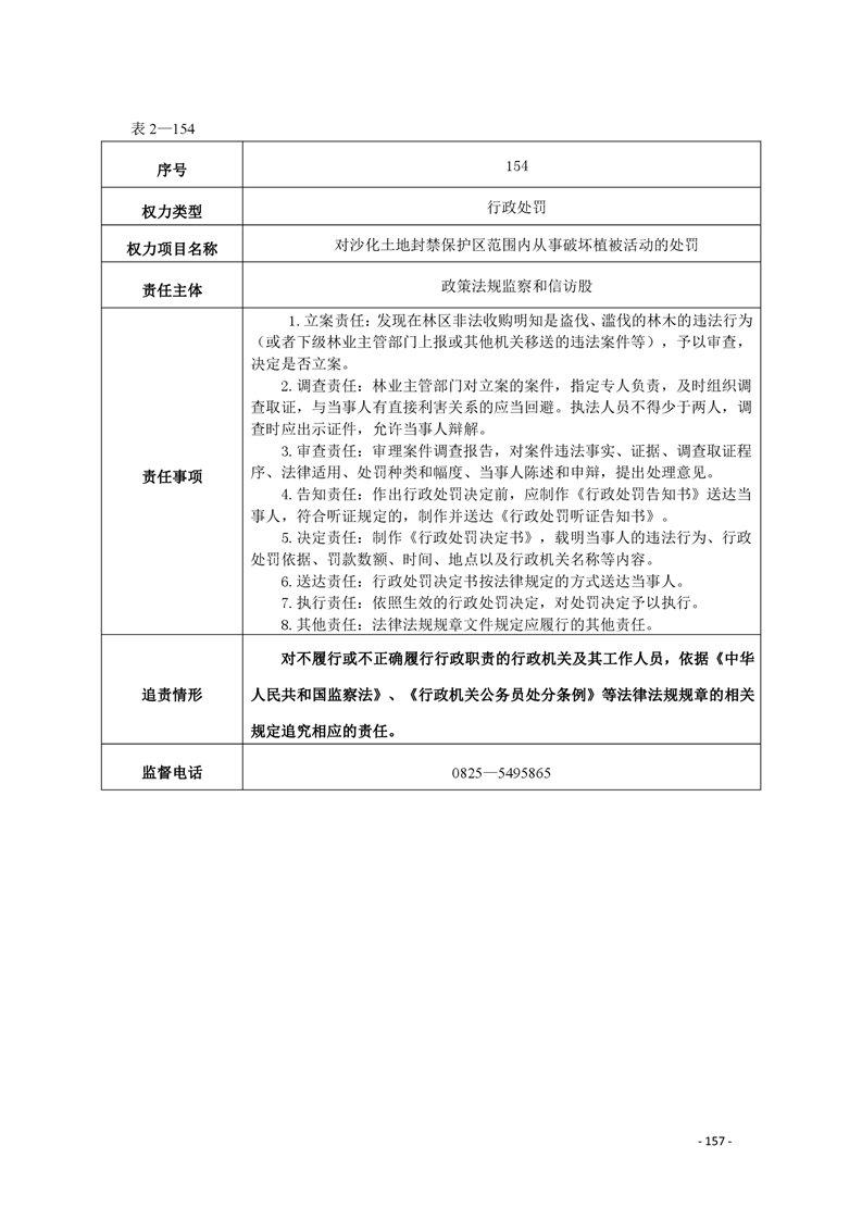
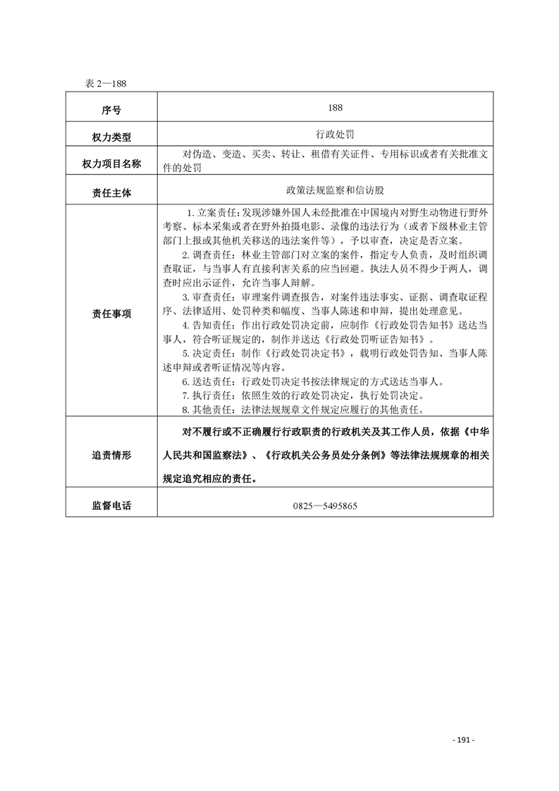
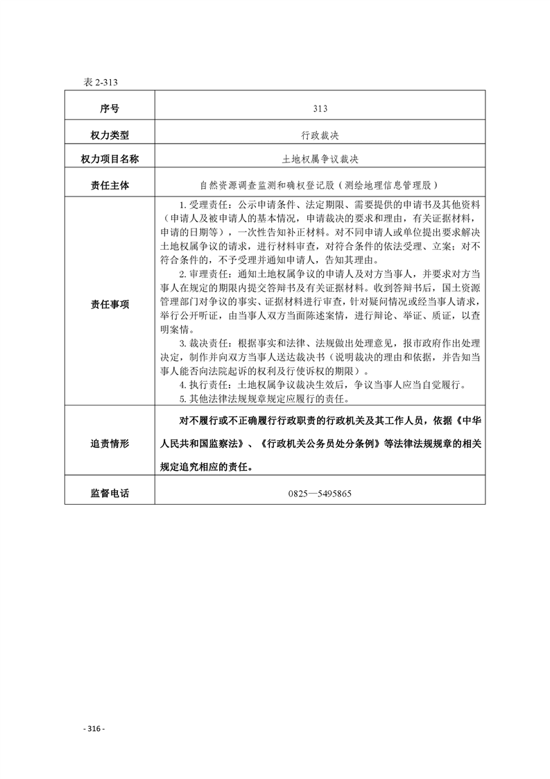
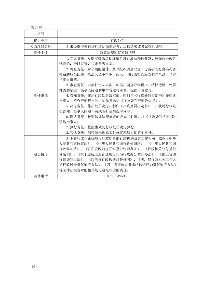
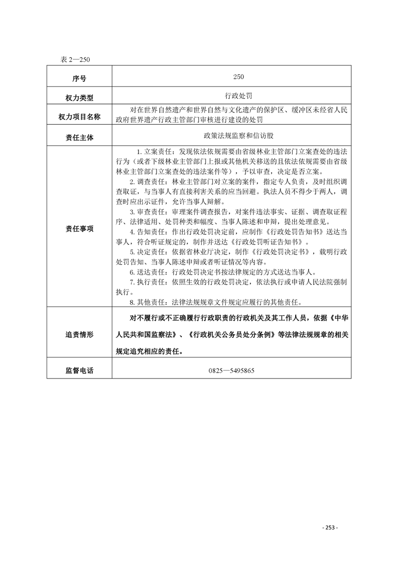
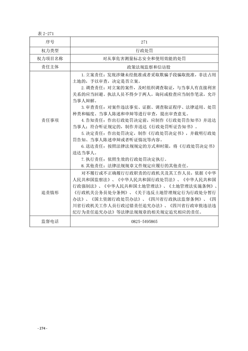
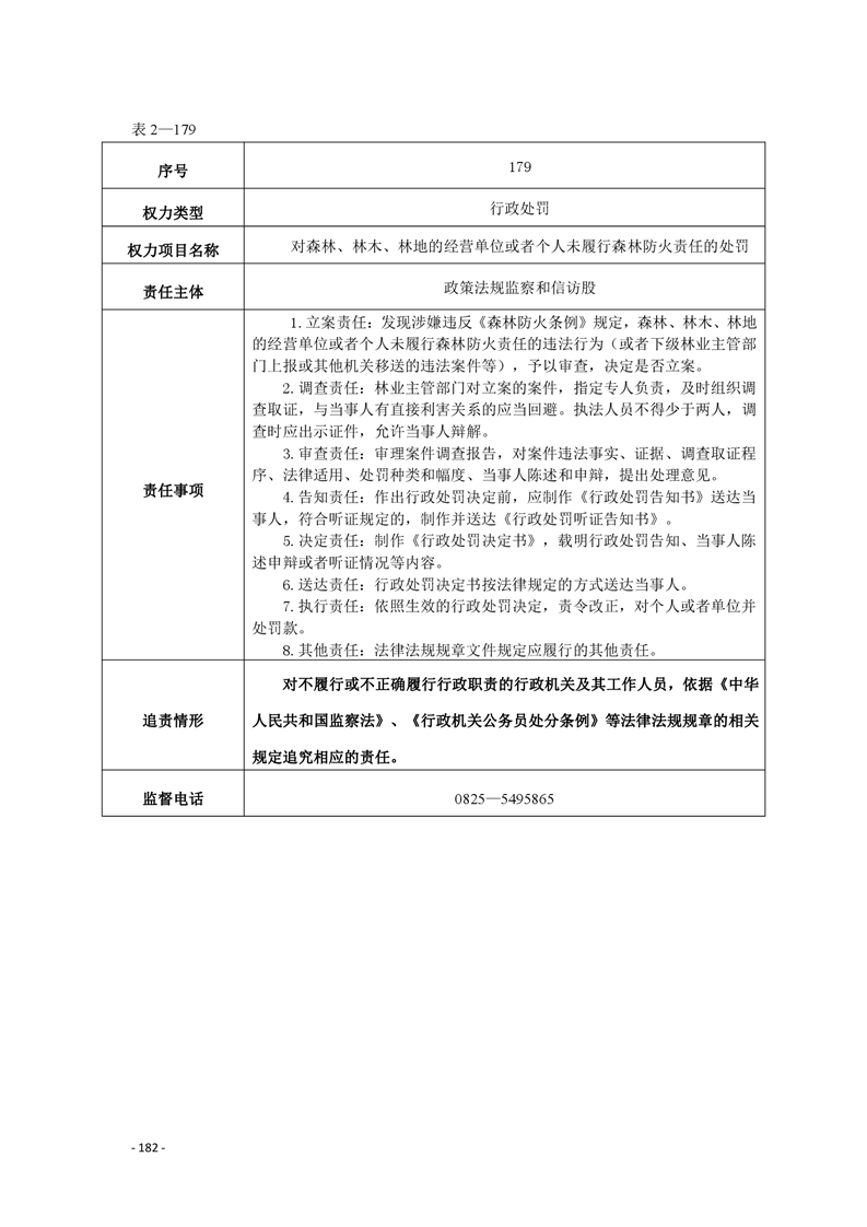
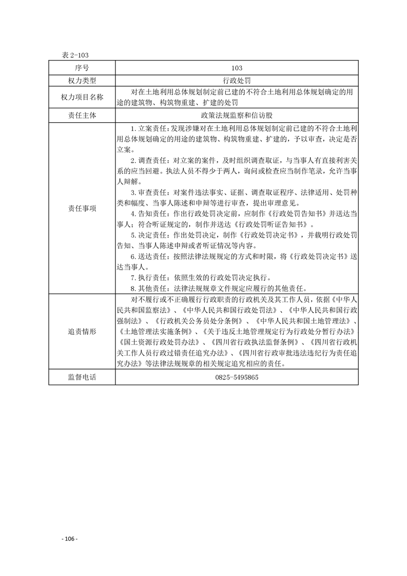
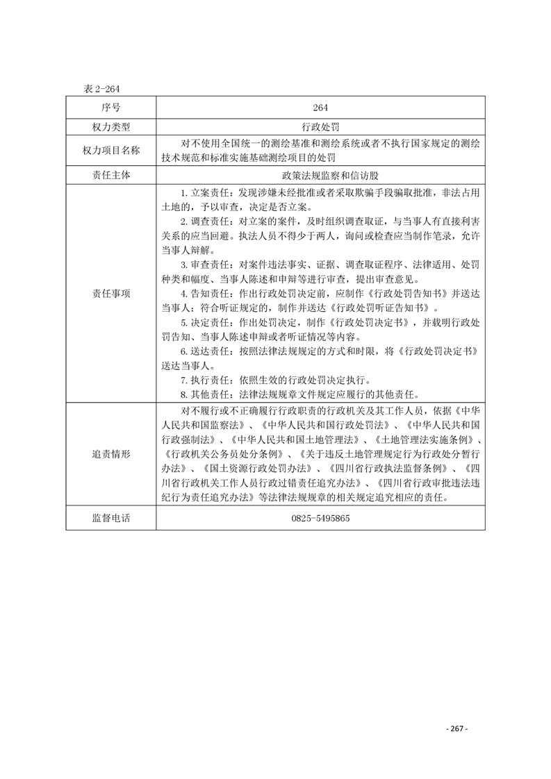
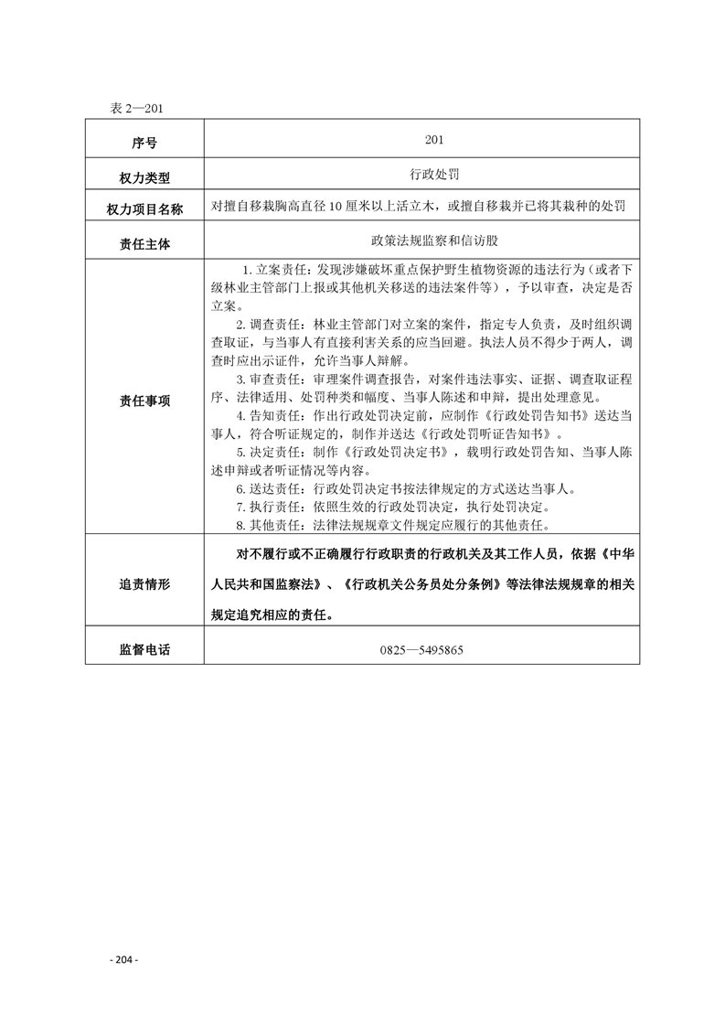
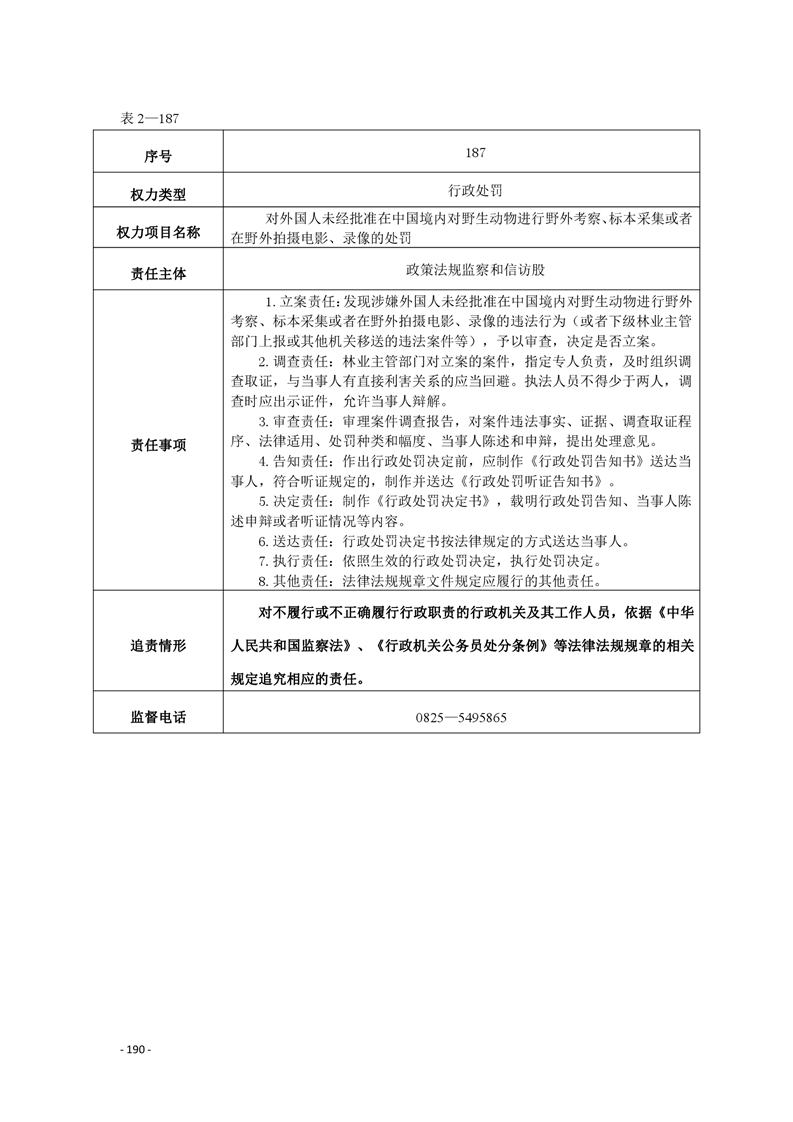
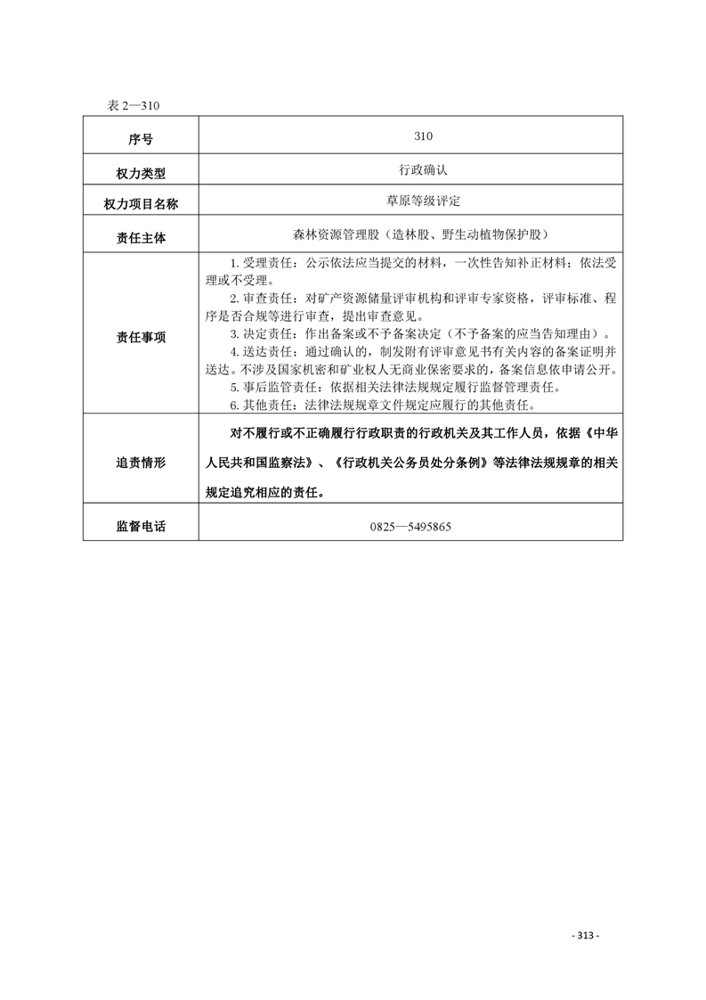
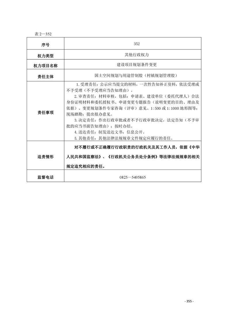
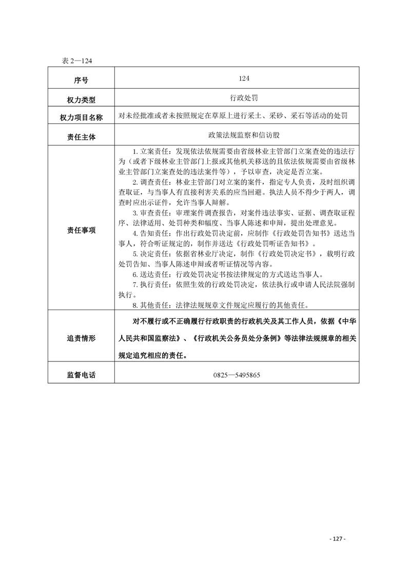
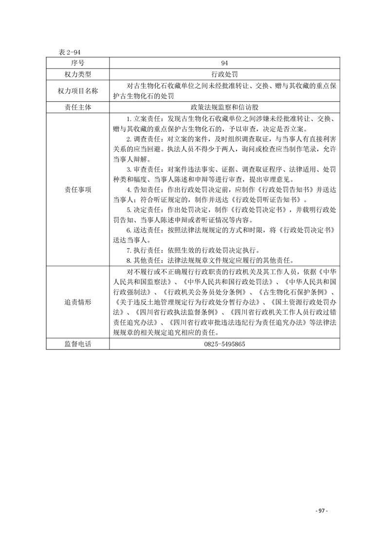
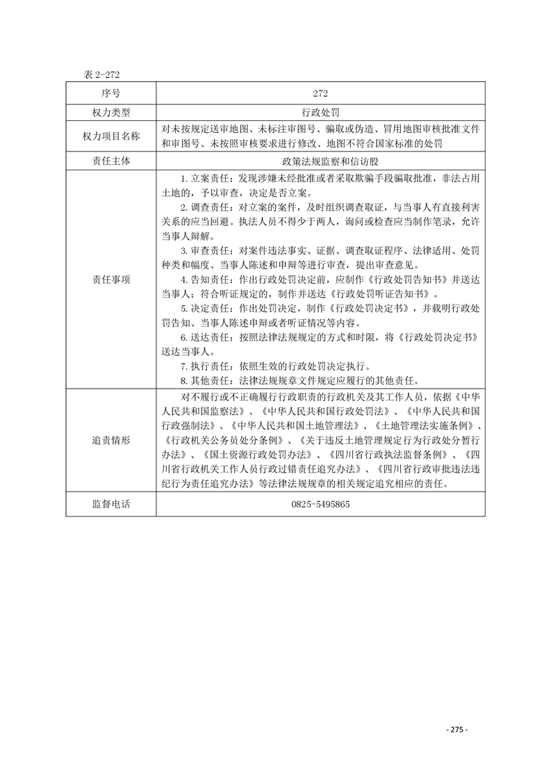
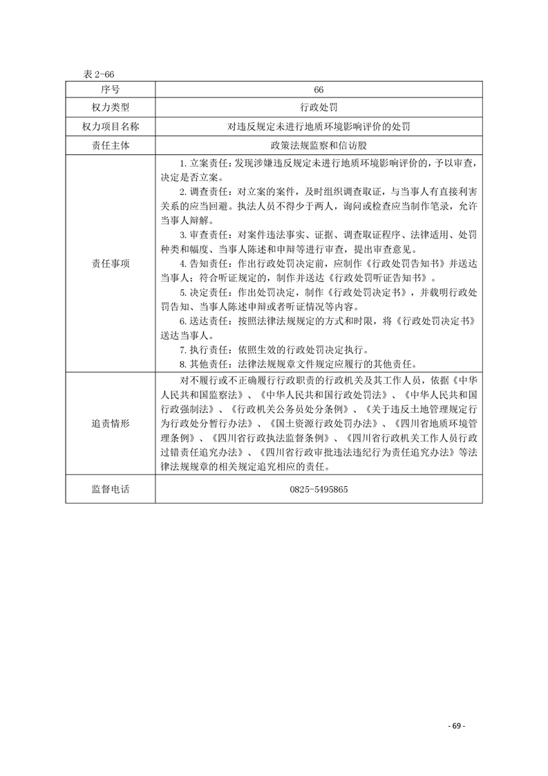
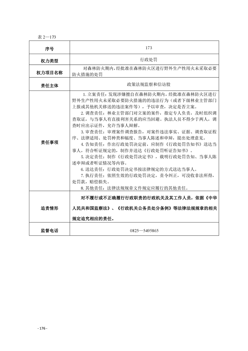
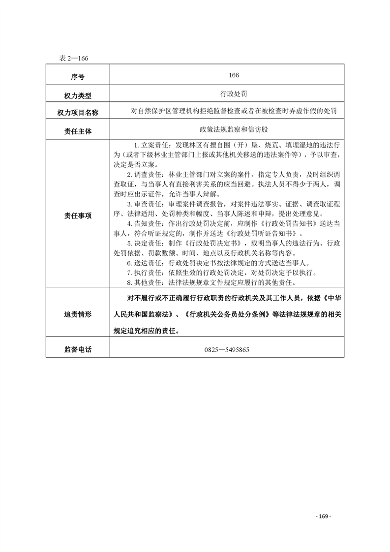
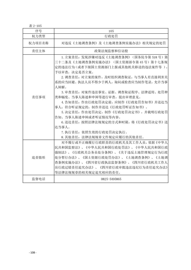
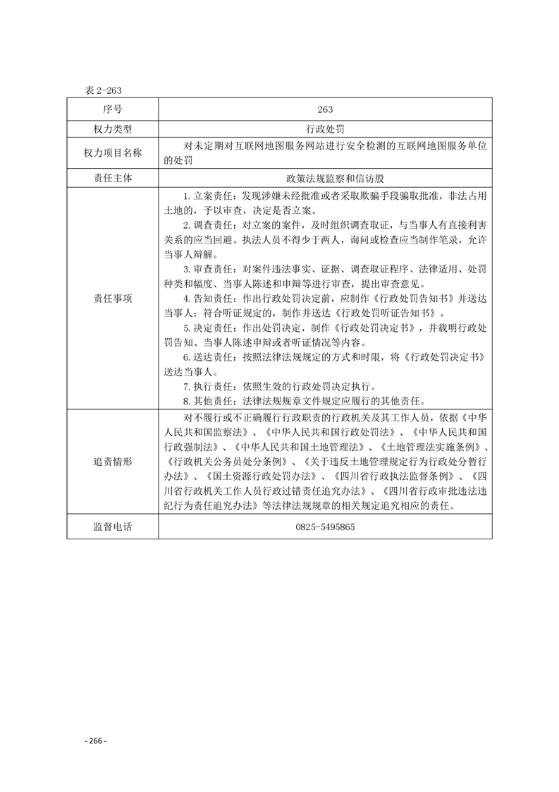
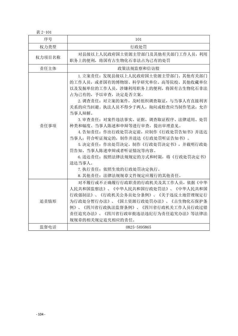
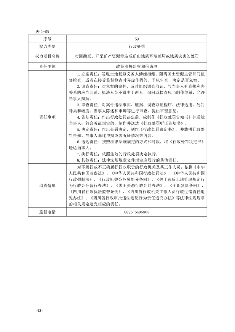
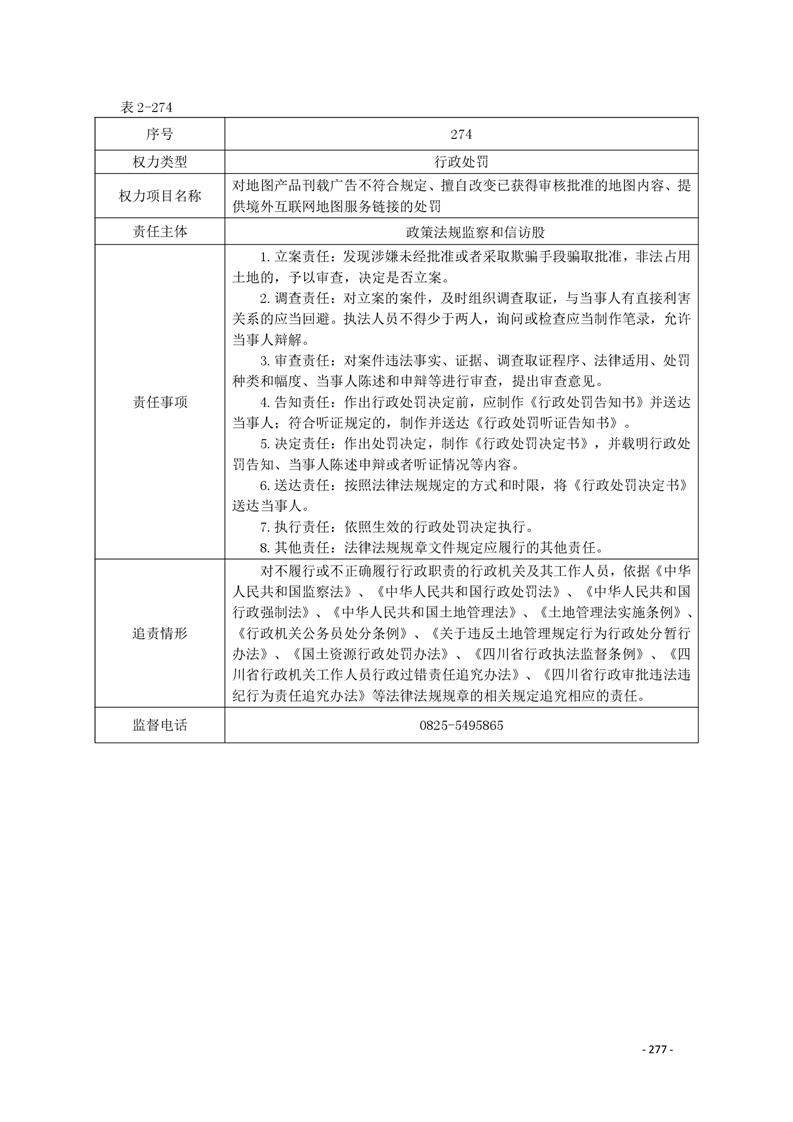
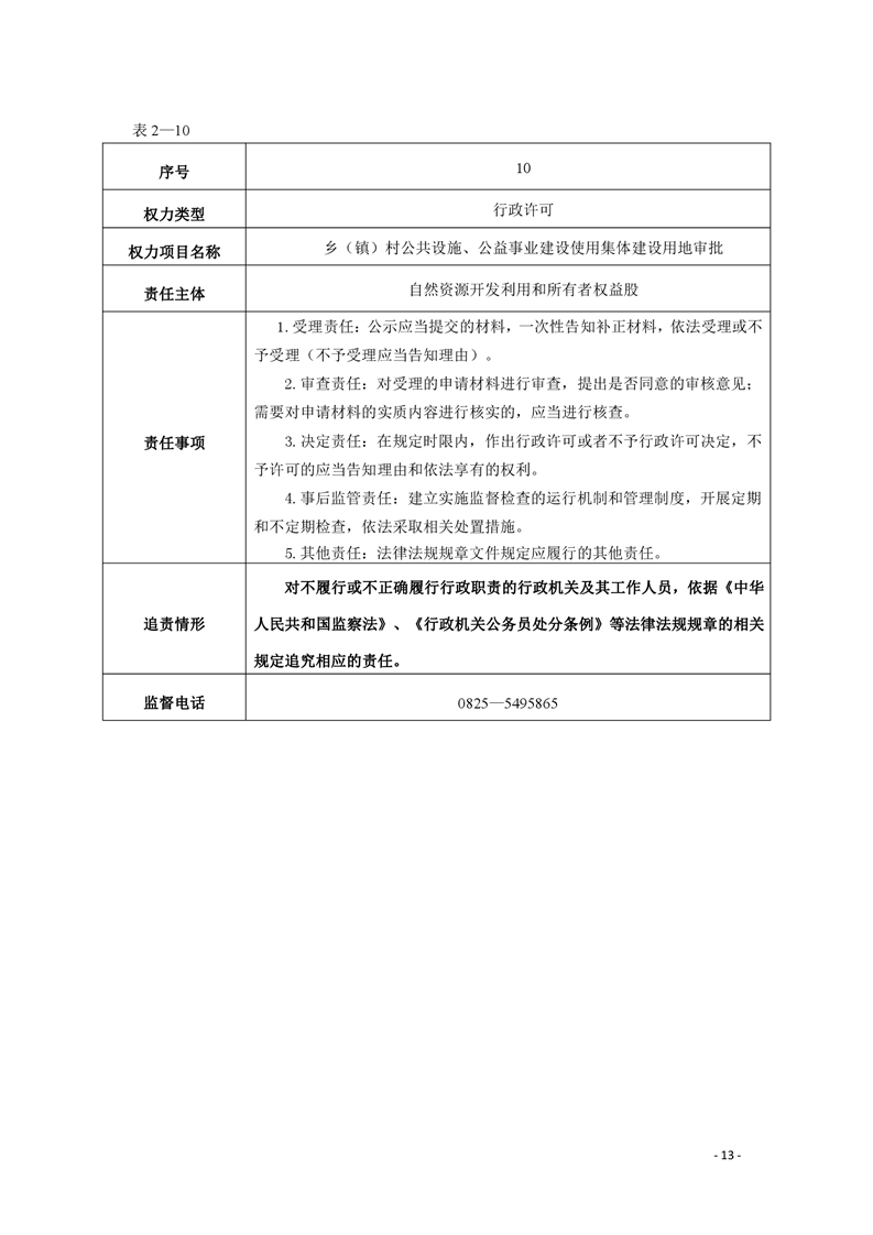
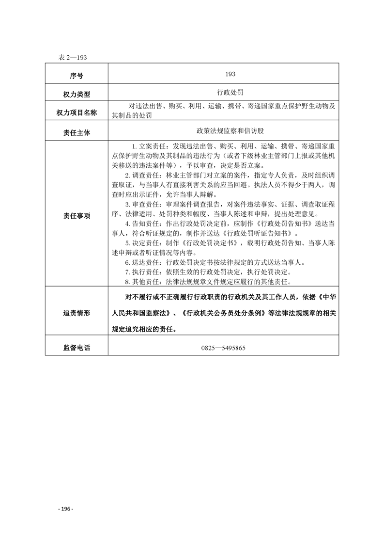
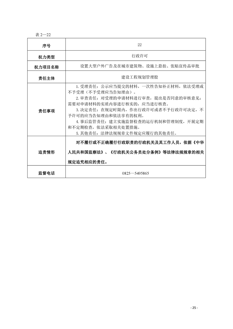
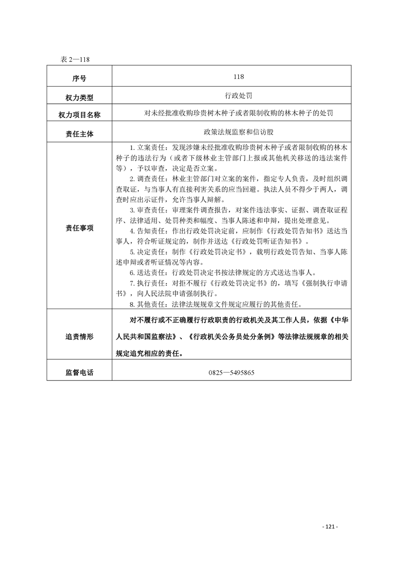
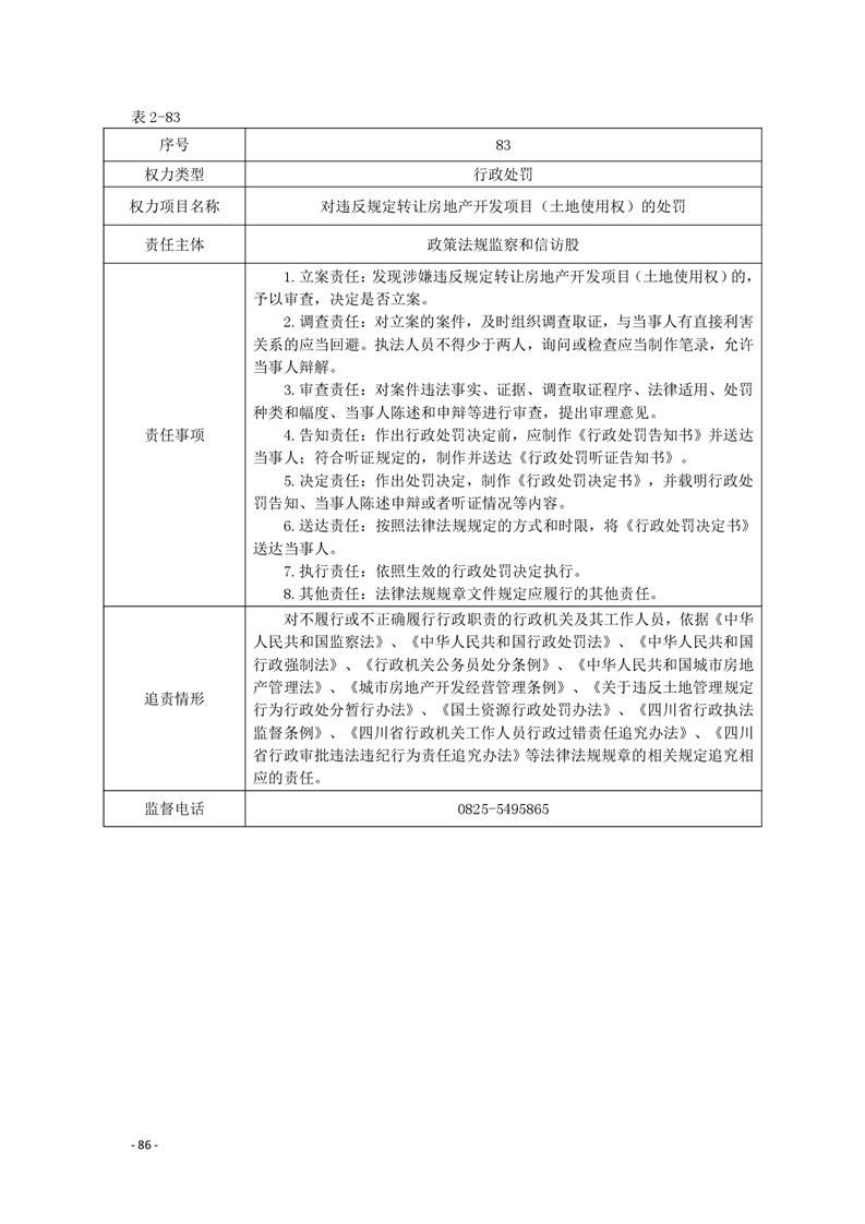
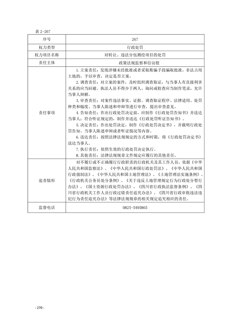
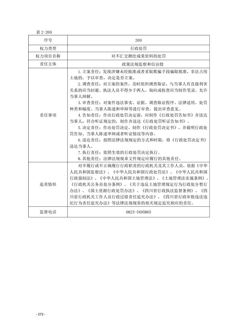
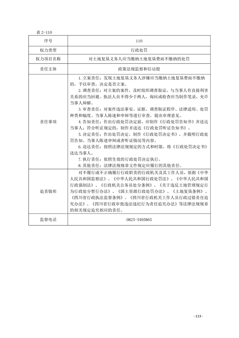
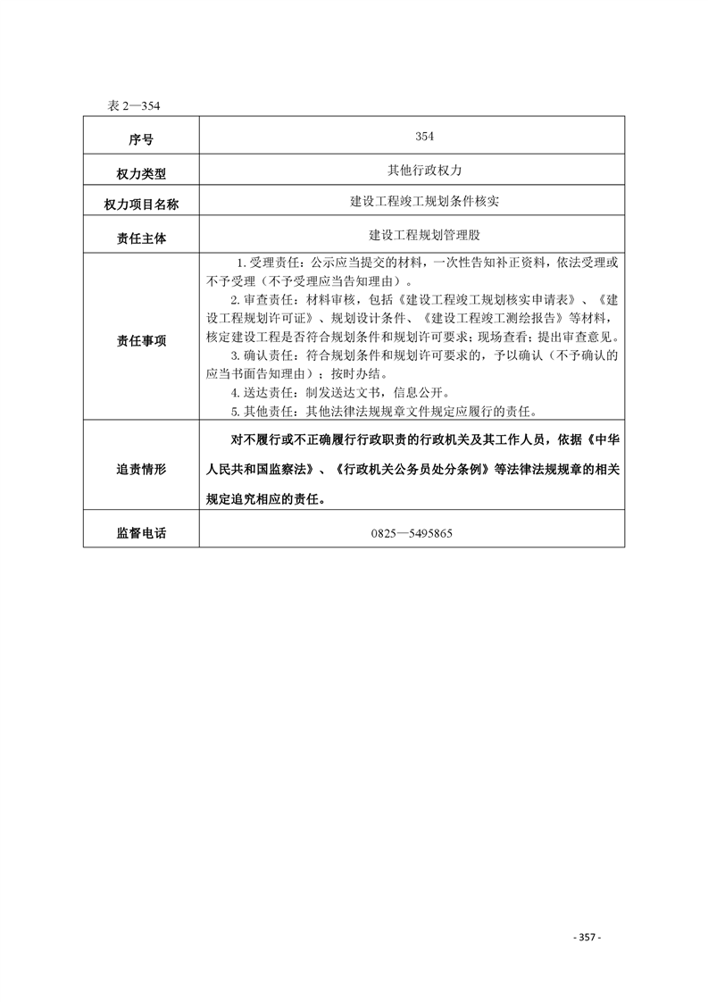
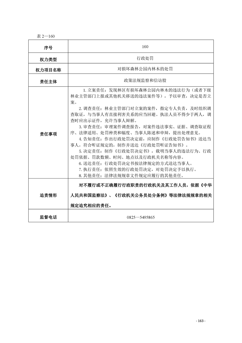
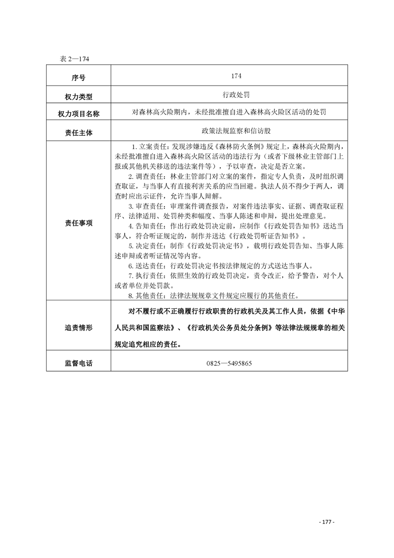
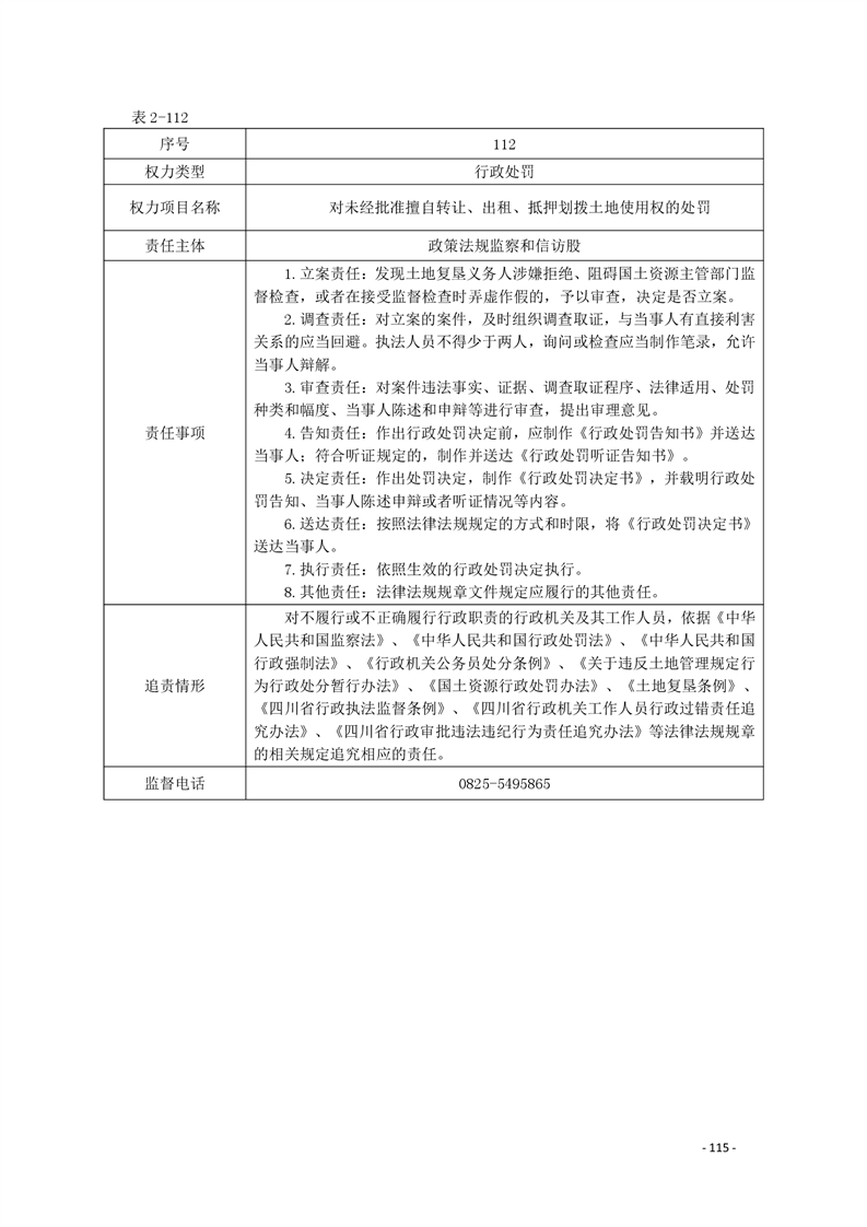
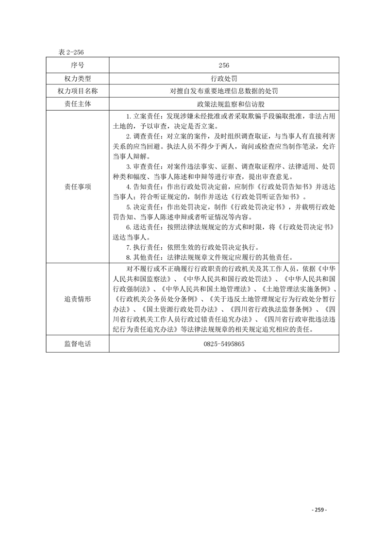
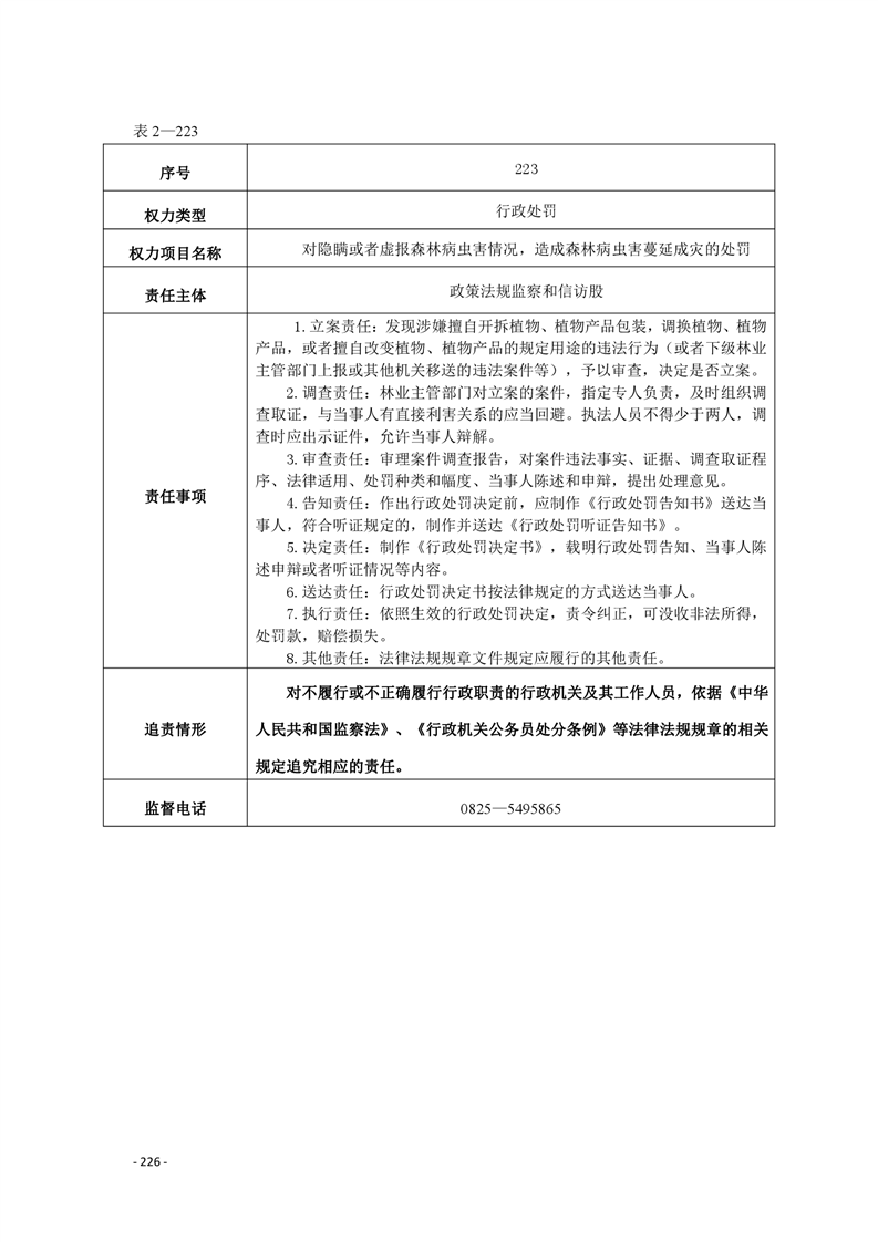
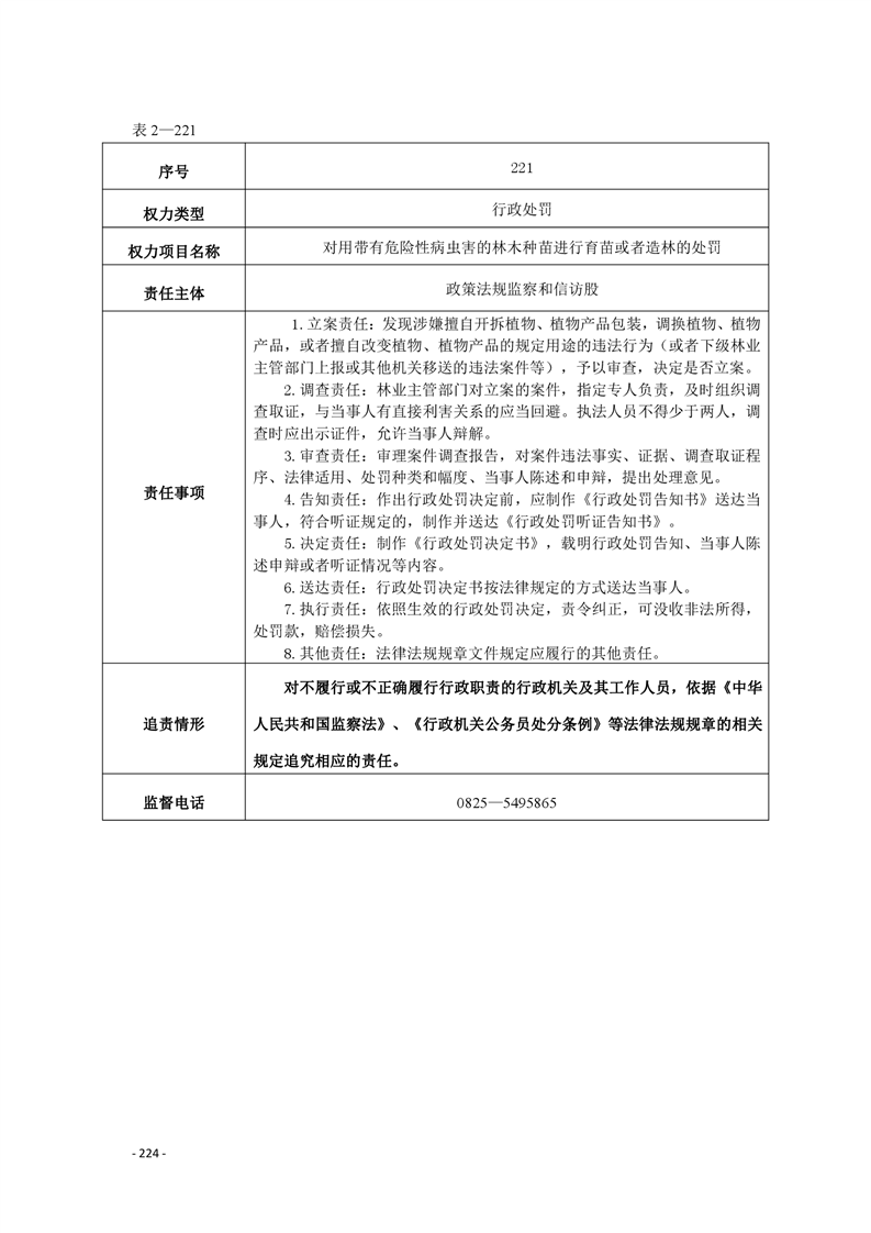
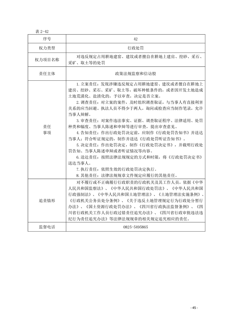
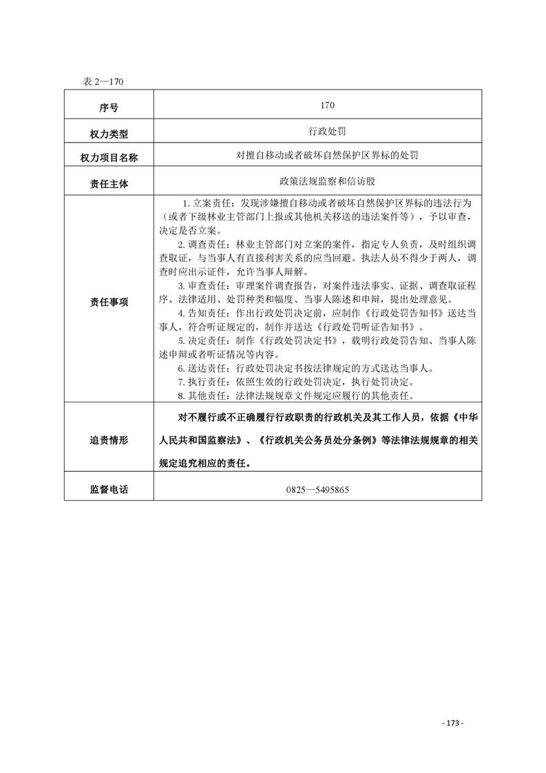
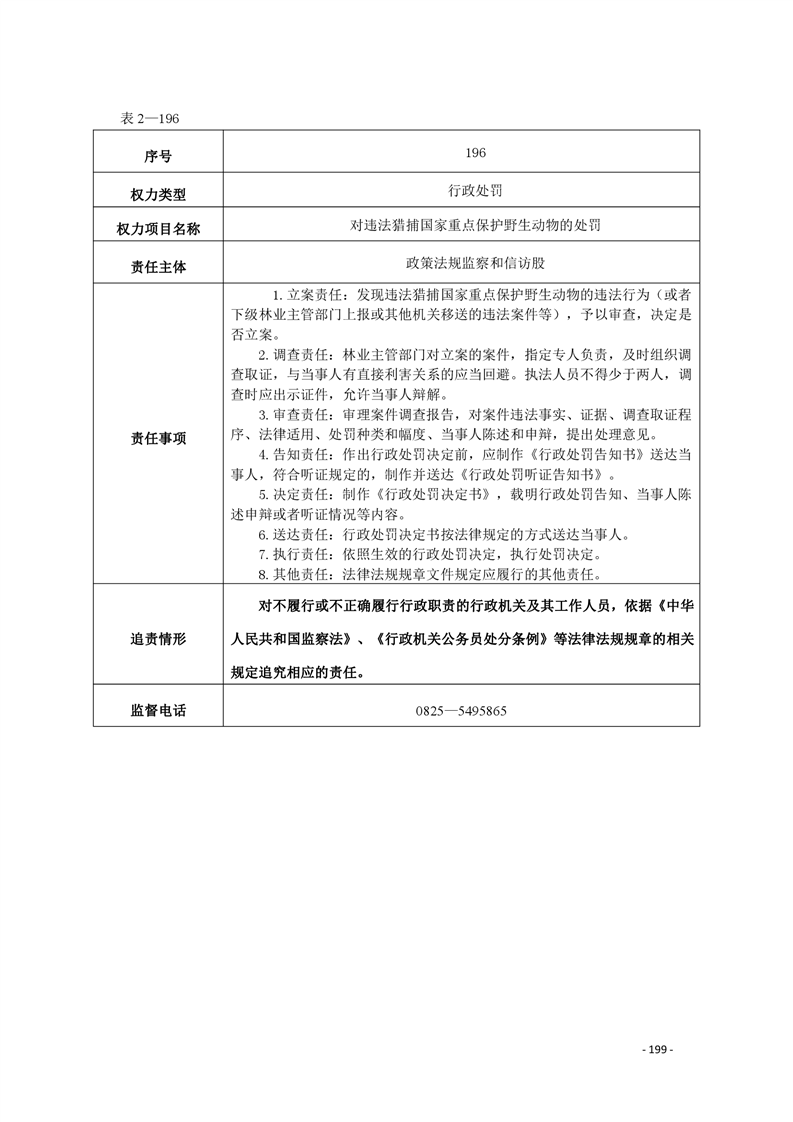
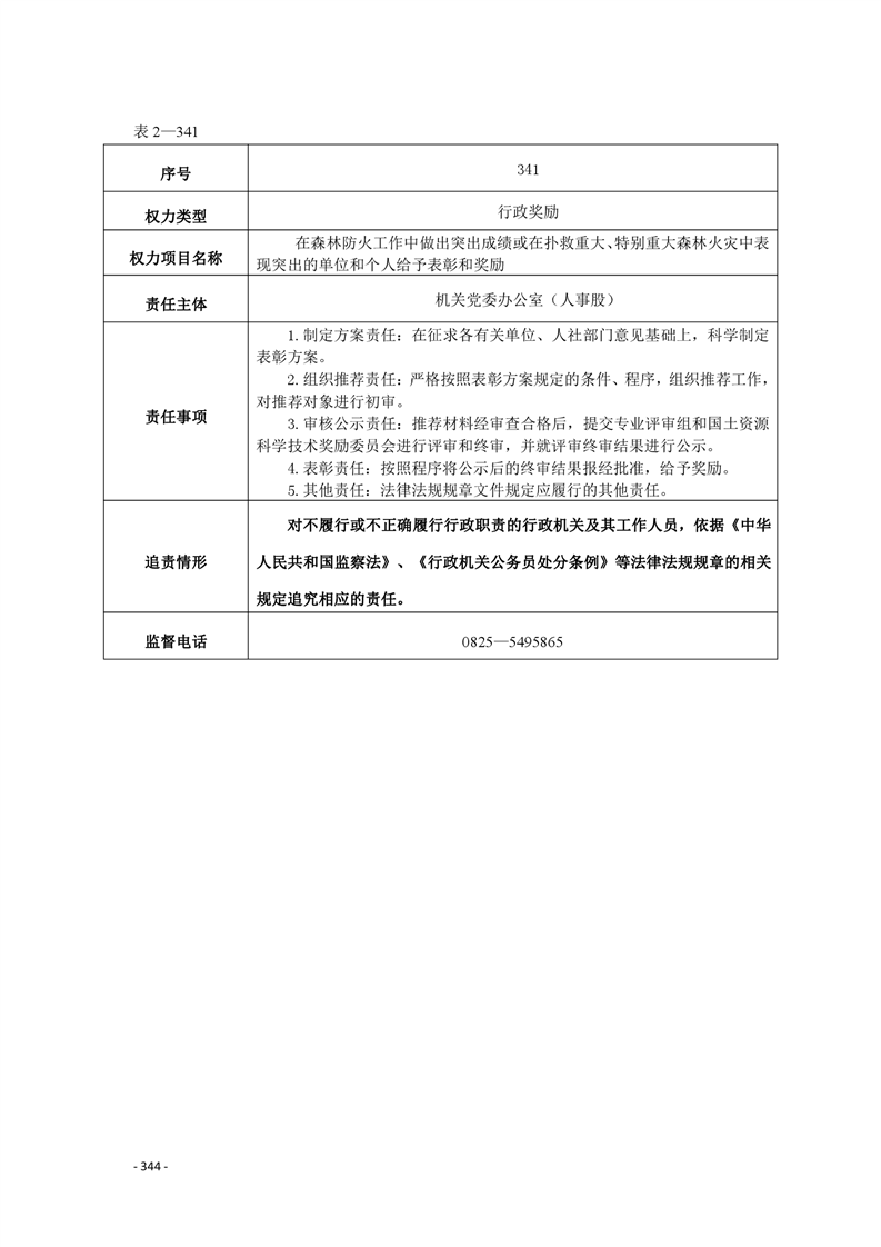
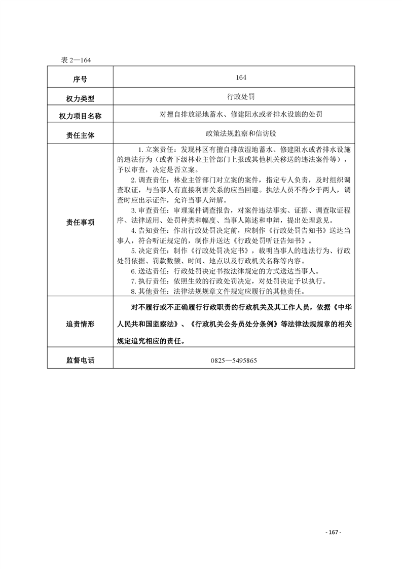
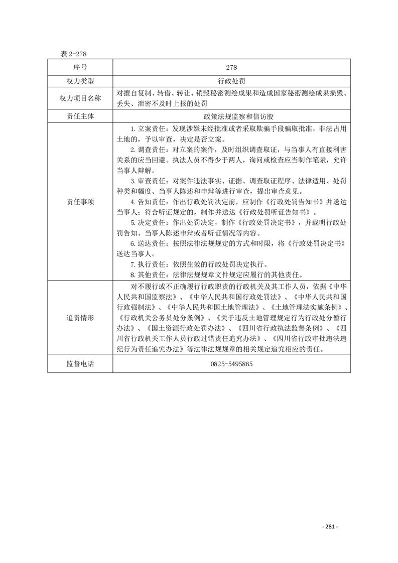
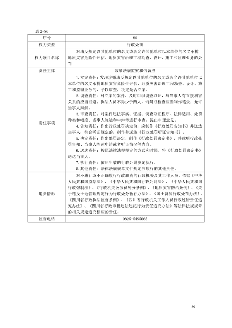
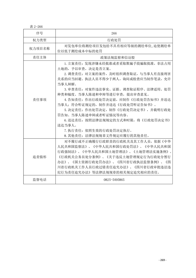
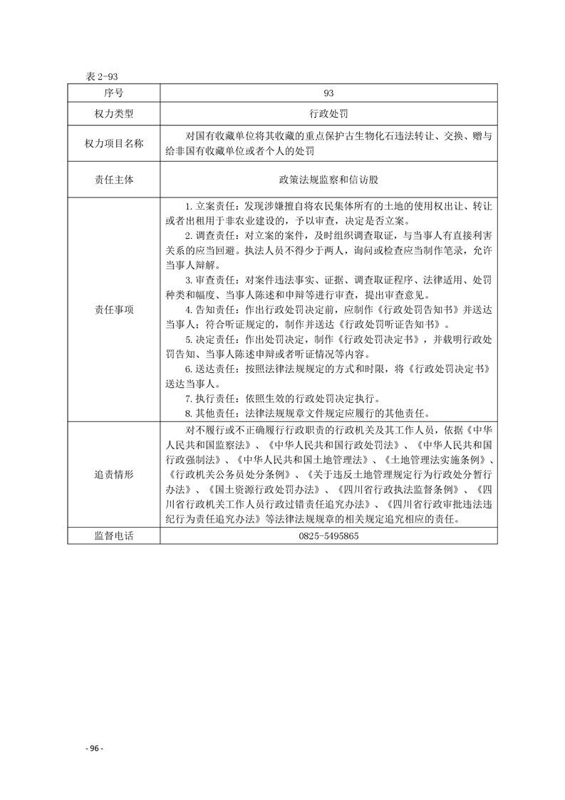
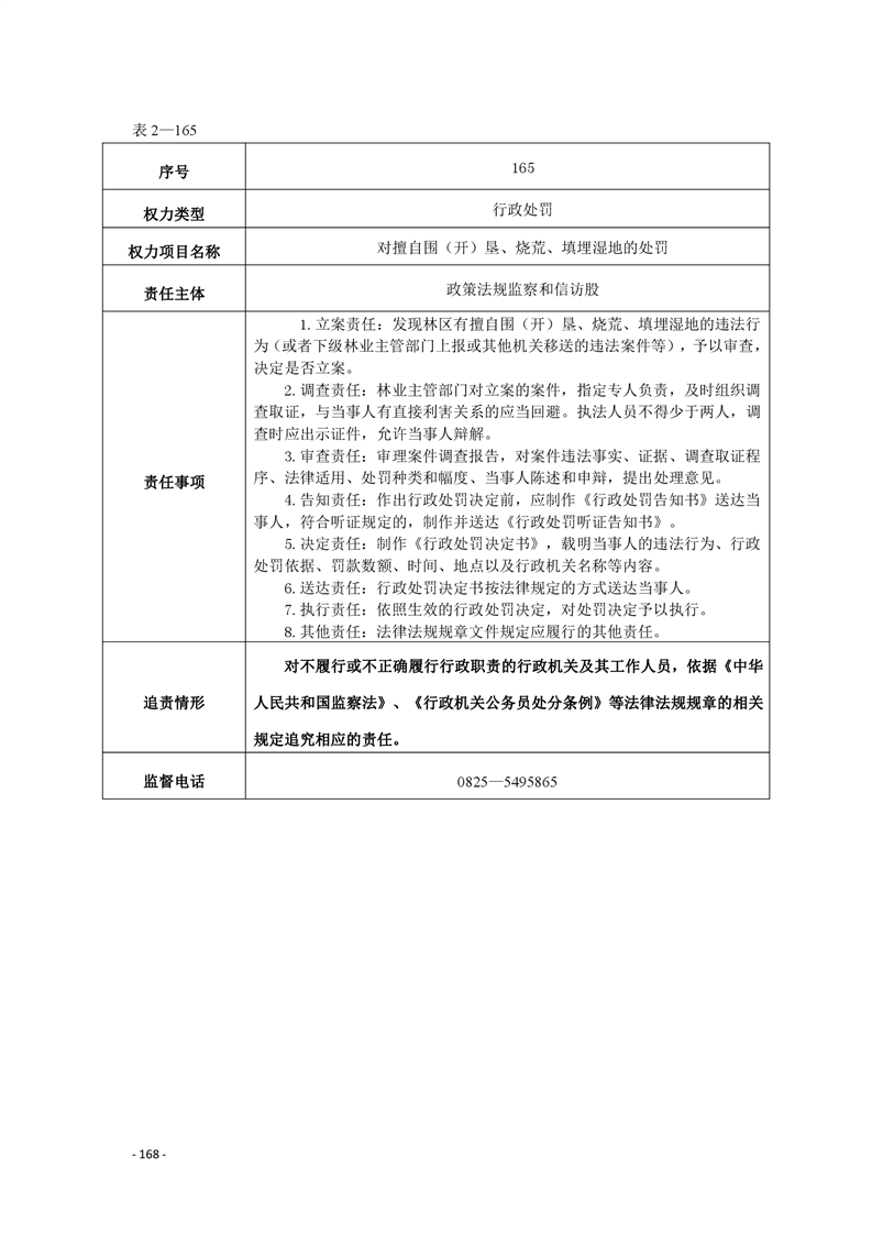
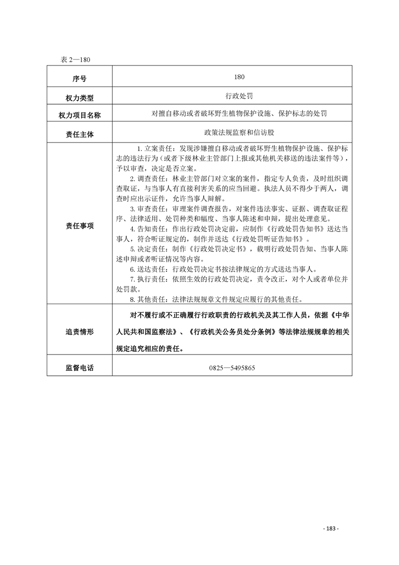
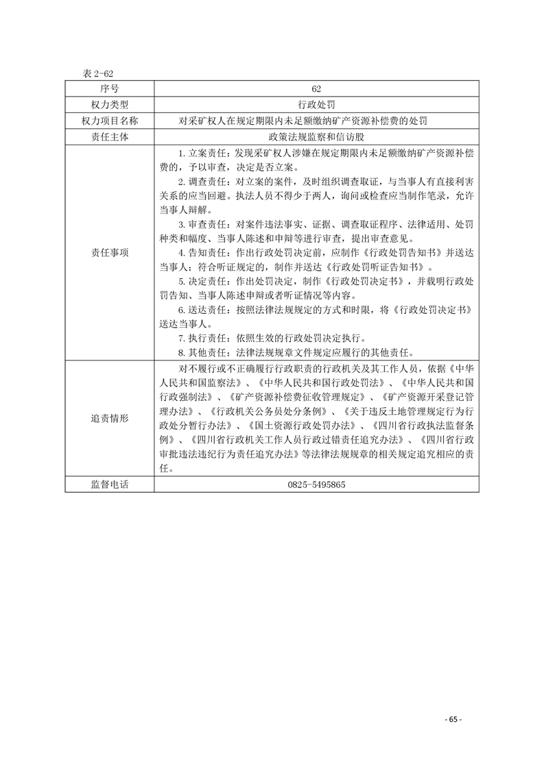
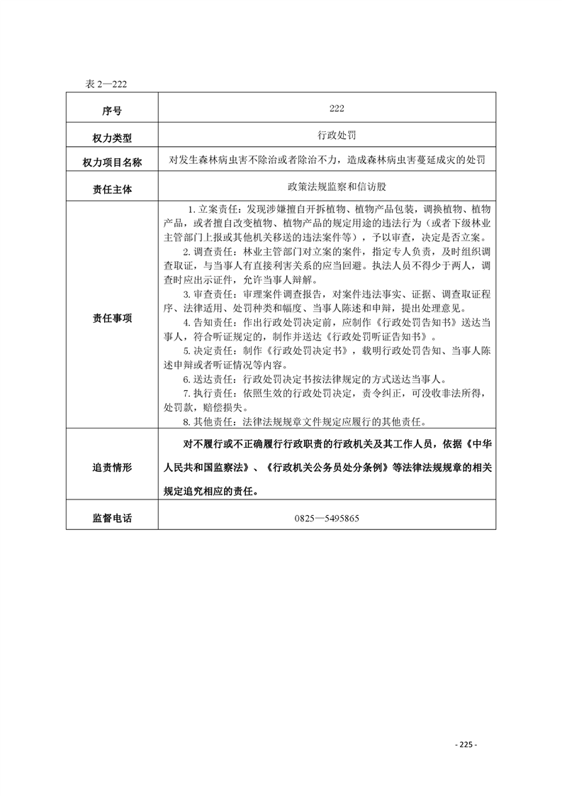
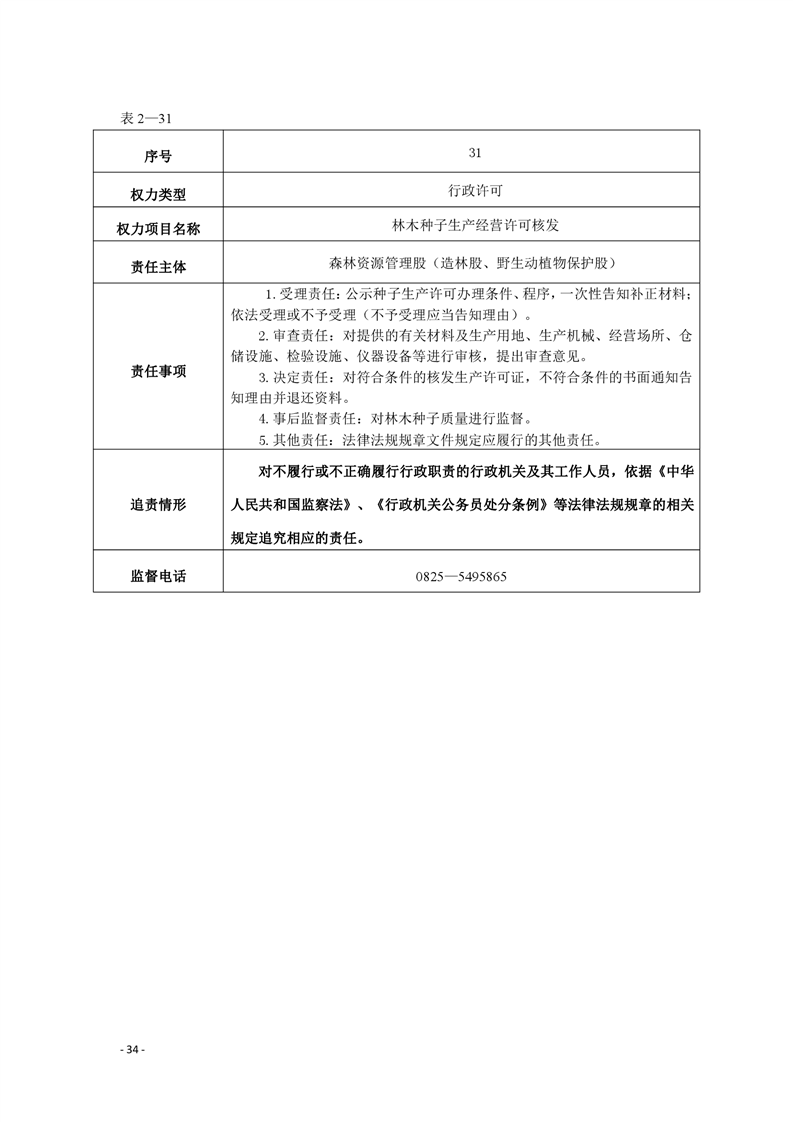
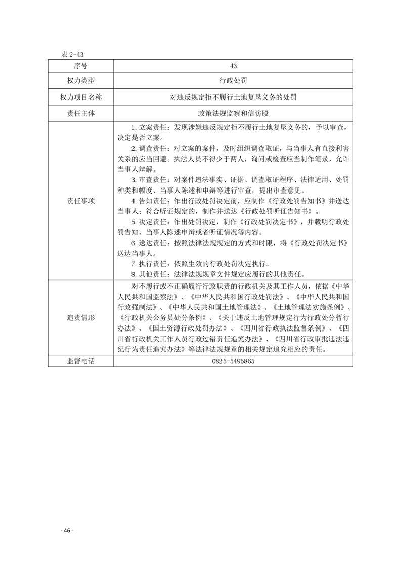
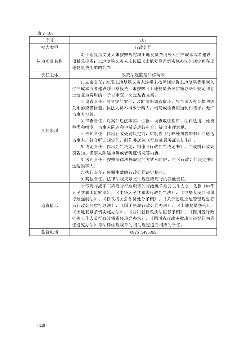
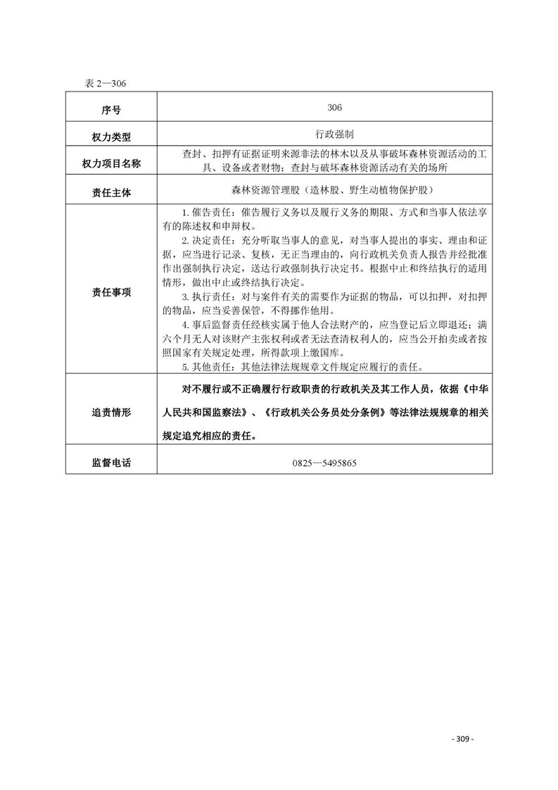
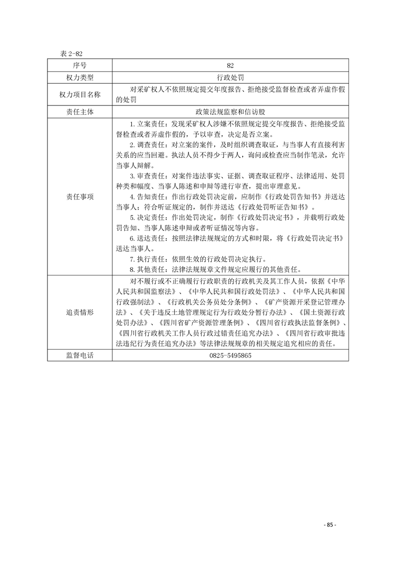
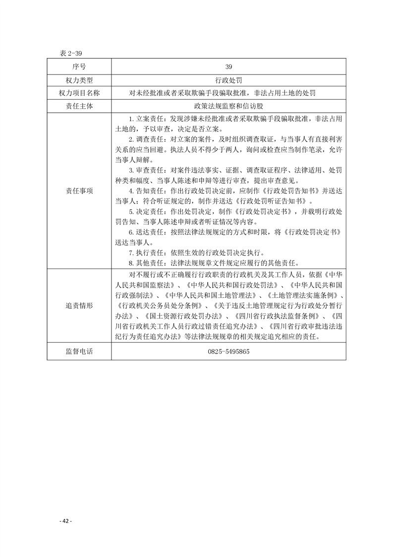
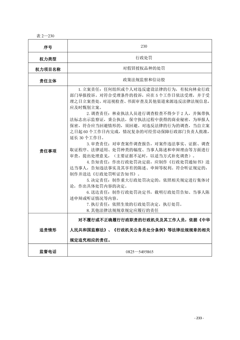
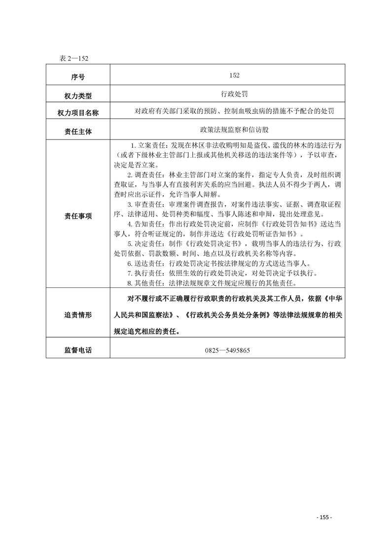
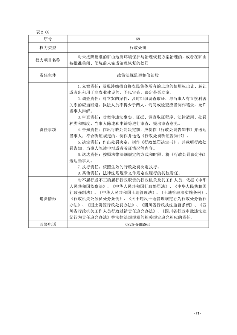
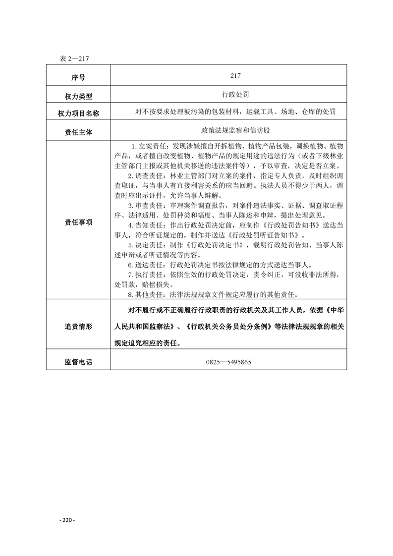
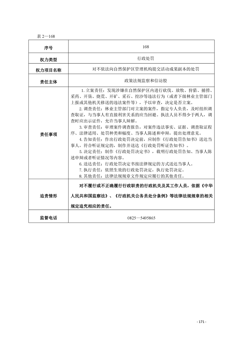
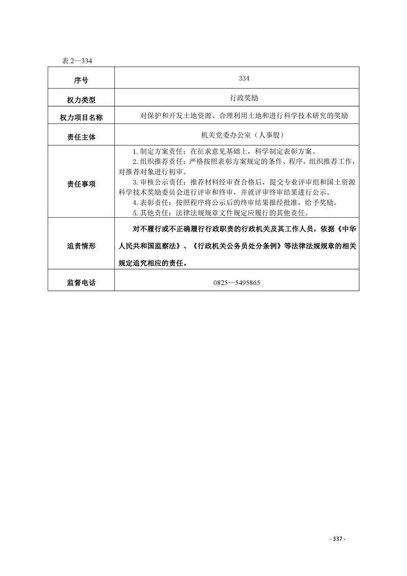
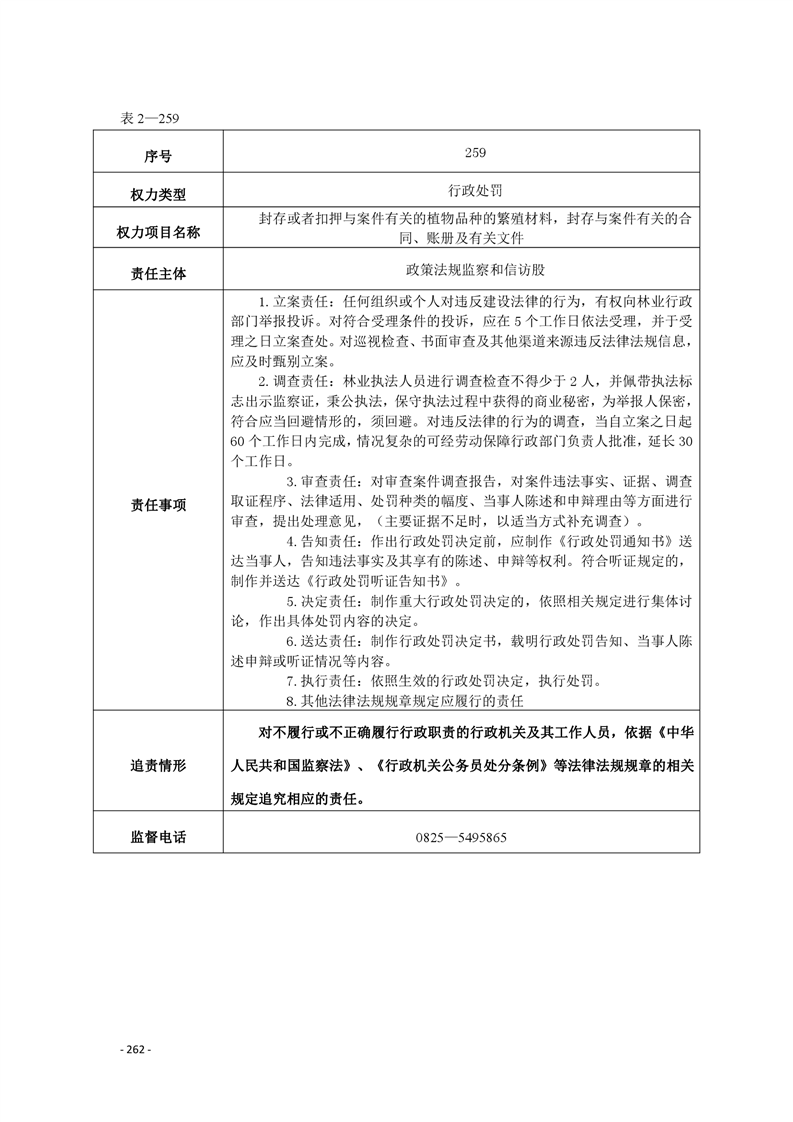
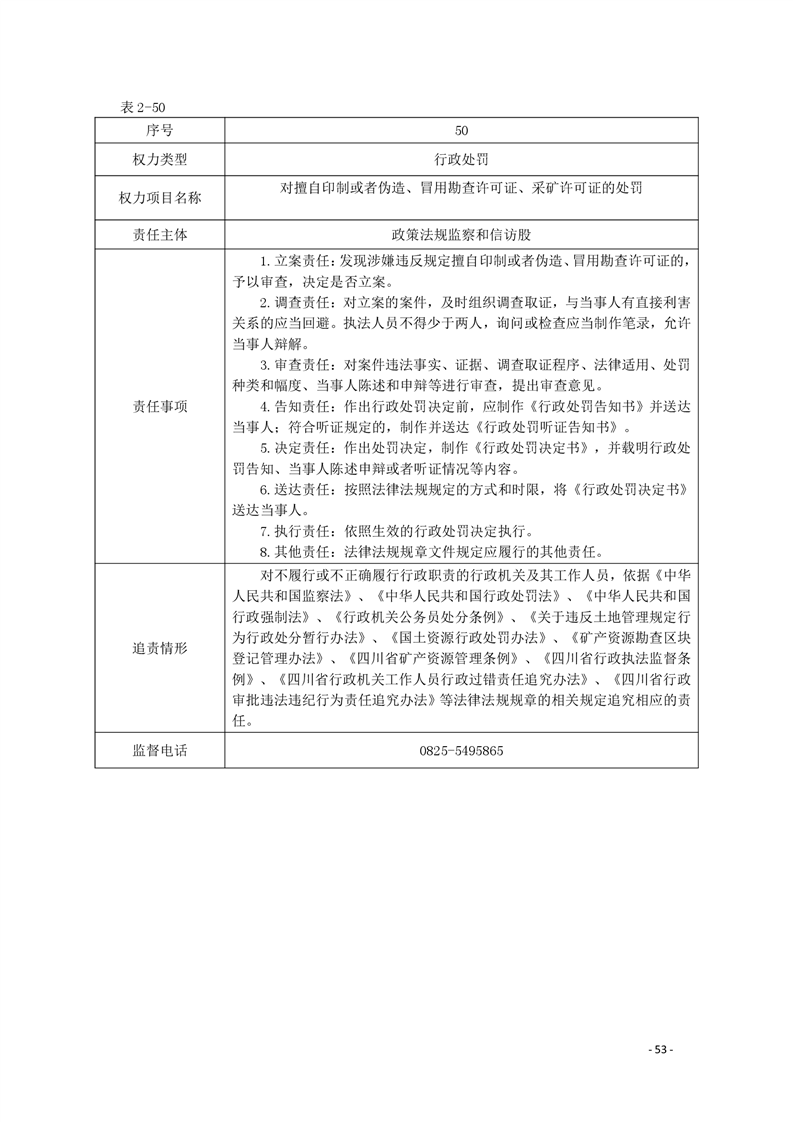
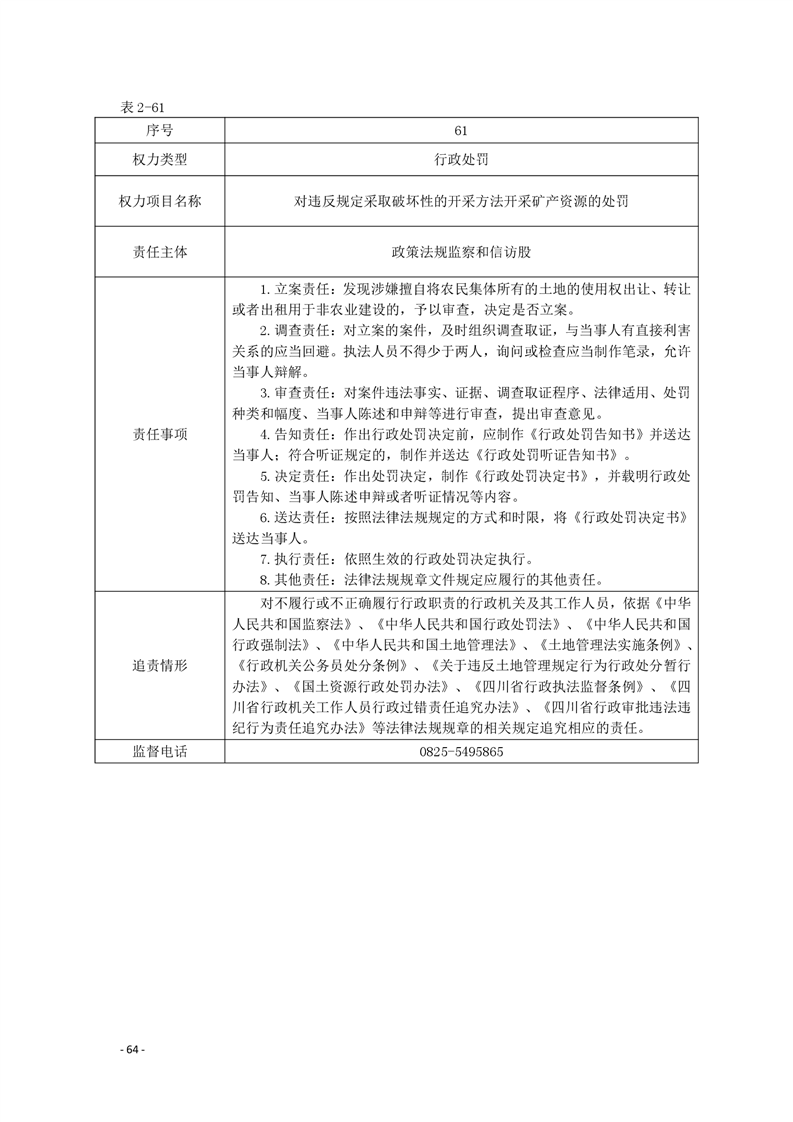
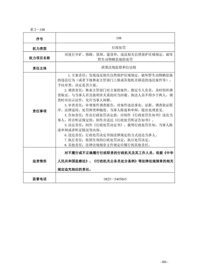
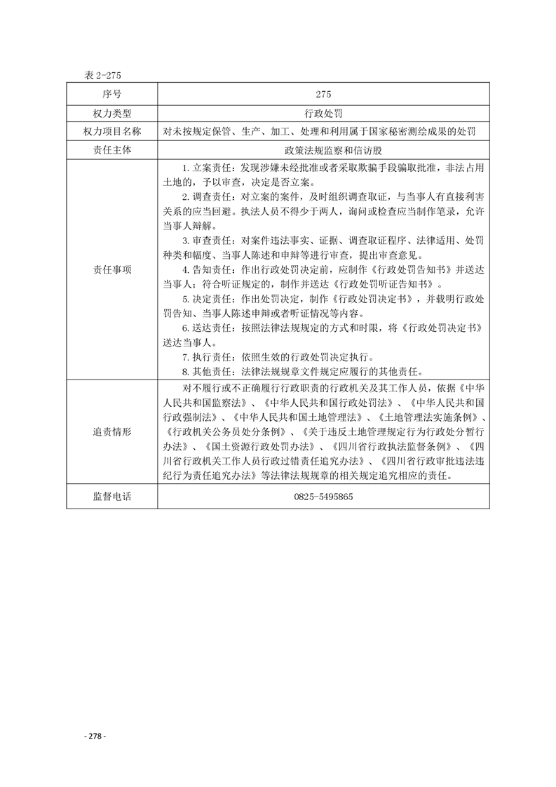
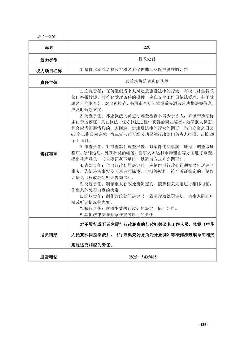
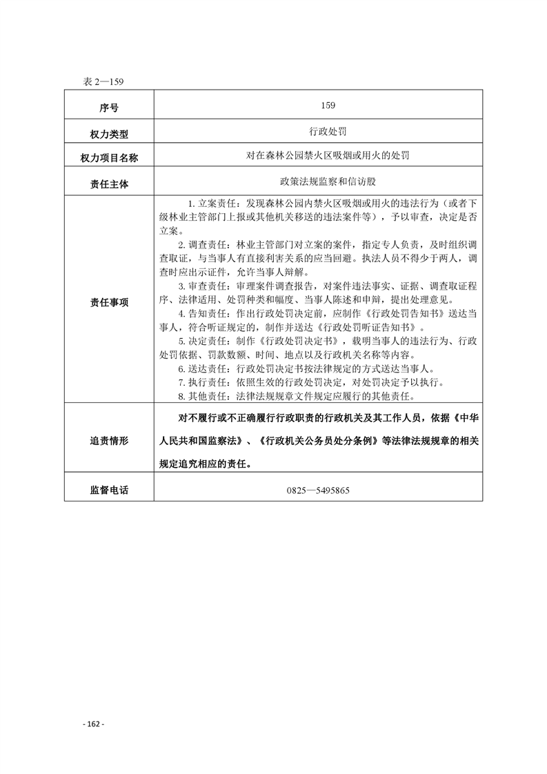
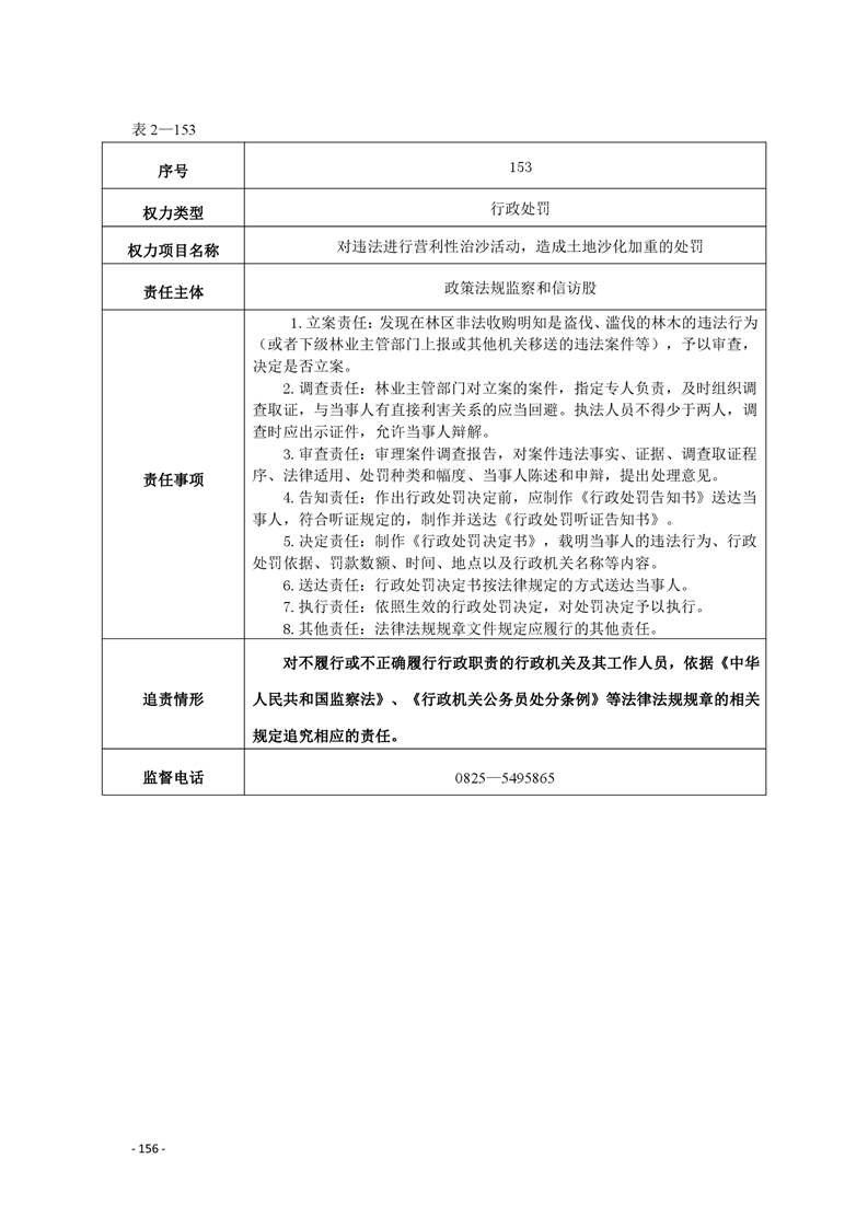
蓬溪县自然资源和规划局行政权力责任清单(2021年5月26日)

来源:县自然资源和规划局 发布时间:2021-05-26 11:19 浏览次数: 字体: [ ] 打印















































































































































































































































































































































































扫一扫在手机打开当前页