政府信息公开
  •  索 引 号:1/2022-01979
  • 公文种类:
  • 发布机构:蓬溪县住房和城乡建设局
  • 文       号:蓬建发〔2022〕66号
  • 成文日期: 2022-10-11
  • 发布日期: 2022-11-11
  • 有 效 性: 有效

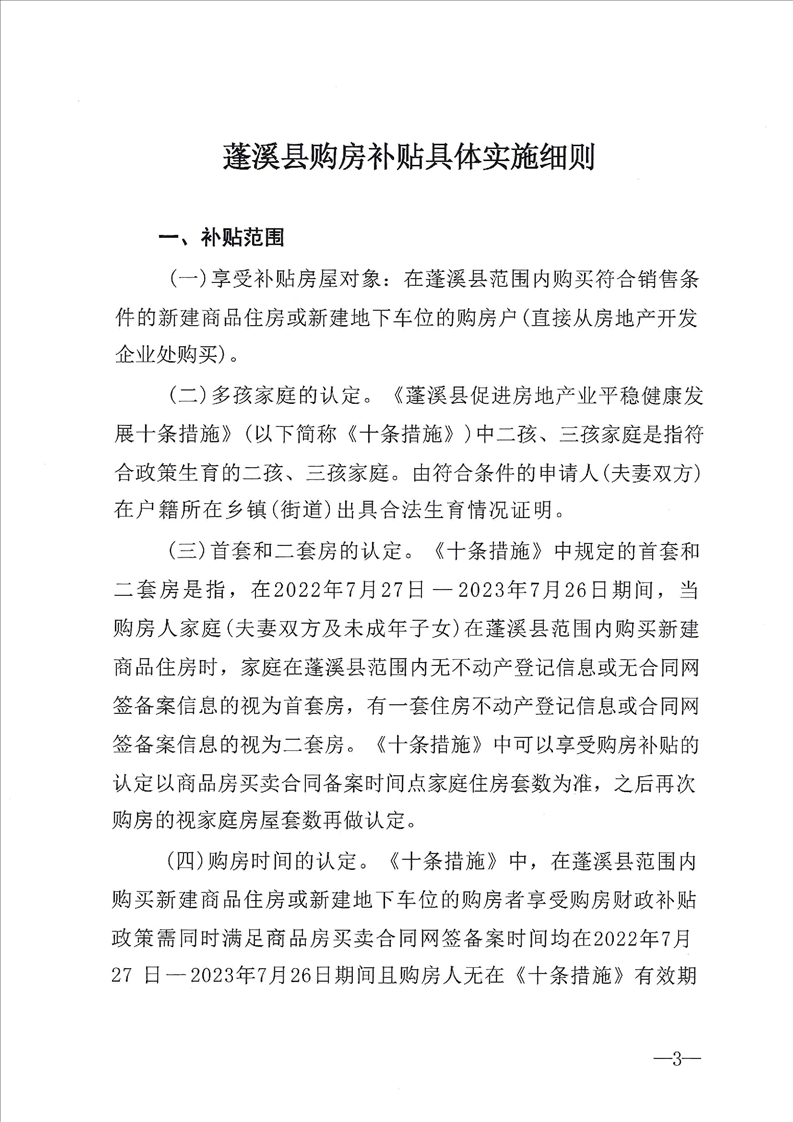
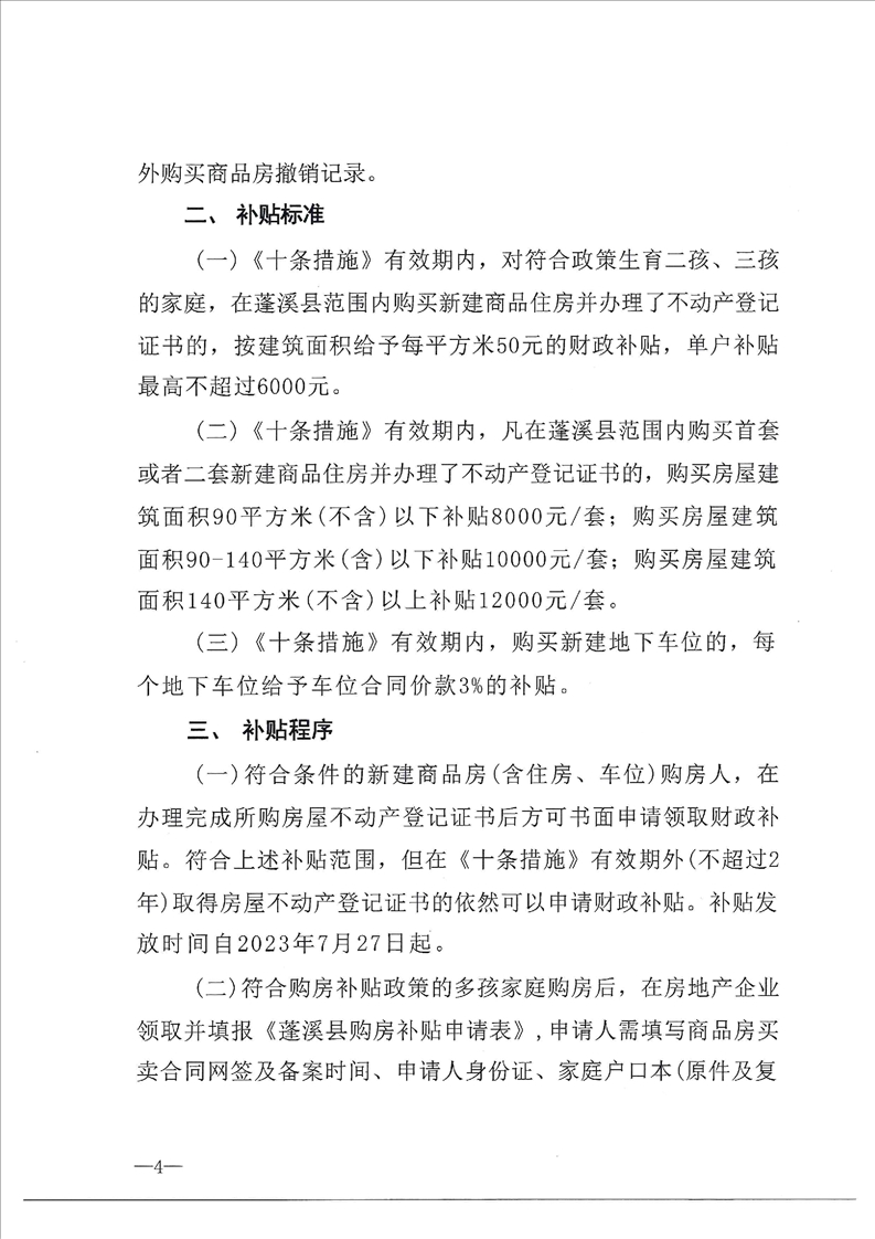
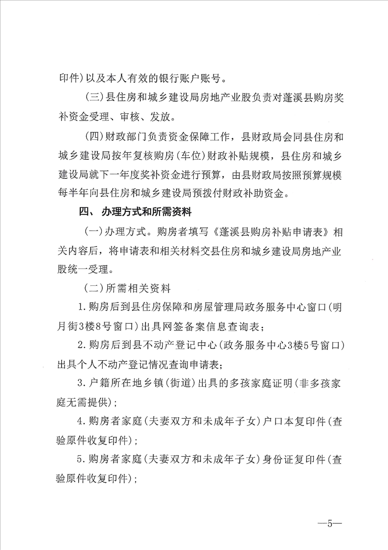
蓬溪县住房和城乡建设局 蓬溪县财政局 蓬溪县自然资源和规划局 关于印发《蓬溪县购房补贴具体实施细则》的通知

来源:蓬溪县 发布时间:2022-11-11 10:54 浏览次数: 字体: [ ] 打印










扫一扫在手机打开当前页