在遂宁市2020年度整治“群众最不满意的10件事”活动中,“市城区大型公立医院部分检查不合理、检查结果不互认”的问题被列入其中。接到问题清单后,市卫生健康委立即联合相关医疗单位,对该问题开展全面整治。时过数月,整治成效如何?近日,记者来到市中心医院、市中医院、市第一人民医院及市第三人民医院,就相关问题进行了暗访。
10月15日上午9点左右,记者来到市中心医院本部肿瘤科某门诊室。此时,医生正在为一名从江苏专程返乡就诊的患者看病。

记者在现场注意到,医生仔细查阅了江苏当地医院为患者开出的检查报告,发现患者肝脏上有多个占位,详细询问了患者的病理反应后,告诉患者需要做进一步检查。经过沟通,患者及其家属认可了医生的治疗方案。

随后,记者又来到该院妇产科某门诊室,医生正在与患者沟通检查方面的相关内容。
“如果说在其他医院做了血常规、凝血功能、肝肾功能、感染性标志物或者是超声,我们一般是可以互认的,但是如果有特殊的情况,比如说病情很重,或者产前出血比较多,那么就需要重新再复查。”该医生和患者解释到。
“今年3月,我初步确认怀孕,在成都查了多个项目,回到遂宁这边再做检查,直接把照片拿给医生看后,医院没有让我再查这些项目。”在门诊室外,一位患者告诉记者。

当天的走访中,记者随机采访了10余名在市中心医院就诊的患者。大家均表示,未遇到检查不合理、检查结果不互认的情况,即使是需要进行相应的检查,医生也都进行了及时告知。
10月16日上午,记者又分别到市中医院、市第一人民医院及市第三人民医院,对就诊患者进行了随机采访。10余名受访者说道:如果需要检查,医生会首先确认之前的检查报告是否有效,再与患者及家属进行沟通,对相关疑问进行详细解答。

“我们将在射洪市沱牌镇柳树医院检查的结果,拿到遂宁市中医院,医生都认可了。项目不用再重复检查,我们老百姓看病更方便了。”当日,一名在市中医院看病的患者告诉记者。
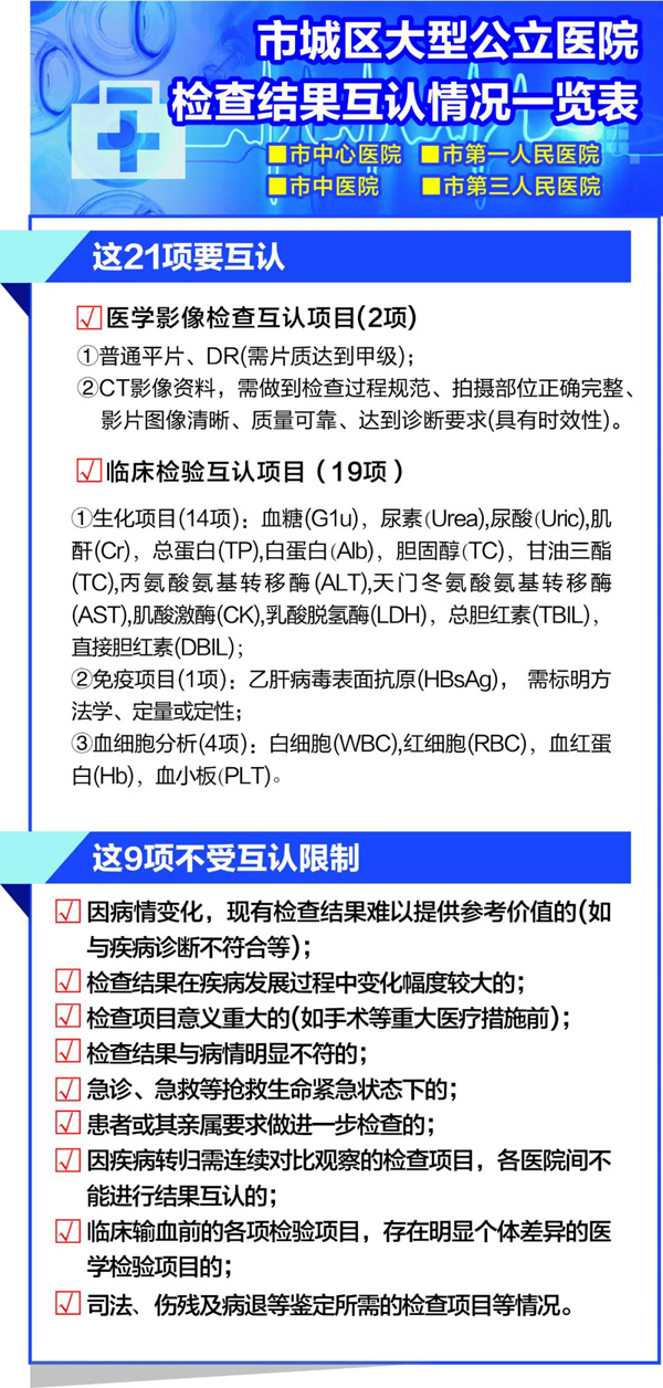
据了解,自开展“市城区大型公立医院部分检查不合理、检查结果不互认”专项整治行动以来,市卫生健康委对市城区四家大型公立医疗机构抽查病历4547份,发现无指征检查、部分项目重复检查等情况15例,给予责任科室及医师通报并扣减绩效等处理。数据显示,从今年4月底至今,12345政府服务热线未收到相关问题的有效投诉,市城区四家大型公立医院共互认检验、检查结果9893例,互认率达到99%。

小编在此温馨提示:
广大群众在诊疗过程中
如果发现医疗机构存在检查不合理
检查结果不互认等情况
请及时拨打12345
政府服务热线反映