政府信息公开

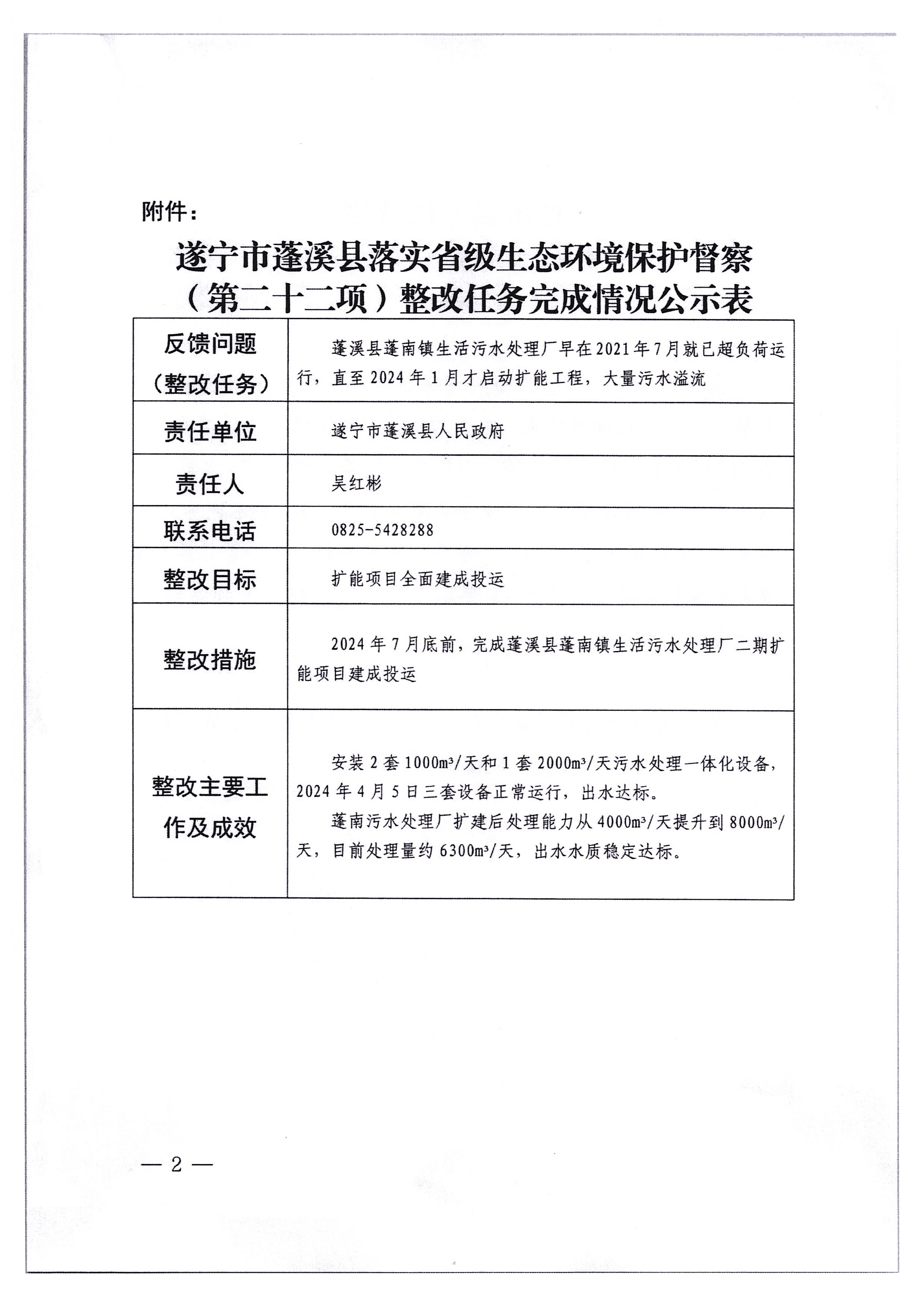
关于2024年第三轮省级生态环境保护督察(第二十二项)整改任务验收销号的公示

来源:县住房和城乡建设局 发布时间:2025-08-22 15:31 浏览次数: 字体: [ ] 打印


扫一扫在手机打开当前页