政府信息公开

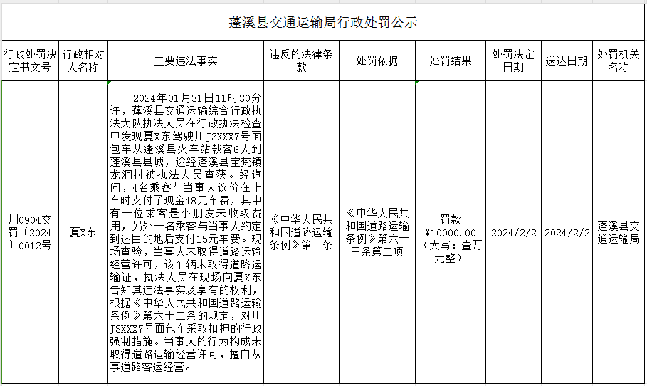
蓬溪县交通运输局行政处罚公示

来源:县交通运输局 发布时间:2024-02-05 15:58 浏览次数: 字体: [ ] 打印

扫一扫在手机打开当前页