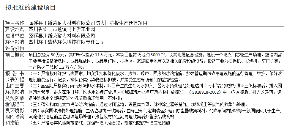
根据建设项目环境影响评价审批程序的有关规定,经审议,我局拟对1个建设项目环境影响报告表作出批复决定。为保证此次审议工作的严肃性和公正性,现将建设项目环境影响报告表的基本情况予以公示。公示期为2022年7月27日-2022年8月2日(共5个工作日)。
电 话:0825-5421216
地 址:蓬溪县赤城镇政通街88号 遂宁市蓬溪生态环境局综合股
听证告知:依据《中华人民共和国行政许可法》,自公示起五日内申请人、利害关系人可对以下拟作出的建设项目环境影响评价文件批复决定要求听证。
2022年7月27日
